整体来说,比赛到一半的时候感觉还好,也就是填空时间用的挺多,感觉代码量挺大的,可能是我思路太复杂?但到了后面心态挺炸的,脑子里乱乱的,集中不了注意力,可能还是因为最近没怎么刷题吧,呜呜呜,最后留了俩题基本没做。回忆一下题目,手里没题面也没代码,只能靠回忆想一下赛中的思路、代码和题目,做的代码、答案可能也是错的,反正仅供参考吧。
更新了题面
省一了!
A 卡片
题目描述
分别给出2021个0-9,问从一开始最多能拼到几。
思路简述
简单模拟
代码
#include<bits/stdc++.h>
using namespace std;
typedef long long LL;
typedef unsigned long long uLL;
const int inf=0x3f3f3f3f;
const int maxn=1e5+5;
const int N=6e6+5;
const LL mod=998244353;
const double pi=acos(-1);
int n,ans,cnt[15],f=1;
int main() // 3181
{
scanf("%d",&n); //2021
for(int i=0;i<=9;i++) cnt[i]=n;
for(int i=1;i<=inf&&f;i++)
{
int now=i;
while(now)
{
if(cnt[now%10]) cnt[now%10]--;
else f=0;
now/=10;
}
if(f) ans=i;
}
printf("%d\n",ans);
return 0;
}
参考结果
3181
B 直线
题目描述
二维平面给出20*21个点,问构成的直线数。
思路简述
我是两两枚举点,再用set去重记录y=kx+b,x=a,这两种直线,最后结果就是s.size();
赛后写的代码输出结果 48953;赛中 57561…
我感觉写的一模一样的。可能都错了?估计是爆精度了吧。
代码
#include<bits/stdc++.h>
using namespace std;
typedef long long LL;
typedef unsigned long long uLL;
const int inf=0x3f3f3f3f;
const int maxn=5e6+5;
const int N=1e7+15;
const LL mod=998244353;
const double eps=1e-7;
const double pi=acos(-1);
int n,m;
struct node{
double k,b;
node(double kk,double bb) { k=kk,b=bb; }
friend bool operator < (node x,node y){
if(fabs(x.k-y.k)<eps) return x.b<y.b;
return x.k<y.k;
}
};
set<node>s;
void solve(int a,int b,int c,int d)
{
if(a==c&&b==d) return;
if(a==c)//x=a;
{
if(s.find(node(1.0*inf,1.0*a))!=s.end()) return;
s.insert(node(1.0*inf,1.0*a));
}
else //y=kx-ka+b;
{
double kk=1.0*(d-b)/(c-a);
double bb=1.0*kk*a-b;
if(s.find(node(kk,bb))!=s.end()) return;
s.insert(node(kk,bb));
}
}
int main() //20 21
{
scanf("%d%d",&n,&m);
for(int a=0;a<n;a++)
for(int b=0;b<m;b++)
for(int c=0;c<n;c++)
for(int d=0;d<m;d++)
solve(a,b,c,d);
printf("%d\n",s.size());
return 0;
}
参考结果
48953 ? 应该错了
C 货物摆放
题目描述
给定n=2021041820210418(队友提醒才知道是日期),求分成a ∗ b ∗ c a*b*ca∗b∗c的方案数
比如 n=4的时候
1 1 4;1 4 1;1 1 4;1 2 2;2 1 2;2 2 1 六种分法
思路简述
刚拿到这题,感觉数好大,但想了一下分解之后应该没什么很大的质数,就写了因数分解,分解之后是
2021041820210418
2 3 3 3 17 131 2857 5882353
那后面就是写搜索了,还需要写个set去重。
代码
#include<bits/stdc++.h>
using namespace std;
typedef long long LL;
typedef unsigned long long uLL;
const int inf=0x3f3f3f3f;
const int maxn=5e6+5;
const int N=1e7+15;
const LL mod=998244353;
const double pi=acos(-1);
struct node{
int a,b,c;
node(int aa,int bb,int cc) { a=aa,b=bb,c=cc; }
friend bool operator < (node x,node y){
if(x.a==y.a)
{
if(x.b==y.b)
return x.c<y.c;
return x.b<y.b;
}
return x.a<y.a;
}
};
set<node>s;
LL n,x[5];
int cnt,prime[maxn],res;
bool is_prime[N],f[maxn];
vector<LL>mid;
void __prime()
{
for(int i=1;i<=N-5;i++) is_prime[i]=1; is_prime[1]=0;
for(int i=2;i<=N-5;i++)
if(is_prime[i])
{
prime[++cnt]=i;
for(int j=i;j<=N-5;j+=i) is_prime[j]=0;
}
}
/*
2021041820210418
2 3 3 3 17 131 2857 5882353
*/
void fen(){
LL now=n;
for(int i=1;i<=cnt;i++)
while(n%prime[i]==0)
n/=prime[i],mid.push_back(1LL*prime[i]);
}
void dfs(int ff,int now,LL mul)
{
if(now==mid.size())
{
x[ff]=mul;
if(ff==1)
{
x[2]=n/x[1]/x[0];
if(s.find(node(x[0],x[1],x[2]))!=s.end()) return;
s.insert(node(x[0],x[1],x[2]));
res++;
}
else dfs(ff+1,0,1);
return;
}
if(f[now]==0)
{
f[now]=1;
dfs(ff,now+1,mul*mid[now]);
f[now]=0;
dfs(ff,now+1,mul);
}
else dfs(ff,now+1,mul);
}
int main()
{
__prime();
scanf("%lld",&n);
fen();
for(int i=0;i<mid.size();i++) printf("%d ",mid[i]); printf("\n");
dfs(0,0,1);
printf("%d\n",res);
return 0;
}
参考结果
2430
D 路径
问题描述
两数绝对值之差小于等于21有边,边权为lcm(i,j);
一共有2021一个点
问从1到2021的最短路
思路简述
模拟建图,后面直接跑最短路就行。
我队友赛前还跟我说Bellon-Ford来着
结果他写了弗洛伊德哈哈哈哈哈哈
太秀了
代码
#include<bits/stdc++.h>
using namespace std;
typedef long long LL;
typedef unsigned long long uLL;
const int inf=0x3f3f3f3f;
const int maxn=1e5+5;
const int N=6e6+5;
const LL mod=998244353;
const double pi=acos(-1);
int gcd(int a,int b){
if(b==0) return a;
return gcd(b,a%b);
}
struct node{
int u,v,w;
node(int uu,int vv,int ww) { u=uu,v=vv,w=ww; }
};
int n,dis[maxn];
vector<node>g;
int main()
{
scanf("%d",&n);
for(int i=1;i<=n;i++) dis[i]=inf; dis[1]=0;
for(int i=1;i<=n;i++)
for(int j=i+1;j<=n;j++)
{
if(j-i>21) continue;
g.push_back( node( i , j , i*j/gcd(i,j) ) );
}
for(int i=1;i<=n-1;i++)
{
bool f=0;
for(int j=0;j<g.size();j++)
{
int u=g[j].u,v=g[j].v,w=g[j].w;
if(dis[v]>dis[u]+w)
f=1,dis[v]=dis[u]+w;
}
if(f==0) break;
}
printf("%d\n",dis[n]);
return 0;
}
参考结果
10266837
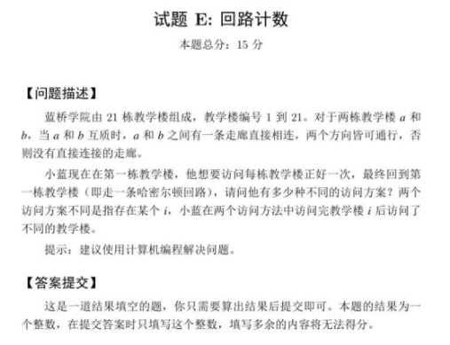
E 回路计数
没做,本来以为能做的,想着做做大题回来,结果后面做炸了,一去不返。
马上更马上更,在写了在写了
写大题的时候心态有点崩,感觉题意可能读的都有问题。
大题题意好像真不记得了。。。
只能大体想起来思路和代码,也不知道读没读对题
F 砝码称重
问题描
有一个天平和一堆砝码,砝码可以放左边也可以放右边。他现在知道每个砝码的重量。问根据上述条件,能测出多少组不同的重量。

思路简述
动态规划?
感觉就是写了简单的递推,直接看代码就好了
重要的点是要存下来-sum到sum吧,所以下标都加sum。
代码
#include<bits/stdc++.h>
using namespace std;
typedef long long LL;
typedef unsigned long long uLL;
const int inf=0x3f3f3f3f;
const int maxn=1e3+5;
const int N=3e5+5;
const LL mod=998244353;
const double pi=acos(-1);
vector<int>mid;
int n,res,a[maxn],sum,f[N];
int main()
{
scanf("%d",&n);
for(int i=1;i<=n;i++) scanf("%d",&a[i]),sum+=a[i];
for(int i=1;i<=n;i++)
{
mid.clear();
mid.push_back(sum+a[i]); mid.push_back(sum-a[i]);
for(int j=0;j<=2*sum;j++)
if(f[j])
{
if(j-a[i]>=0) mid.push_back(j-a[i]);
mid.push_back(j+a[i]);
}
for(int j=0;j<mid.size();j++) f[mid[j]]=1;
}
for(int i=sum+1;i<=2*sum;i++) if(f[i]) res++;
printf("%d\n",res);
return 0;
}
G 异或数列
问题描述
题意说错了别打我,那说明我也读错了
A和B两个人在玩游戏,初始时两人分别有一个数a、b,给出一个数组x,每回合轮到的那人可以做两种操作,选出来一个数异或a或者异或b,每个数只能用一次。A先手,多组输入输出。
在最优策略下,选完所有数,谁的数大谁赢,否则平局。

思路简述
把所有数按二进制表示,按位计数。如果最高位只有一个的话,肯定先手的A赢了,如果最高位有两个的话,应该去找次高位。所以就只和数位的奇偶有关,但按这样想先手的A根本不会输啊,我也不知道是不是想得太简单了。。阿巴阿巴阿巴,太菜了。
错了
先手必输样例 2 2 2 1
省一无了
代码
#include<bits/stdc++.h> //样例都没得测
using namespace std;
typedef long long LL;
typedef unsigned long long uLL;
const int inf=0x3f3f3f3f;
const int maxn=1e5+5;
const int N=6e6+5;
const LL mod=998244353;
const double pi=acos(-1);
int cnt[30],bit[30],n,t,x;
int solve()
{
for(int i=25;i>=0;i--)
if(cnt[i]%2)
return 0*printf("1\n");
return 0*printf("0\n");
}
int main()
{
scanf("%d",&t);
for(int i=0;i<=25;i++) bit[i]=1<<i;
while(t--)
{
scanf("%d",&n);
memset(cnt,0,sizeof(cnt));
for(int i=1;i<=n;i++)
{
scanf("%d",&x);
for(int i=25;i>=0;i--)
if(x>=bit[i])
x-=bit[i],cnt[i]++;
}
solve();
}
return 0;
}
H 左孩子右兄弟
问题描述
把一颗树按照左儿子右兄弟转化成二叉树。树的根高度为0,求转化之后二叉树的最高高度。

思路简述
构造、树的递归遍历
代码
数据范围、样例和题目细节都想不起来了,代码仅供参考
#include<bits/stdc++.h>
using namespace std;
typedef long long LL;
const int inf=0x3f3f3f3f;
const int maxn=2e5+5;
int n;
vector<int>g[maxn];
int dfs(int u)
{
int mx=0,sz=g[u].size();
for(int i=0;i<sz;i++)
mx=max(mx,dfs(g[u][i])+sz-1);
return mx+1;
}
int main()
{
scanf("%d",&n);
for(int i=2,u;i<=n;i++)
{
scanf("%d",&u);
g[u].push_back(i);
}
printf("%d\n",dfs(1)-1);
return 0;
}
I 括号序列
最气的一道题,一直感觉自己能做,写了一个多小时,还是没的写,最后简化成许多取值的线段取点的题。
比如样例 ((()
最后出来就是从[1,2]、[1,3]两线段上取两个点的方案数,分别是(1,1),(1,2),(1,3),(2,2),(2,3)五种。
再比如(((()
就是从[1,2]、[1,3]、[1,4]上取点,分别是(1,1,1),(1,1,2),(1,1,3),(1,1,4),(1,2,2),(1,2,3),(1,2,4),(1,3,3),(1,3,4),(2,2,2),(2,2,3),(2,2,4),(2,3,3),(2,3,4)十四种。
但就是不知道怎么推出来公式,最后打表都没推出来,绝了,最后写了个爆搜。写完这题的暴力就剩不到半小时了,还有J和E没碰。
不想写这道题…
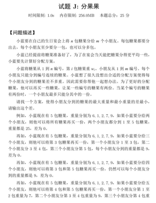
J 分果果
问题描述
分糖果
n种糖果,m个人,每种糖果最多分两次,最少分一次,每个人都要分到,且只能分到连续的糖果。

思路简述
没时间了,看完题还剩十来分钟,写了最暴力的暴力
爆搜
初始化cnt数组都是2
搜的时候枚举起点终点,再遍历看一下起点到终点,出现cnt[i]=0这组起点终点就不合法,合法的话就继续搜,一直递归完m个人,在从1到n判断一下cnt[i]==2也不合法,爆搜所有情况求个res=min(res,mx-mn)
时间复杂度已经不敢想了
可能n=10都难跑出来吧,但确实没时间了…
代码
这么暴力的代码不想再写一遍了
等着有时间仔细想想这题。