毕设语言用的python,答辩的时候老师说图的横纵坐标需要说明一下,然后我就打算回来改一下。然后就遇到了乱码的问题,在这儿记录一下解决问题的方法。
修改历程:
1.因为对python不太了解,所以我第一步直接设置了横纵坐标
pyplot.xlabel("迭代次数")
pyplot.ylabel("每次迭代之后得到的似然值")
然而全是乱码。。。
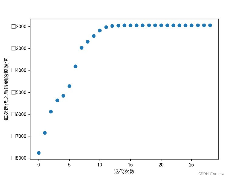
2.紧接着我就上网搜索了一下,发现还需要设置字体,于是
pyplot.rcParams['font.sans-serif']=['SimHei']
pyplot.xlabel("迭代次数")
pyplot.ylabel("每次迭代之后得到的似然值")
这回中文显示是显示出来了的,但是还是有乱码,截图如下:
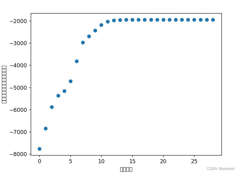
3.继续搜索,发现还需要加一行代码,如下:
pyplot.rcParams['font.sans-serif']=['SimHei']
pyplot.rcParams['axes.unicode_minus']=False
pyplot.xlabel("迭代次数")
pyplot.ylabel("每次迭代之后得到的似然值")
然后大功告成!!!
版权声明:本文为weixin_44359346原创文章,遵循CC 4.0 BY-SA版权协议,转载请附上原文出处链接和本声明。