ScreenToWorldPoint(Vector3 position),从屏幕坐标转换到世界坐标,
使用时需要注意,屏幕坐标是2维的,可分别赋值给position.x和position.y,至于position.z需要自己控制,z -- 期望与摄像机的距离。
ScreenPointToRay(Vector3 position),用户手册的解释完全不对!!!
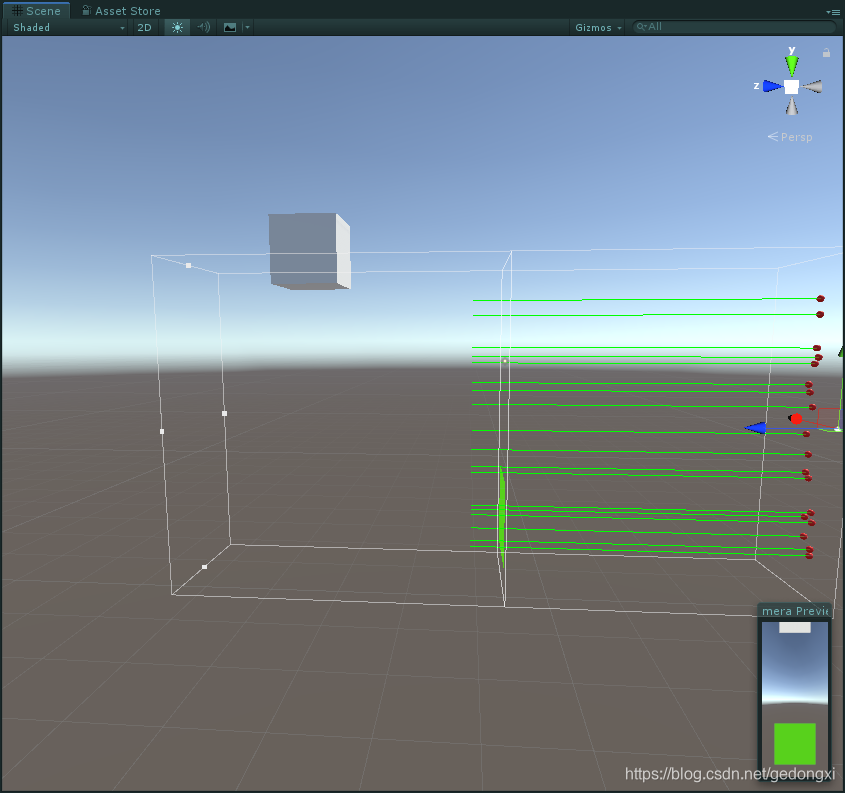
正确的解释应该是,将position作为屏幕坐标,转换为世界坐标(z被设定为近平面值,参考ScreenToWorldPoint),此时的世界坐标将作为ray的origin point,至于direction,简单说近平面->远平面,因此,如果是正交摄像机,将平行与视锥体;如果是透视摄像机,需要进行透视矩阵转换。
分别是透视摄像机和正交摄像机下的射线样式:


版权声明:本文为gedongxi原创文章,遵循CC 4.0 BY-SA版权协议,转载请附上原文出处链接和本声明。