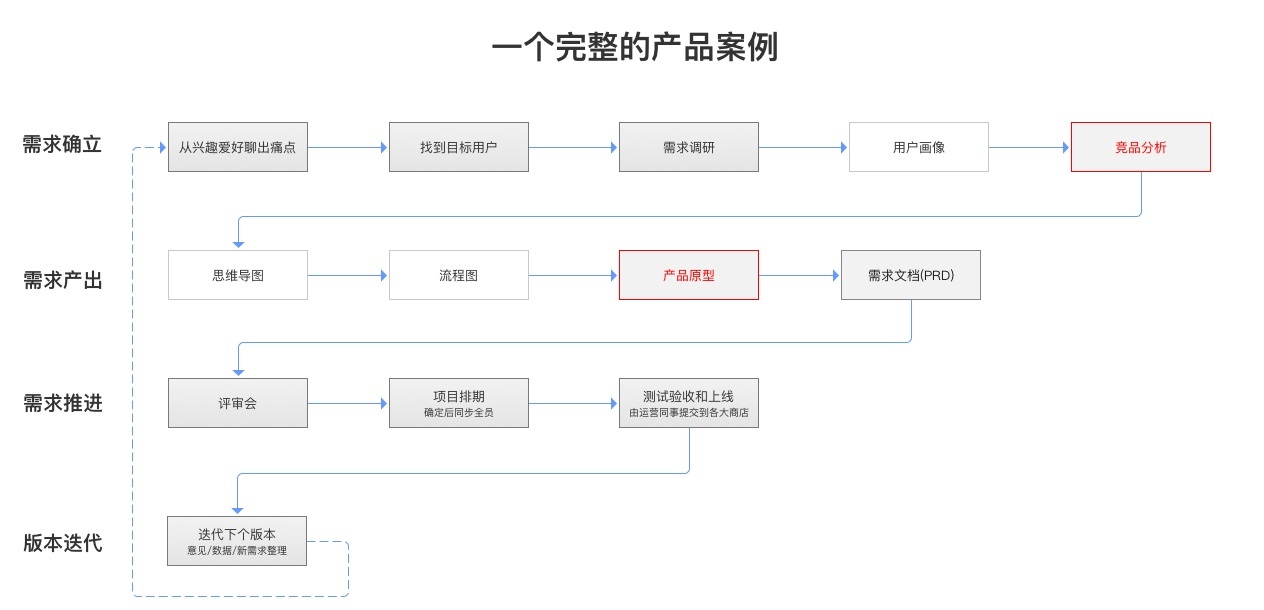
产品流程:需求管理->竞品分析->思维导图->流程图->产品原型->交互原型->需求文档

一、需求管理
1、需求调研
- 当面访谈
- 电话访谈
- 在线聊天(QQ、微信)
- 调查问卷
- 从规划、标准方案中提取
- 参考现有产品
收集内容:
1、业务场景:宏观上了解客户要解决哪些业务场景的问题;详细了解每个业务场景要解决的业务问题、线下业务工作方式;
2、业务流程:调研每个业务场景的业务流程是什么,每个业务流程有哪些环节、路径,异常情况如何处理;
3、系统用户:调研系统有哪些用户,用户有什么权限;每个业务环节有哪些用户;
4、系统功能:调研系统要具备哪些功能;每个业务环节要实现哪些功能;每个环节的用户要进行哪些操作;
5、数据:每个功能、业务环节要使用和操作哪些数据;数据源是什么,数据产生的时间段、时间粒度是什么;确定数据的类型和范围;数据接口调研;
6、规则:调研数据生成的规则,指标的计算规则;
7、非功能需求,主要为:
①界面要求:收集客户对系统界面风格、版式、颜色的偏好和需求;
②性能需求:评估每个功能的业务处理量,对系统性能的影响等;
③环境需求:对系统将来使用的硬件、操作系统、网络情况、中间件等进行了解;
④安全需求:客户对于系统安全、数据隐私等的特殊要求;
⑤架构需求:客户对架构的特殊要求;
⑥其他需求
8、项目约束:
①进度约束:如项目申报、领导参观、集团巡视等时间限制要求;
②预算约束:可以直接问,也可以通过其经营规模、客户数量、历史同行投入推导
③资源约束:如建设场地、大型设备等;
④其他约束:法律法规、技术标准、社会文化
2、需求分析


3、用户画像
版权声明:本文为qq_34868715原创文章,遵循CC 4.0 BY-SA版权协议,转载请附上原文出处链接和本声明。