gazebo仿真
gazebo提供了一个当前最先进的物理引擎,还能够创建虚拟的三维环境来模拟机器人的活动。gazebo可以用于测试一些真实世界的性能:机器人的动量和惯性、夹持器和被加持物之间的摩擦力等。
系统配置
gazebo是一个独立的仿真器,可以独立于ROS使用,也可以很好地与ROS结合使用。首先需要安装ROS相关的功能包。
$ sudo apt install ros-noetic-gazebo-*
安装完成后可以从gazebo_ros功能包中运行empty_world.launch文件。
$ roslaunch gazebo_ros empty_world.launch
如果成功的话,可以看到gazebo的GUI和空的模拟环境。
gazebo仿真环境搭建
在gazebo中仿真时需要建立环境模型,可以使用库里的模型,也可以自己绘制搭建环境模型,也可以在亚马逊robotics的github上下载模型。
下面我们介绍搭建自己环境模型的方法。
1.打开gazebo
$ gazebo
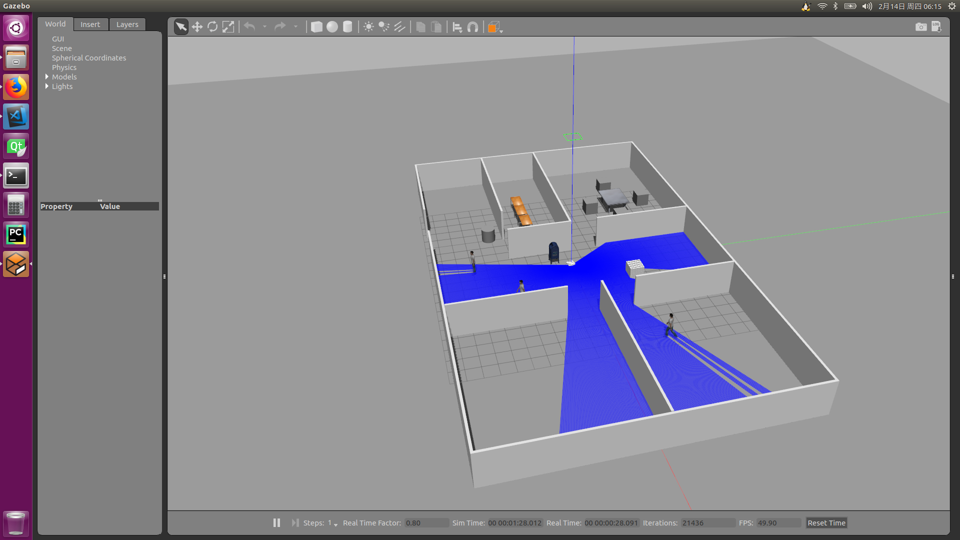
看到如下gazebo界面:
2.点击Edit->Building Editor
进入building editor界面后,可以通过添加wall、door等元素,如图所示
3.编辑好building后另保存模型。
4.退出building editor界面,在左侧insert选项卡下,有一些库模型,可以在刚才新建的building里面添加一些元素,如桌子、人、椅子等物品作为障碍物。添加完成后将模型另存为world即可。
这样模型就搭建好了,记住保存路径,后续仿真中需要用到。
注意:gazebo第一次启动时insert选项卡下并没有库模型,通常情况下gazebo会自动下载模型,但有时候需要我们手动下载。运行如下指令:
$ git clone https://github.com/osrf/gazebo_models.git ~/.gazebo/models
如果提示目标目录非空,可以将目标目录下的文件先删除,然后在执行该指令。
URDF文件配置
在URDF文件需要加入对gazebo的说明,包括对关节传动、摩擦系数、激光雷达仿真模型、controller等的定义与说明。
添加内容如下:
<!--transmission-->
<transmission name="front_left_wheel_transmission">
<type>transmission_interface/SimpleTransmission</type>
<joint name="front_left_wheel">
<hardwareInterface>hardware_interface/VelocityJointInterface</hardwareInterface>
</joint>
<actuator name="front_left_motor">
<mechanicalReduction>14</mechanicalReduction>
</actuator>
</transmission>
<transmission name="front_right_wheel_transmission">
<type>transmission_interface/SimpleTransmission</type>
<joint name="front_right_wheel">
<hardwareInterface>hardware_interface/VelocityJointInterface</hardwareInterface>
</joint>
<actuator name="front_right_motor">
<mechanicalReduction>14</mechanicalReduction>
<actuator>
</transmission>
<transmission name="rear_left_wheel_transmission">
<type>transmission_interface/SimpleTransmission</type>
<joint name="rear_left_wheel">
<hardwareInterface>hardware_interface/VelocityJointInterface</hardwareInterface>
</joint>
<actuator name="rear_left_motor">
<mechanicalReduction>14</mechanicalReduction>
</actuator>
</transmission>
<transmission name="rear_right_wheel_transmission">
<type>transmission_interface/SimpleTransmission</type>
<joint name="rear_right_wheel">
<hardwareInterface>hardware_interface/VelocityJointInterface</hardwareInterface>
</joint>
<actuator name="rear_right_motor">
<mechanicalReduction>14</mechanicalReduction>
</actuator>
</transmission>
<!--定义摩擦系数-->
<gazebo reference="front_left_wheel_Link">
<material>Gazebo/Black<material>
<mu1>0.5</mu1>
<mu2>0.5</mu2>
<kp>1000000.0</kp>
<kd>1.0</kd>
</gazebo>
<gazebo reference="front_right_wheel_Link">
<material>Gazebo/Black<material>
<mu1>0.5</mu1>
<mu2>0.5</mu2>
<kp>1000000.0</kp>
<kd>1.0</kd>
</gazebo>
<gazebo reference="rear_left_wheel_Link">
<material>Gazebo/Black<material>
<mu1>0.5</mu1>
<mu2>0.5</mu2>
<kp>1000000.0</kp>
<kd>1.0</kd>
</gazebo>
<gazebo reference="rear_right_wheel_Link">
<material>Gazebo/Black<material>
<mu1>0.5</mu1>
<mu2>0.5</mu2>
<kp>1000000.0</kp>
<kd>1.0</kd>
</gazebo>
<!--robot_control plugin-->
<gazebo>
<plugin name="gazebo_ros_control" filename="libgazebo_ros_control.so">
<robotNamespace>/<robotNamespace>
<legacyModeNS>true</legacyModeNS>
<robotSimType>gazebo_ros_control/DefaultRobotHWSim</robotSimType>
</plugin>
</gazebo>
<!--laser-->
<gazebo reference="laser">
<material>Gazebo/Black</material>
<gravity>true</gravity>
<sensor type="ray" name="head_hokuyo_sensor">
<pose>0 0 0 0 0</pose>
<visualize>true</visualize>
<update_rate>30</update_rate>
<ray>
<scan>
<horizontal>
<samples>720</samples>
<resolution>1</resolution>
<min_angle>-2.007128606</min_angle>
<max_angle>2.007128606<min_angle>
</horizontal>
</scan>
<range>
<min>0.10</min>
<max>10.0</max>
<resolution>0.01</resolution>
</range>
<noise>
<type>gaussian</type>
<mean>0.0</mean>
<stddev>0.01</stddev>
</noise>
</ray>
<plugin name="gazebo_hokuyo_controller" filename="libgazebo_ros_laser.so">
<robotNamespace>/</robotNamespace>
<topicName>/scan</topicName>
<frameName>laser</frameName>
</plugin>
</sensor>
</gazebo>
注意:gazebo相关定义添加在<robot>标签中
launch文件配置
gazebo相关的工作配置好之后,需要启动相关的节点。
新建一个launch/controller.launch文件:
<launch>
<rosparam file="$(find pf_description)/config/controller.yaml" command="load"/>
<node name="controller_manager" pkg="controller_manager" type="spawner" args="joint_state_controller mobile_base_controller"/>
</launch>
新建一个launch/gazebo.launch文件:
<launch>
<include file="$(find gazebo_ros)/launch/empty_world.launch">
<arg name="world_name" value="$(find pf_description)/gazebo_model/pf_world.world"/>
<arg name="paused" value="false"/>
<arg name="use_sim_time" value="true"/>
<arg name="gui" value="true"/>
<arg name="recording" value="false"/>
<arg name="debug" value="false"/>
</include>
<param name="robot_description" textfile="$(find pf_description)/robots/pf_description_gazebo.URDF" />
<node name="spawn_model" pkg="gazebo_ros" type="spawn_model" args="-urdf -model pf -param robot_description" output="screen" />
<node name="joint_state_publisher" pkg="joint_state_publisher" type="joint_state_publisher" />
<node name="robot_state_publisher" pkg="robot_state_publisher" type="robot_state_publisher" />
<include file="$(find pf_description)/launch/control.launch"/>
</launch>
其中pf_world.world是我们新建的环境模型。可以替换成你想要的任何模型。
新建一个config/controller.yaml文件配置controller:
joint_state_controller:
type: joint_state_controller/JointStateController
publish_rate: 25.0
mobile_base_controller:
type : "diff_drive_controller/DiffDriveController"
left_wheel : ['front_left_wheel', 'rear_left_wheel']
right_wheel : ['front_right_wheel', 'rear_right_wheel']
publish_rate: 25.0 # default: 50
pose_covariance_diagonal : [0.001, 0.001, 1000000.0, 1000000.0, 1000000.0, 1000.0]
twist_covariance_diagonal: [0.001, 0.001, 1000000.0, 1000000.0, 1000000.0, 1000.0]
wheel_separation : 0.465 #轮间距
wheel_radius : 0.0745 #驱动轮半径
wheel_separation_multiplier: 1.0 # default: 1.0
wheel_radius_multiplier : 1.0 # default: 1.0
# Velocity commands timeout [s], default 0.5
cmd_vel_timeout: 0.5
# Base frame_id
base_frame_id: base_link
estimate_velocity_from_position: true
enable_odom_tf: true
preserve_turning_radius: true
# Velocity and acceleration limits
linear:
x:
has_velocity_limits : true
max_velocity : 1.5 # m/s
min_velocity : -1.5 # m/s
has_acceleration_limits: true
max_acceleration : 2.0 # m/s^2
min_acceleration : -2.0 # m/s^2
#has_jerk_limits : true
#max_jerk : 5.0 # m/s^3
angular:
z:
has_velocity_limits : true
max_velocity : 3.0 # rad/s
has_acceleration_limits: true
max_acceleration : 3.14 # rad/s^2
#has_jerk_limits : true
#max_jerk : 2.5 # rad/s^3
运行
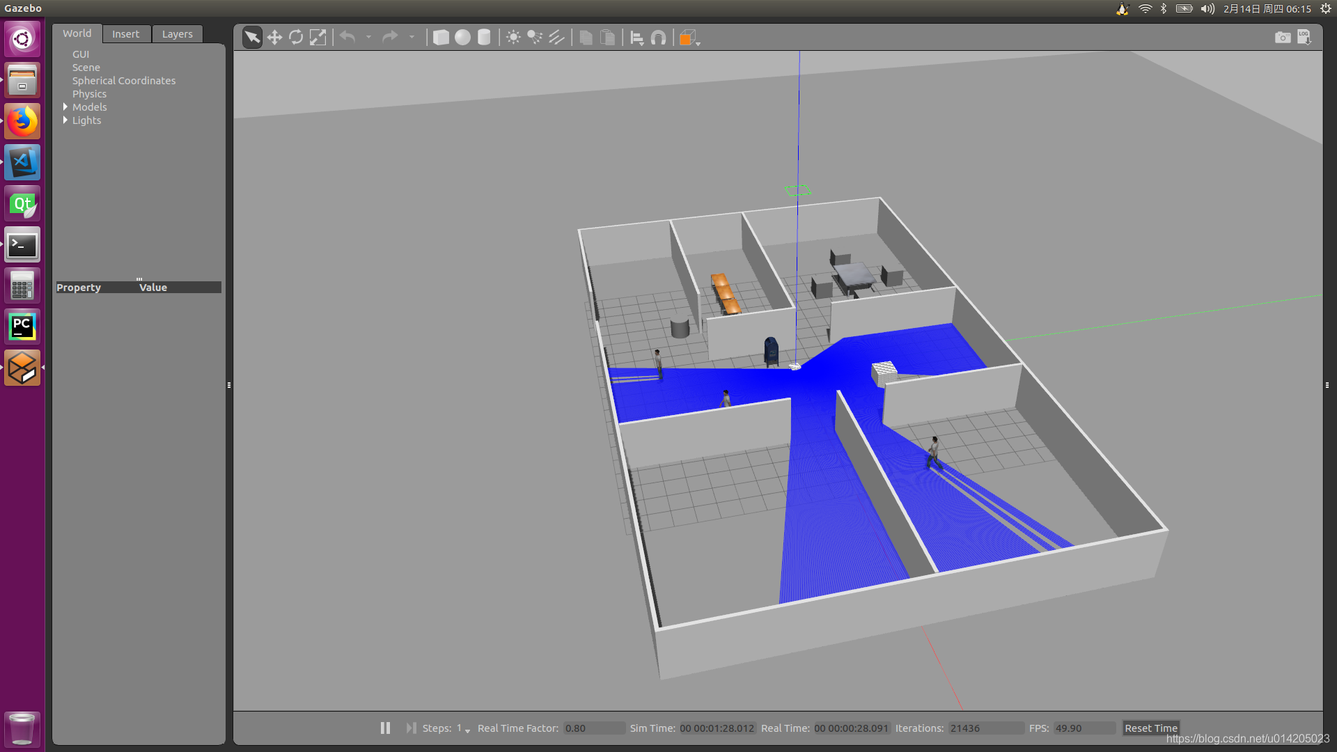
上述文件配置好之后,打开一个终端运行如下指令:
$ roslaunch pf_description gazebo.launch
运行结果如图所示:
在终端中查看topic可以看到如下:
$ rostopic list
可以在/mobile_base_controller/cmd_vel上发布速度指令让机器人移动。
$ rostopic pub /mobile_base_controller/cmd_vel geometry_msgs/Twist "linear:
x: 0.0
y: 0.0
z: 0.0
angular:
x: 0.0
y: 0.0
z: 2.0" -r 10