最近学校要交课程设计作业,不仅要代码和运行截图,还需要流程图。写代码已经很不容易了,画流程图看着就头大,想偷个懒,但是也没有办法。偶然发现了几款可以根据代码自动生成流程图的软件,分享以下,希望大家都能够提高效率,不必把时间浪费在无用的时间上去
- Visustin
下载地址
- 目前只有官方适用的版本可以用,最新版本是V8.07,网上的破解版,几乎没有用,找过了百度谷歌和各种网站,就是没有找到一个可以用的破解版。正版的需要几百美元,土豪随意。试用的Demo版的不能够导出,有时候还有水印,但是对付课程设计作业还是够用的了
用法:
下载只有一路安装即可,安装后不会在桌面创建快捷方式,到开始菜单找以下就可以了
打开之后会让你选择语言,用什么代码生成就选择什么语言,支持30多门语言呢,选择后点击GO进入即可

打开之后就是这样的界面,可以直接在代码区域粘贴代码,然后点击Draw(或使用快捷键F5)画出流程图。也可以使用File->Open打开代码文件。如果代码中有中文,生成的流程图中的中文可能会乱码,但是只要点击Editor(或者使用快捷键F7)进入编辑页面,就不会乱码了,偶尔有几个字乱码,也可以改过来。



因为这只是个Demo版本的,所以不能够导出,所以只能够使用截图的方式保存下来了。太长的流程图使用长截图就可以了(QQ长截图挺好用的)
流程图的生成是按照函数来的,所以即使放上整个程序,也是每一个函数生成一个流程图。建议直接用函数生成流程图,因为整个程序都放上去之后会生成很多关于函数的流程图,就可能会有水印。
- Crystal REVS for C - Eval
- 这也是一款流程图生成软件,同样的还是收费版本,同样的找不到可以用的破解版,也同样有试用的版本,也同样有水印,但是可以导出VIso文件,这个流程图生成感觉风格和Visustin不同,个人觉得还是Visustin 的风格更直观。这个软件支持的语言很少,但是C和C++是没有问题的
- 官方的下载页面需要提供邮箱,比较麻烦,
官方网站
- 安装可以选择中文,安装时可以自行选择是否和.c和.h文件相关联。个人觉得完全没有必要关联,默认时关联的,记得取消勾选就好。打开后界面如下

- 打开文件后就可以生成流程图了,生成流程图的方式是把光标放在函数的头部或者函数的内部按F7(或按以下按钮),个人觉得F7更方便。不把光标放在函数头部或内部是没有用的,因为这个软件也是根据函数画流程图。

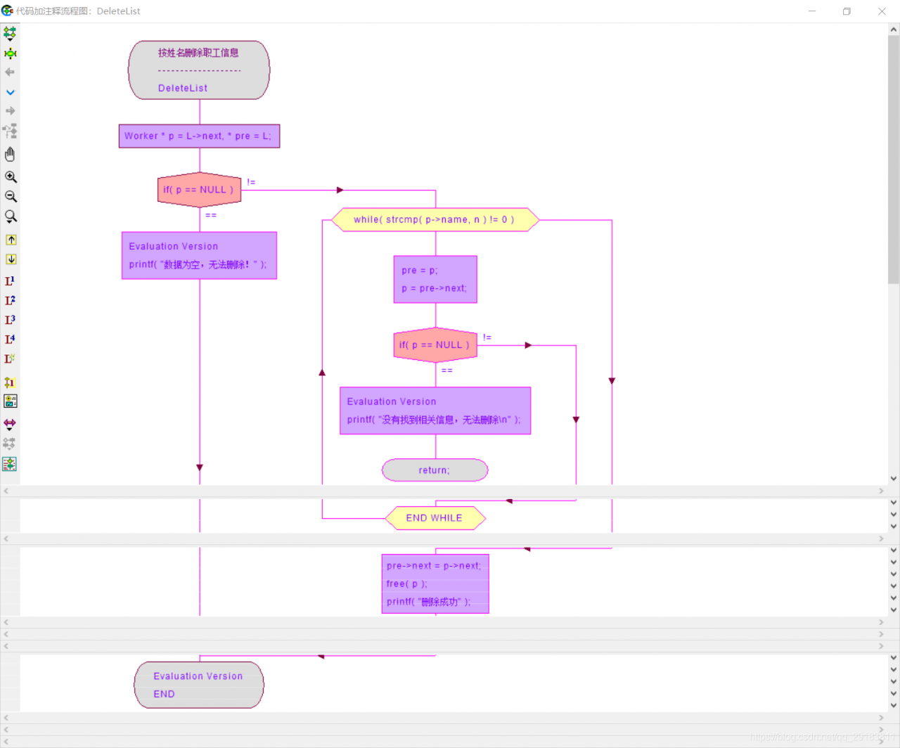
- 生成流程图的效果如下,流程图中穿插着Evaluation Version,就是适用的版本,正式版本的应该不会有这样的东西吧,但是可以通过导入到Viso中去除。

- 可以控制流程图的方式,通过流程图左边的工具栏进行实现,L1,L2,L3,L4,L分别对应一级、二级、三级、四级和最佳流程图,可以根据需要画出不同的流程图。

//L1
//L2
导出。这个软件实用版本的可以导出,选择流程图->Viso导出设置,页面布局选择在一个页面全流程图,也可以自定义导出格式

//L3
//L4
//L

然后点击流程图,右键选择Viso出口,选择保存位置和文件名,就可以保存为Viso文件了


也可以选择批量导出,但是效果不怎么好

也试过其他的自动流程图软件,但是效果一般,就不介绍了
版权声明:本文为qq_29183811原创文章,遵循CC 4.0 BY-SA版权协议,转载请附上原文出处链接和本声明。