iOS客户端节日换肤方案探究

一、前言:


Tip: 本来这篇文章在圣诞节就已经准备好了,但是由于种种原因一直没有写完,今天将它写出来,也算是2018年的第一篇文章了。你好,2018!



过去圣诞节是各大APP浓妆艳抹展现自己衣服的节日,今年的圣诞节似乎冷清了许多,只看到了几个APP换肤,那我就从中分析一下吧。


二、分析:


我认为目前的换肤主要分成3种,一种是返回图片的地址,APP再根据图片日志去取图片,另一种是下载zip包然后再解压去替换图标,再一种是图片资源放到包里,接口控制是否显示。


2.1 实现方式一:


我发现河狸家就是这个方式,为什么先以河狸家来举例呢?因为朋友说它太炫酷了!于是我就从它开始分析了。



我已经用越狱手机查看了河狸家APP的沙盒,并没有发现本地存储有皮肤文件。


于是我开始用Charles进行抓包,我在这个接口发现了疑似皮肤文件的配置信息。


如图:




于是我从img前缀的域名的中发下了请求到的皮肤文件,如图,这正是tabbar的背景图片。



值得称赞的是河狸家的png图片经过了webp压缩,这也是目前APP端主流的一个图片格式。


所以河狸家的方案是接口返回了皮肤的配置信息,配置信息中存有图片的地址信息,然后通过图片缓存框架去拿到图片的。


这种情况我认为一定做一下处理,让所有图片都缓存完毕后,再显示,不然可能会出现图片一个个闪现出来的情况,甚至于在网络不好的情况下,某个图片显示不出来的情况。这个情况我再另一个APP上见过,具体哪个我给忘记了(测试了好多APP,实在记不清了。。。)


2.2 实现方式二:


这里我以微店买家版进行一个举例,如图这是微店买家版圣诞节皮肤。



我同样是在安装APP后先看沙盒里是否有皮肤文件,同样并没有发现。下面直接去抓接口,我在assets的域名上发现了可疑的zip文件包。


如图:



解压这个zip文件后,发现了tabbar的图片资源。我同样在程序的沙盒里面发现了同样的文件。


如图:



图片资源拿到了,那么它们是如何替换的呢?我就以微店买家版进行举例来看一下。


我拿到微店买家版ipa脱壳后,我分别使用 Hopper Disassembler 和 class-dump 对主程序进行分析。最后发现如下信息:



从中可以看出它是使用的Category和KVO去实现了替换皮肤的过程。给UIButton等系统类添加一个Category,添加了设置皮肤的方法,通过KVO去实现了触发控制。


另外这里建议皮肤下载完成之后可以去立即触发换肤,我在测试百度糯米APP的时候发现它是第二次启动的时候才去替换,可能因为它是高频APP吧。


2.3 实现方式三:


这种方式我测试的几个APP中没有发现,听朋友说某注明APP曾经就采用过这个方式。这种方式是在发版前将皮肤文件存储到包内,通过后台接口控制去显示。这种情况的优点是便于控制,故障率小。缺点是包的体积过大,并且严重依赖于苹果爸爸的审核。


三、我的实现方式:


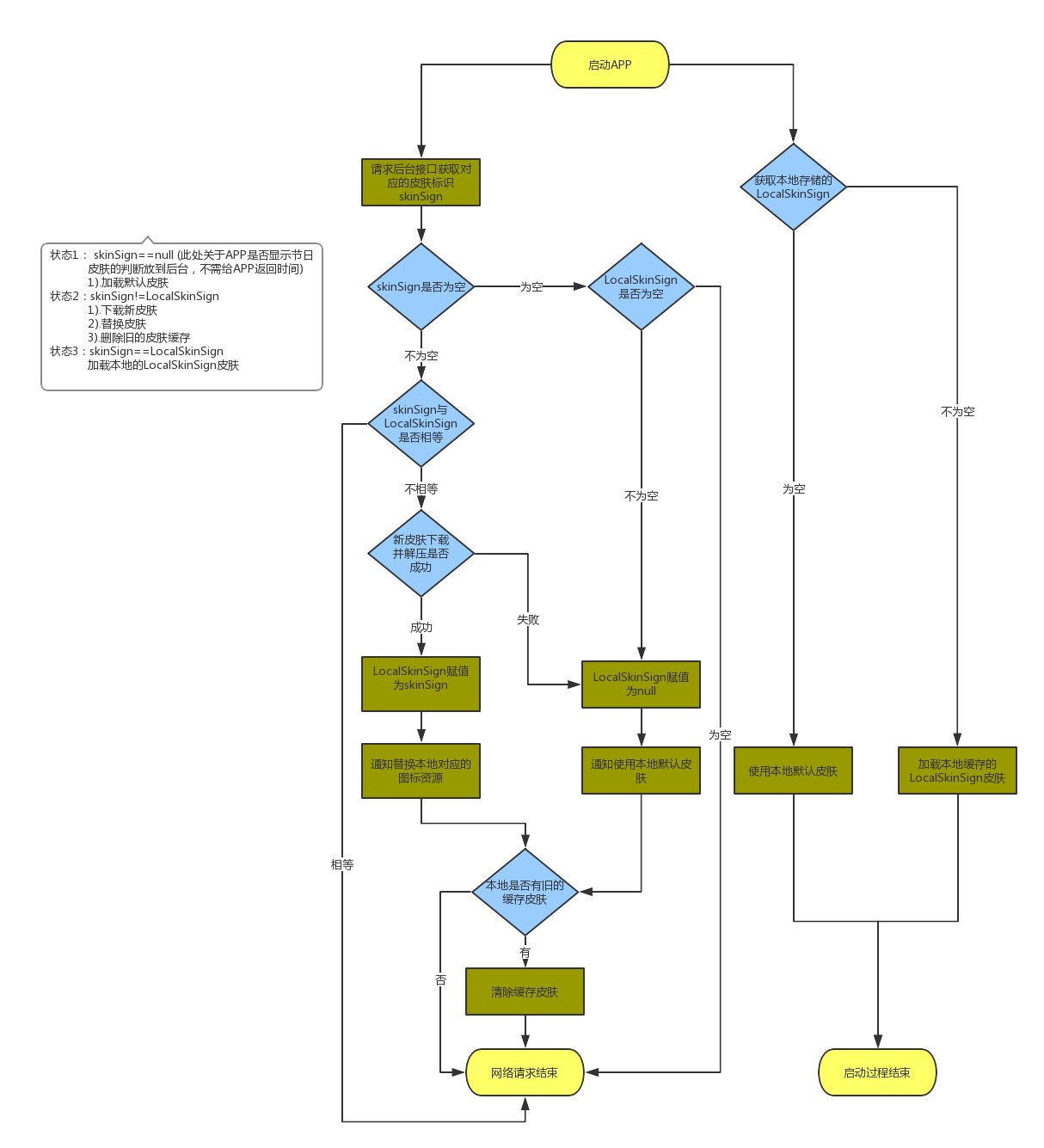
最近我也做了皮肤相关的功能,下面我说一下我的实现思路。

先上图,看一下我的APP控制逻辑。



我的实现思路类似微店的实现方式。但是我并没有使用KVO而是使用了通知注册的方式。


APP启动后直接加载对应的皮肤文件,同时另一个线程去请求后台皮肤接口,接口返回了一个zip包的链接,下载zip包,解压后,解析里面的config.json文件,然后我使用通知的方式去触发换肤。具体的思路逻辑相信流程图上已经画的很清楚了。


控制皮肤是否显示的逻辑完全由后台控制,后台返回skinSign为空则关闭皮肤。


下面看一下我的config.json文件的格式。


{

    "home_navi": {

        "colors": {

            "color_background": "#ffffff"

        },

        "images": {

            "image_logo": "home_topLogo"

        }

    },

    "home_tabbar": {

        "colors": {

            "color_background": "#F9F9F9",

            "color_button_normal": "#999999",

            "color_button_selected": "#444444"

        },

        "images": {

            "image_one_button_normal": "tab按钮1图片",

            "image_one_button_selected": "tab按钮1选中图片",

            "image_two_button_normal": "tab按钮2图片",

            "image_two_button_selected": "tab按钮2选中图片",

            "image_three_button_normal": "tab按钮2图片",

            "image_three_button_selected": "tab按钮2选中图片"

        },

        "values": {

            "value_one_button": "tab按钮1",

            "value_two_button": "tab按钮2",

            "value_three_button": "tab按钮3"

        }

    },

    "loading": {

        "resources": {

            "resource_refreshImage" : "refresh.gif"

        } 

    }

}


配置文件中,分为首页导航(home_navi)、首页tabbar(home_tabbar)、加载loading(loading)三个业务模块。在每个业务模块下都可以有4个功能模块分别是颜色(colors)、图片(images)、值(values)、资源(resources),这4个模块根据自己的需要进行添加。colors控制的是颜色,这里我以16进制值为准。images控制的是图片,最普通的png文件。values控制的是值。resources控制的是资源文件,例如json、gif等文件。


我创建了一个UIView的Category,在这个Category中我加了一个方法,如下:


- (void)configSkinMapModule:(NSString *)module skinMap:(NSDictionary *)skinMap;

假设我需要给导航栏添加换肤的功能,我只需要加上如下代码:


    [_tabbarButton configSkinMapModule:kSkin_MODULE_HOME_TABBAR skinMap:

     @{kSkinMapKey_button_image : @"image_one_button_normal",

       kSkinMapKey_button_selectedImage : @"image_one_button_selected",

       kSkinMapKey_button_titleColor : @"color_button_normal",

       kSkinMapKey_button_titleSelectedColor : @"color_button_selected",

       kSkinMapKey_button_title : @"value_one_button"

       }];


我会创建一个SkinConstants文件去定义一下,替换的方式标识。


// button相关

static NSString * const kSkinMapKey_button_image = @"kSkinMapKey_button_image";

static NSString * const kSkinMapKey_button_highlightedImage = @"kSkinMapKey_button_highlightedImage";

static NSString * const kSkinMapKey_button_selectedImage = @"kSkinMapKey_button_selectedImage";

static NSString * const kSkinMapKey_button_disabledImage = @"kSkinMapKey_button_disabledImage";

static NSString * const kSkinMapKey_button_titleColor = @"kSkinMapKey_button_titleColor";

static NSString * const kSkinMapKey_button_titleHighlightedColor = @"kSkinMapKey_button_titleHighlightedColor";

static NSString * const kSkinMapKey_button_titleSelectedColor = @"kSkinMapKey_button_titleSelectedColor";

static NSString * const kSkinMapKey_button_titleDisabledColor = @"kSkinMapKey_button_titleDisabledColor";

static NSString * const kSkinMapKey_button_title = @"kSkinMapKey_button_title";


// label相关

static NSString * const kSkinMapKey_label_text = @"kSkinMapKey_label_text";

static NSString * const kSkinMapKey_label_textColor = @"kSkinMapKey_label_textColor";

static NSString * const kSkinMapKey_label_backgroundColor = @"kSkinMapKey_label_backgroundColor";


// imageview相关

static NSString * const kSkinMapKey_imageView_image = @"kSkinMapKey_imageView_image";

static NSString * const kSkinMapKey_imageView_gif = @"kSkinMapKey_imageView_gif"; // gif动画

static NSString * const kSkinMapKey_imageView_backgroundColor = @"kSkinMapKey_imageView_backgroundColor";

 

相信从名字你们就能看出来,每一个定义都是UIKit里面的一个方法。


然后我说一下刚才那个Category中加的方法,其中module对应的正是config.json中的业务模块,例如home_navi。skinMap中的key是替换的方式标识正是SkinConstants中的定义,value则是config.json中的对应的模块的key值。


也就是上面加的方法的意思是给这个home_navi业务模块中的某一个button增加了修改普通模式图片(kSkinMapKey_button_image)、修改选中模式图片(kSkinMapKey_button_selectedImage)、普通模式文字颜色(kSkinMapKey_button_titleColor)、修改选中模式图片(kSkinMapKey_button_selectedImage)、修改文字值(kSkinMapKey_button_title)的功能。


我们在通知触发方法中使用如下代码去执行替换过程


- (void)changeSkin

{

    NSDictionary *map = self.skinMap;

    if ([self isKindOfClass:[UIButton class]]) {

        UIButton *obj = (UIButton *)self;

        if (map[kSkinMapKey_button_image]) {

            [obj setImage:SkinImage(map[kSkinMapKey_button_image]) forState:UIControlStateNormal];

        }

        if (map[kSkinMapKey_button_highlightedImage]) {

            [obj setImage:SkinImage(map[kSkinMapKey_button_highlightedImage]) forState:UIControlStateHighlighted];

        }

        if (map[kSkinMapKey_button_selectedImage]) {

            [obj setImage:SkinImage(map[kSkinMapKey_button_selectedImage]) forState:UIControlStateSelected];

        }

        if (map[kSkinMapKey_button_disabledImage]) {

            [obj setImage:SkinImage(map[kSkinMapKey_button_disabledImage]) forState:UIControlStateDisabled];

        }

        if (map[kSkinMapKey_button_titleColor]) {

            [obj setTitleColor:SkinColor(map[kSkinMapKey_button_titleColor]) forState:UIControlStateNormal];

        }

      ...以下省略...

}


同时我本地会存有一个localConfig.json用于管理本地的需要替换皮肤的模块,内容和config.json一模一样。只是他取的都是本地默认的皮肤资源配置。


SkinImage是处理images模块的,这个宏定义是pngResourceForSign:方法的宏,用于去处理该加载哪个图片文件。


关于colors、resources等其他模块我就不一一介绍了,都是大同小异。


// 获取Png资源

- (UIImage *)pngResourceForSign:(NSString *)sign;

{

    NSArray *array = [sign componentsSeparatedByString:@"."];

    NSString *module = array.firstObject;

    NSString *key = array.lastObject;

    NSDictionary *moduleDic = self.configData[module];

    NSDictionary *imageDic = moduleDic[@"images"];

    NSString *value = imageDic[key];

    // 这里已经在初始化的时候做了判断,self.path有值则为后台皮肤,无值则为本地默认皮肤。

    if (!self.path.length) {

        return [UIImage imageNamed:value];

    }

    NSString *filePath = [self.path stringByAppendingFormat:@"/%@",value];

    UIImage *image = [UIImage imageWithContentsOfFile:filePath];

    return image;

}


上面的例子就是_tabbarButton执行configSkinMapModule:skinMap:方法注册了一个通知,判断后台是否启用换肤,启动换肤则加载config.json文件,没有则加载localConfig.json本地默认皮肤。


以上就是我实现换肤方式的一个思路。


四、总结:


以上各种实现方式都各有各的好处,我的实现方式也有需要优化的地方,例如可以在后台接口上加入时间控制,可以实现提前的缓存方案,而不必每次都是在用户眼皮底下换。如果你有更好的实现方案欢迎一起交流。


参考资料:


1.github·ThemeManager

2.github·SwiftTheme

3.iOS换肤方案

4.github·EasyTheme

5.「节日换肤」通用技术方案__iOS端实现