Egret白鹭引擎简介
Egret是一套HTML5游戏开发解决方案,产品包含Egret Engine,Egret Wing,EgretVS,Res Depot,Texture Merger,TS Conversion,Egret Feather,Egret Inspector,DragonBones,Lakeshore等。而核心产品是Egret Engine,是一个基于TypeScript语言开发的一个HTML5游戏引擎,其余的大多是开发和辅助工具。
手册:https://docs.egret.com/engine/docs/getStarted/helloWorld
示例:https://github.com/egret-labs/egret-examples
Egret UI Editor 可视化界面、可视化动画编辑
DragonBones 龙骨工具,制作和播放骨骼动画
Egret Pro 渲染工具
Egret Inspector 快速定位显示对象,渲染一目了然,直接修改属性
Egret Wing 布局工具,参考:https://www.jianshu.com/p/ac5d3f096ff9
Res Depot 资源配置编辑工具
Texture Merger 纹理集打包和动画转换工具,参考https://www.jianshu.com/p/a30102891f39
Egret Feather 粒子编辑器
Lakeshore 游戏模板和通用组件
安装
1.下载安装包,地址:https://docs.egret.com/engine
2.安装引擎,这里我们考虑到麻将项目中使用的是5.0.0和4.0.3这2个版本,所以为了兼容,我们选择下载5.0.0和4.0.3版本。
当然,开发中可以根据自己的需要,如果需要其他版本,可以一并下载安装的。
3.安装代码界面编辑器


创建一个项目

1.麻将术语
1.名词术语
牌⼦:
序数牌:⼀万,⼆万,三万,…,九万,⼀筒,⼆筒,…, 九筒,⼀条 ---- 九条
字牌:字牌⼜分为⻛牌和箭牌
⻛牌: 东南⻄北
箭牌:中发⽩
花牌:春夏秋冬梅兰⽵菊
⺓牌:1、9、字牌,统称⺓牌
刻⼦:三张相同的牌
箭刻:中发⽩的刻⼦
⻛刻:东南⻄北的刻⼦明刻:碰的牌为明刻
暗刻: ⾃⼰摸上来的为暗刻
⺓九刻:1、9或字牌的刻⼦成为⺓九刻
对⼦:
普通对⼦:两张相同的牌
将牌:将规定牌型胡牌时必须具备的单独组合的对⼦
顺⼦:⼀般为三张同花⾊序数相连的牌,如⼀万,⼆万,三万
⼿牌:⼀般标准数为⼗三张。包括摆亮在⻔前的刻⼦、杠;未亮明的⼿牌为⽴牌
庄家、闲家:每局中⼀⼈为庄家,其他的未闲家
盘:每次从起牌到胡牌或流局为⼀盘
轮:⾏牌⼀周为⼀轮
牌墩:2个叠在⼀起的麻将
牌墙:2⼈各⾃在⻔前码的墩牌
2.动作术语
吃牌:
正常吃牌:上家打出⼀张牌后,本家打出两张牌,与上家的牌组成⼀个顺⼦为吃牌。吃牌只能吃上家
的。
胡牌吃牌:任意玩家打出⼀张牌,本家打出两张牌,与玩家的牌组成⼀个顺⼦并且能胡牌,胡牌时吃牌
不限于上家。
碰牌:任⼀家打出牌后,报碰牌者把⾃⼰的对⼦取出,加在⼀起组成⼀副刻⼦摆亮在⽴牌前。
杠牌:
明杠:上家打牌之后,如果你⼿上有三张跟那被打出的牌⼀样的,就可以“杠牌”,这种杠牌叫做“明
杠”。
暗杠:如果是⼿内摸有四张相同的牌,取出杠牌,则叫做“暗杠”。
加杠/补杠:如果是已经碰牌了,却⼜再摸⼊⼀张相同的牌,也可以叫杠牌—这种杠牌叫做“加杠”
补张:杠牌后,需要补张,即从牌墙的末尾端摸⼀张牌放⼊⼿牌中
补花:摸到花牌时,将花牌放⼀旁,再进⾏补张
听牌:⼀盘中玩家只差所需的⼀张牌技能胡牌的状态
胡牌:摸到符合规定的牌型条件。最终形成指定牌型,如四个顺⼦或刻⼦组合加⼀对将牌
⾃摸:所胡的牌为⾃⼰正常莫得,即称之为⾃摸胡,简称⾃摸
点炮:所胡的牌为别⼈打出来的牌,成为点炮
流局:摸完所有牌后都⽆⼈胡牌即称为流局。如出现流局庄家继续坐庄
2.基本规则
此处以⼆⼈麻将基本规则为例:
a. 游戏⼈数:2⼈
b. 牌数
共72张牌,包括:
万字牌,⼀万⾄九万,各四张,共36张
⻛字牌,东南⻄北各4张,共16张
箭牌,中发⽩各4张,共12张
花牌:春夏秋冬梅兰⽵菊各⼀张
c. 定庄
第⼀局庄家:匹配房随机庄家;好友房房主坐庄
第⼆盘起,上盘谁胡牌,下盘谁坐庄
流局则庄家继续坐庄
抢杠胡,被抢杠的玩家下局当庄(输家当庄)
d. 摸牌
起⼿摸牌:游戏⼀开始,庄家可得到14张牌,闲家13张,庄家先出
局内摸牌:玩家打出⼀张牌后,⽆⼈响应在,则下家从牌堆的起始处摸⼀张牌补张:杠牌或摸到花牌后,从牌堆的末尾处摸⼀张牌
e. 补花
局内补花:当玩家摸到花牌时,展示花牌,并从⼿牌中移出,然后进⾏补张,如下⼀张也是花牌,重复
此动作,直到摸到⾮花牌
起⼿摸牌阶段补花:从庄家开始依次补花,即庄家先补,如果补上来的牌也是花牌,需要等其他玩家都
补过以后,庄家才可以补,其他玩家动作和庄家⼀样
f. 吃碰杠
吃牌和碰牌后,玩家需要打出⼀张牌
杠牌中的暗杠、补杠,玩家摸到后不强制杠牌,玩家可以选择过,在以后的回合开始后选择杠。
杠牌的玩家需要从牌堆末尾摸⼀张牌,再打出⼀张牌
g. 听牌
胡牌提示:玩家再打出⼀张牌即进⼊听牌状态时,给玩家的⼀个提示;玩家选中要打出的牌时,提示玩
家能胡哪⼏张牌及其剩余的张数及番型。
报听:告诉对⼿⾃⼰已经进⼊听牌状态,界⾯上有展示,报听的玩家不能展示⾃⼰的⼿牌,摸啥打啥
天听:摸完牌,庄家打出⼀张牌时即报听、闲家摸到第⼀张牌时即报听且报听后必须打出第⼀张摸来的
牌,为天听
选择听牌后,将对⽅玩家的⼿牌展示出来使该听牌玩家可以看到,此时未听牌的玩家不能看到对⽅⼿牌
h. 胡牌
在第⼏场中6番起胡,中级场中10番起胡,⾼级场中12番起胡
2.1.特殊规则
过胡加倍:
听牌的玩家在触发胡牌时,可以选择过胡,过胡的玩家胡牌时,结算的分数翻倍;
结算时,得分为2的n次幂,即过胡⼀次为2的1次幂,过胡2次,则为2的2次幂。
3.麻将游戏流程
1.新用户游戏流程

2.新用户领取金币注册流程

3.用户领取破产补助流程

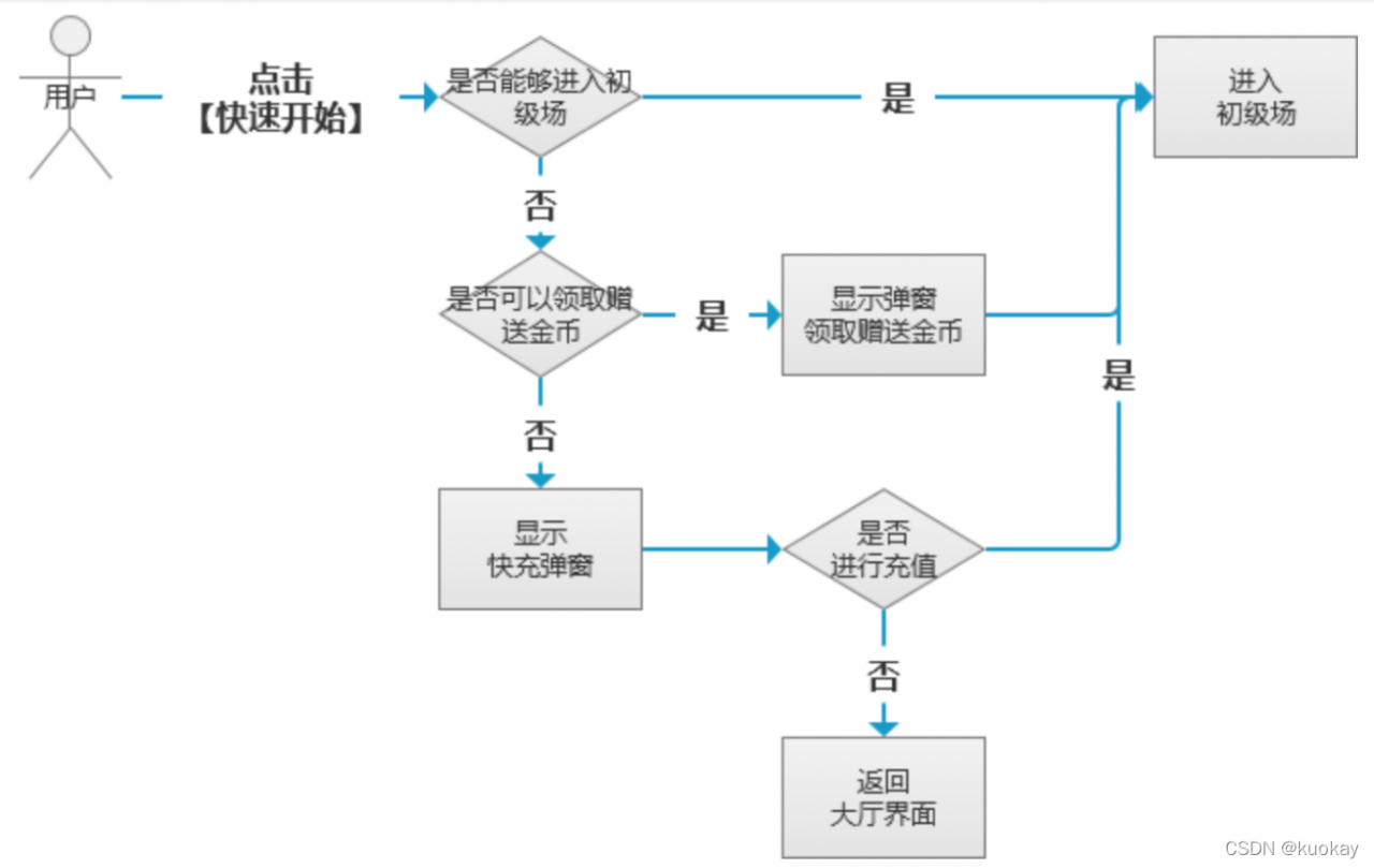
4.快速开始流程

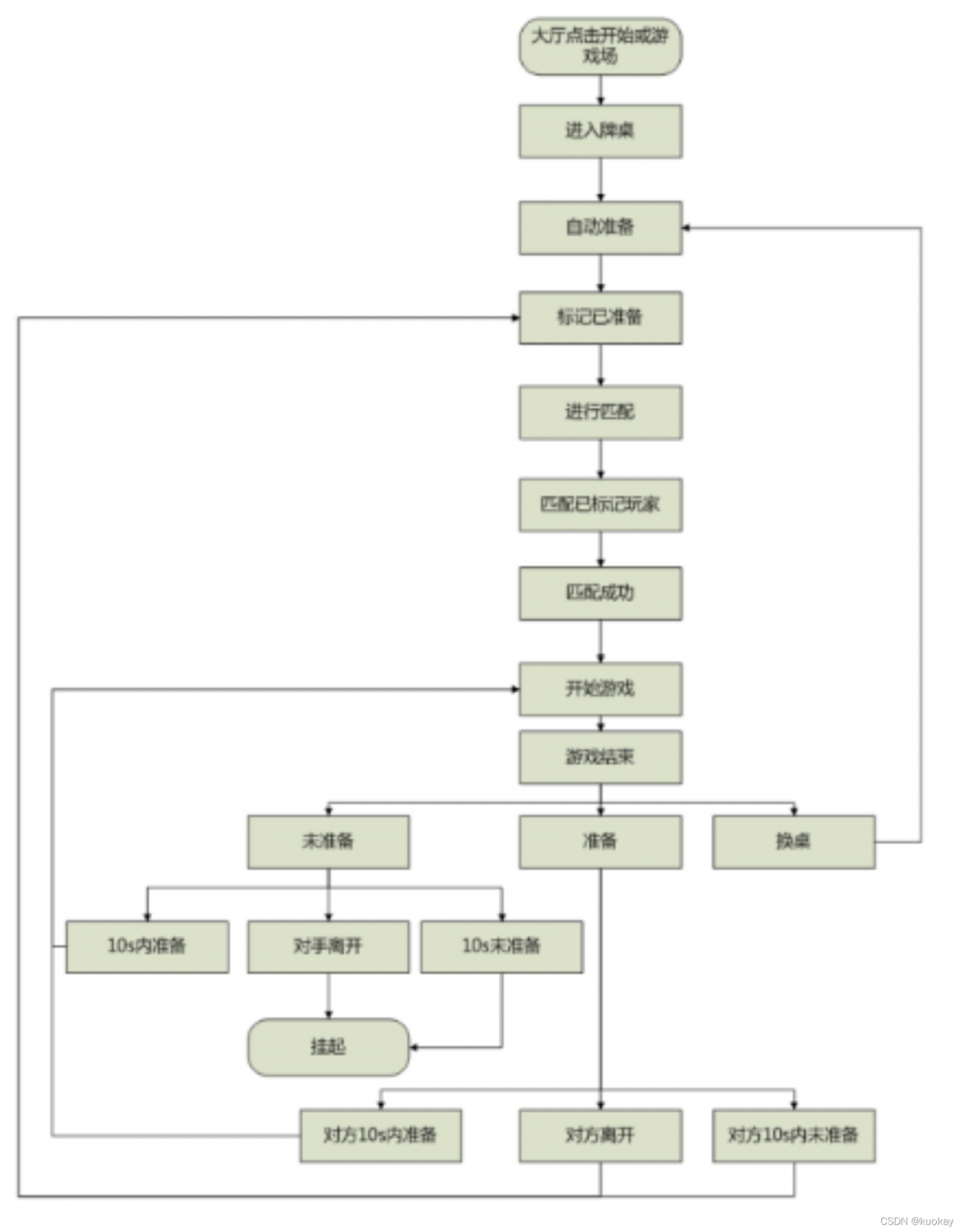
5.初级场/中级场/高级场逻辑流程

6.金币流向流程

7.牌局进行流程

8.牌局结束后在匹配流程
