从零开始学Pyqt5之【控件介绍】(2):QLineEdit控件
QLineEdit控件的作用
QLineEdit是一个单行文本框控件,可以输入单行字符串。如果需要输入多行字符串,则使用QTextEdit控件。
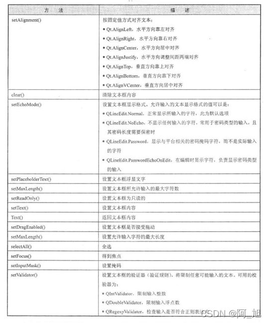
QLineEdit控件常用的方法

QLineEdit控件常用的信号

QLineEdit不同模式的显示效果演示
文本框的4类输入文本显示格式
- QLineEdit.Normal,正常显示所输入的字符,此为默认选项;
- QLineEdit.NoEcho,不显示任何输入的字符。常用于密码类型的输入,且其密码长度需要保密时
- QLineEdit.Password,显示与平台相关的密码掩码字符,而不是实际输入的字符;
- QLineEdit.PasswordEchoOnEdit:在编辑时显示字符,负责显示密码类型的输入。
代码演示
# -*- coding: utf-8 -*-
from PyQt5.QtWidgets import QApplication, QLineEdit , QWidget , QFormLayout
import sys
class lineEditDemo(QWidget):
def __init__(self, parent=None):
super(lineEditDemo, self).__init__(parent)
self.setWindowTitle("QLineEdit例子")
flo = QFormLayout()
pNormalLineEdit = QLineEdit()
pNoEchoLineEdit = QLineEdit()
pPasswordLineEdit = QLineEdit( )
pPasswordEchoOnEditLineEdit = QLineEdit( )
flo.addRow("Normal", pNormalLineEdit)
flo.addRow("NoEcho", pNoEchoLineEdit)
flo.addRow("Password", pPasswordLineEdit)
flo.addRow("PasswordEchoOnEdit", pPasswordEchoOnEditLineEdit)
pNormalLineEdit.setPlaceholderText("Normal")
pNoEchoLineEdit.setPlaceholderText("NoEcho")
pPasswordLineEdit.setPlaceholderText("Password")
pPasswordEchoOnEditLineEdit.setPlaceholderText("PasswordEchoOnEdit")
# 设置显示效果
pNormalLineEdit.setEchoMode(QLineEdit.Normal)
pNoEchoLineEdit.setEchoMode(QLineEdit.NoEcho)
pPasswordLineEdit.setEchoMode(QLineEdit.Password)
pPasswordEchoOnEditLineEdit.setEchoMode(QLineEdit.PasswordEchoOnEdit)
self.setLayout(flo)
if __name__ == "__main__":
app = QApplication(sys.argv)
win = lineEditDemo()
win.show()
sys.exit(app.exec_())
代码运行结果如下:
在文本框中输入数字效果如下:
文本框的验证器
很多情况,我们需要对用户的输入做一些限制,可以通过验证器来进行。
常见的验证器有:
1.整型验证器、
2.浮点型验证器
3.及其他自定义验证器。
验证器代码实例
# -*- coding: utf-8 -*-
'''
验证器例子
'''
from PyQt5.QtWidgets import QApplication, QLineEdit , QWidget , QFormLayout
from PyQt5.QtGui import QIntValidator ,QDoubleValidator , QRegExpValidator
from PyQt5.QtCore import QRegExp
import sys
class lineEditDemo(QWidget):
def __init__(self, parent=None):
super(lineEditDemo, self).__init__(parent)
self.setWindowTitle("QLineEdit例子")
# 表单布局
flo = QFormLayout()
pIntLineEdit = QLineEdit( )
pDoubleLineEdit = QLineEdit()
pValidatorLineEdit = QLineEdit( )
flo.addRow("整形", pIntLineEdit)
flo.addRow("浮点型", pDoubleLineEdit)
flo.addRow("字母和数字", pValidatorLineEdit)
pIntLineEdit.setPlaceholderText("整形")
pDoubleLineEdit.setPlaceholderText("浮点型")
pValidatorLineEdit.setPlaceholderText("字母和数字")
# 整形 范围:[1, 99]
pIntValidator = QIntValidator(self)
pIntValidator.setRange(1, 99)
# 浮点型 范围:[-360, 360] 精度:小数点后2位
pDoubleValidator = QDoubleValidator(self)
pDoubleValidator.setRange(-360, 360)
pDoubleValidator.setNotation(QDoubleValidator.StandardNotation)
pDoubleValidator.setDecimals(2)
# 字符和数字
reg = QRegExp("[a-zA-Z0-9]+$")
pValidator = QRegExpValidator(self)
pValidator.setRegExp(reg)
# 设置验证器
pIntLineEdit.setValidator(pIntValidator)
pDoubleLineEdit.setValidator(pDoubleValidator)
pValidatorLineEdit.setValidator(pValidator)
self.setLayout(flo)
if __name__ == "__main__":
app = QApplication(sys.argv)
win = lineEditDemo()
win.show()
sys.exit(app.exec_())
代码运行结果:
版权声明:本文为qq_42589613原创文章,遵循CC 4.0 BY-SA版权协议,转载请附上原文出处链接和本声明。