HashMap
remove方法总体来说就是找到对应的key,如果是链表结构就删除链表节点,如果是红黑树节点就删除红黑树节点,下面对remove方法的过程进行了详细的备注,关于红黑树deleteBalance图解参考:
https://blog.csdn.net/qq_40753996/article/details/89814273
remove方法
public V remove(Object key) {
Node<K,V> e;
//false位置参数:是否匹配值
return (e = removeNode(hash(key), key, null, false, true)) == null ?
null : e.value;
}
removeNode方法
final Node<K,V> removeNode(int hash, Object key, Object value,
boolean matchValue, boolean movable) {
//tab:hash表
//p:key映射在hash表上的头节点
Node<K,V>[] tab; Node<K,V> p; int n, index;
//指定位置非空
if ((tab = table) != null && (n = tab.length) > 0 &&
(p = tab[index = (n - 1) & hash]) != null) {
//查找要移除的节点
//node:要移除的节点
Node<K,V> node = null, e; K k; V v;
//头节点即为要查找的节点
if (p.hash == hash &&
((k = p.key) == key || (key != null && key.equals(k))))
node = p;
else if ((e = p.next) != null) {
//树中查找
if (p instanceof TreeNode)
node = ((TreeNode<K,V>)p).getTreeNode(hash, key);
else {
//链表中查找
do {
if (e.hash == hash &&
((k = e.key) == key ||
(key != null && key.equals(k)))) {
node = e;
break;
}
p = e;
} while ((e = e.next) != null);
}
}
//matchValue 默认为false,
if (node != null && (!matchValue || (v = node.value) == value ||
(value != null && value.equals(v)))) {
//树中移除node
if (node instanceof TreeNode)
((TreeNode<K,V>)node).removeTreeNode(this, tab, movable);
//头节点移除
else if (node == p)
tab[index] = node.next;
else
//链表移除,p指向移除节点的前一个
p.next = node.next;
++modCount;
--size;
afterNodeRemoval(node);
return node;
}
}
return null;
}
RemoveTreeNode
源码流程图:
final void removeTreeNode(HashMap<K,V> map, Node<K,V>[] tab,
boolean movable) {
int n;
if (tab == null || (n = tab.length) == 0)
return;
int index = (n - 1) & hash;
*********************************************************************************************************
//断开链式结构
TreeNode<K,V> first = (TreeNode<K,V>)tab[index], root = first, rl;
TreeNode<K,V> succ = (TreeNode<K,V>)next, pred = prev;
if (pred == null)
tab[index] = first = succ;
else
pred.next = succ;
if (succ != null)
succ.prev = pred;
if (first == null)
return;
if (root.parent != null)
root = root.root();
if (root == null || root.right == null ||
(rl = root.left) == null || rl.left == null) {
tab[index] = first.untreeify(map); // too small
return;
}
*********************************************************************************************************
//查找后继节点(后继节点一定左空或左右都空)
TreeNode<K,V> p = this, pl = left, pr = right, replacement;
if (pl != null && pr != null) {
//删除节点左右子树都不为空,查找后继节点,并交换后继节点与需要删除的节点的位置.并找到删除节点的子节点
TreeNode<K,V> s = pr, sl;
while ((sl = s.left) != null) // find successor
s = sl;
boolean c = s.red; s.red = p.red; p.red = c; // swap colors
TreeNode<K,V> sr = s.right;
TreeNode<K,V> pp = p.parent;
if (s == pr) { // p was s's direct parent
p.parent = s;
s.right = p;
}
else {
TreeNode<K,V> sp = s.parent;
if ((p.parent = sp) != null) {
if (s == sp.left)
sp.left = p;
else
sp.right = p;
}
if ((s.right = pr) != null)
pr.parent = s;
}
p.left = null;
if ((p.right = sr) != null)
sr.parent = p;
if ((s.left = pl) != null)
pl.parent = s;
if ((s.parent = pp) == null)
root = s;
else if (p == pp.left)
pp.left = s;
else
pp.right = s;
if (sr != null)
replacement = sr;
else
replacement = p;
}
//子树单左树
else if (pl != null)
replacement = pl;
//子树单右树
else if (pr != null)
replacement = pr;
else
replacement = p;
//删除节点,子节点replacement 代替删除节点的位置
//replacement :删除节点的子节点
if (replacement != p) {
TreeNode<K,V> pp = replacement.parent = p.parent;
if (pp == null)
root = replacement;
else if (p == pp.left)
pp.left = replacement;
else
pp.right = replacement;
p.left = p.right = p.parent = null;
}
*********************************************************************
//删除平衡
TreeNode<K,V> r = p.red ? root : balanceDeletion(root, replacement);
//删除节点左右都为空
if (replacement == p) { // detach
TreeNode<K,V> pp = p.parent;
p.parent = null;
if (pp != null) {
if (p == pp.left)
pp.left = null;
else if (p == pp.right)
pp.right = null;
}
}
if (movable)
moveRootToFront(tab, r);
}
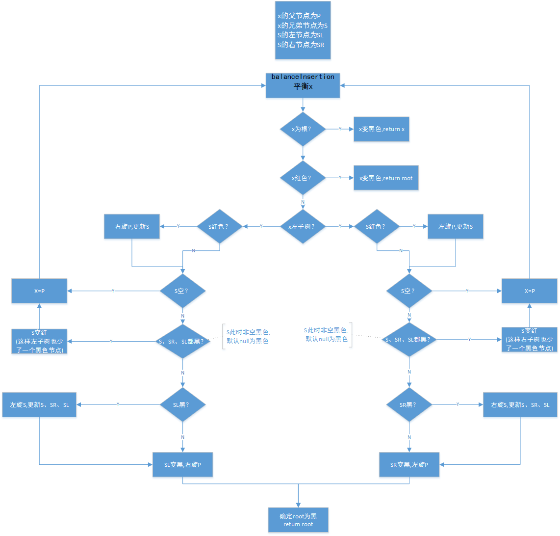
balanceDeletion
源码流程图:
static <K,V> TreeNode<K,V> balanceDeletion(TreeNode<K,V> root,
TreeNode<K,V> x) {
//xpl、xpr声明为S
for (TreeNode<K,V> xp, xpl, xpr;;) {
//x为根
if (x == null || x == root)
return root;
//x为根
else if ((xp = x.parent) == null) {
x.red = false;
return x;
}
//x为红色变黑结束
else if (x.red) {
x.red = false;
return root;
}
//xpl、xpr声明为S
//x为左子树
else if ((xpl = xp.left) == x) {
//兄弟S为红色,左旋,更新S
if ((xpr = xp.right) != null && xpr.red) {
xpr.red = false;
xp.red = true;
root = rotateLeft(root, xp);
xpr = (xp = x.parent) == null ? null : xp.right;
}
//S为空,结束
if (xpr == null)
x = xp;
else {
//xpl、xpr声明为S
TreeNode<K,V> sl = xpr.left, sr = xpr.right;
//S、SR、SL都黑,S变红,x=p,进入下一个循环,平衡x(空算黑)
if ((sr == null || !sr.red) &&
(sl == null || !sl.red)) {
xpr.red = true;
x = xp;
}
else {
//1.SR为黑(空算黑),右旋S,更新S、SR、SL
if (sr == null || !sr.red) {
if (sl != null)
sl.red = false;
xpr.red = true;
root = rotateRight(root, xpr);
xpr = (xp = x.parent) == null ?
null : xp.right;
}
//2.更新S、SR、SL,SR变黑
if (xpr != null) {
xpr.red = (xp == null) ? false : xp.red;
if ((sr = xpr.right) != null)
sr.red = false;
}
//3.左旋P
if (xp != null) {
xp.red = false;
root = rotateLeft(root, xp);
}
//结束
x = root;
}
}
}//x为右子树
else { // symmetric
//兄弟S为红色,右旋,更新S
if (xpl != null && xpl.red) {
xpl.red = false;
xp.red = true;
root = rotateRight(root, xp);
xpl = (xp = x.parent) == null ? null : xp.left;
}
//S为空,结束
if (xpl == null)
x = xp;
else {
TreeNode<K,V> sl = xpl.left, sr = xpl.right;
//S、SR、SL都黑,S变红,x=p,进入下一个循环,平衡x(空算黑)
if ((sl == null || !sl.red) &&
(sr == null || !sr.red)) {
xpl.red = true;
x = xp;
}
else {
//1.SL为黑(空算黑),左旋S
if (sl == null || !sl.red) {
if (sr != null)
sr.red = false;
xpl.red = true;
root = rotateLeft(root, xpl);
xpl = (xp = x.parent) == null ?
null : xp.left;
}
//2.更新S、SR、SL,SL变黑
if (xpl != null) {
xpl.red = (xp == null) ? false : xp.red;
if ((sl = xpl.left) != null)
sl.red = false;
}
//3.右旋P
if (xp != null) {
xp.red = false;
root = rotateRight(root, xp);
}
//结束
x = root;
}
}
}
}
}
版权声明:本文为qq_40753996原创文章,遵循CC 4.0 BY-SA版权协议,转载请附上原文出处链接和本声明。