Skip to content
  • 首页
  • PHP源码
  • html5网页模板
  • js特效
  • Window软件
  • Mac软件
  • 服务器
  • 其他
Search
源码巴士
  • Sample Page

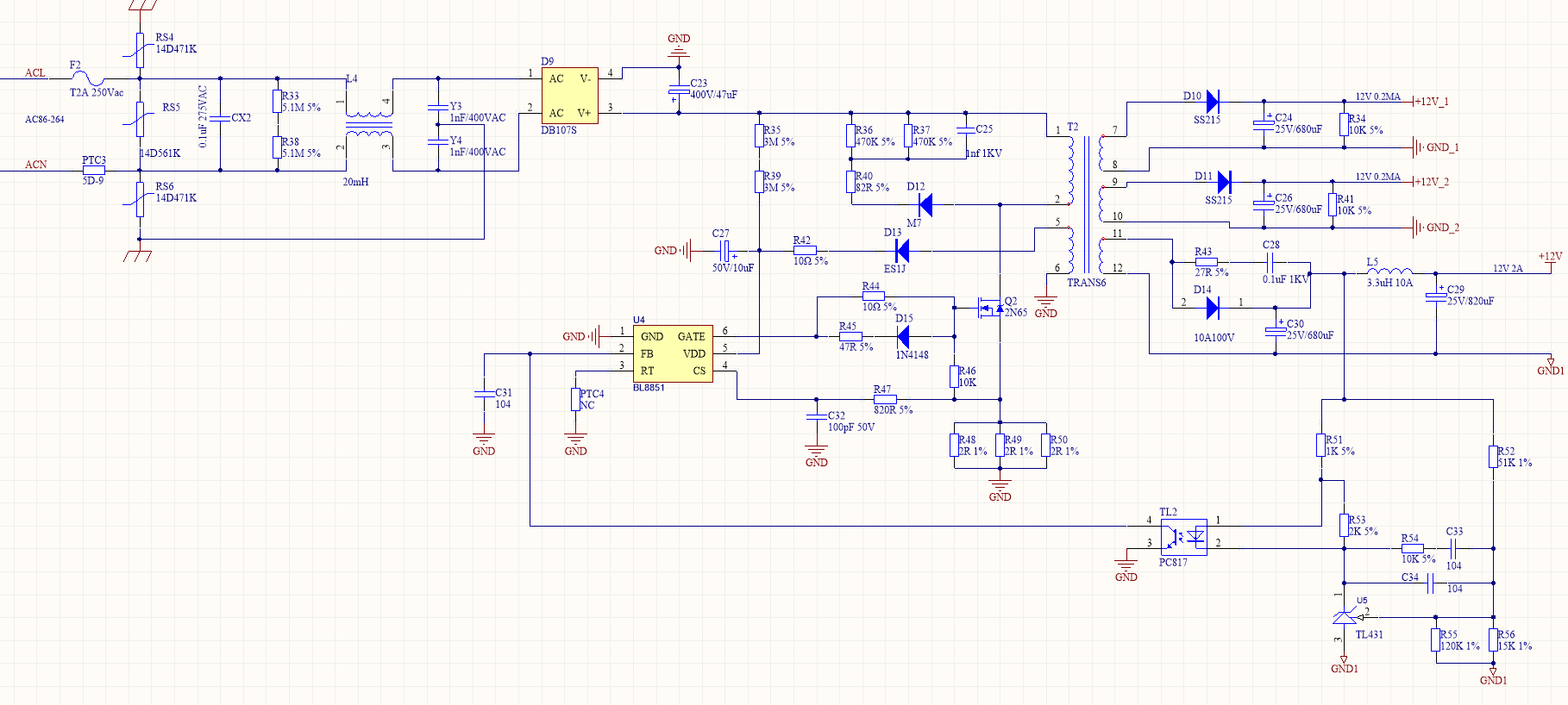
反激电源

分享一种反激电源电路
反激电源


版权声明:本文为gu411原创文章,遵循CC 4.0 BY-SA版权协议,转载请附上原文出处链接和本声明。
原文链接:https://blog.csdn.net/gu411/article/details/116916415
文章导航
←Node.js 调用 C++ 方法 / C++ Addons 详解
HTTPS 证书验证→

Copyright © 2022 源码巴士  鲁ICP备19024253号-1