06/27/2020
游戏流程图1
前言:
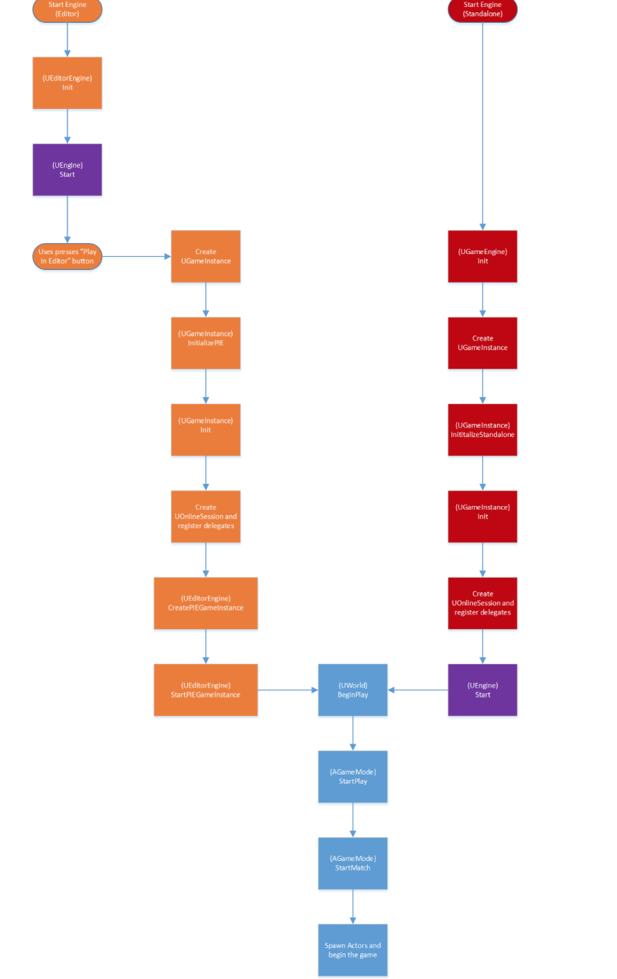
当分析完Launch文件夹之后,大概也了解完UE4的引擎的部分。主要分为两部分,启用引擎和运行游戏的过程。此处说明两种主要路径:编辑器路径、standalone 路径。事件的一般顺序为初始化引擎、创建并初始化 GameInstance、加载关卡,最后开始游戏。然而在部分被调用函数的准确排序和函数被调用的位置方面,standalone 模式和编辑器模式之间存在差异。以下流程图展示两个平行运行的路径,它们在游戏开始之前汇聚。
standalane路径
在 Standalone 模式中(在编辑器外进行的游戏使用该模式),引擎启动和初始化之后将立即对进行游戏所需的对象进行创建和初始化。诸如 GameInstance 之类的对象在引擎启用之前被创建和初始化(与创建和初始化引擎不同)。引擎的启动函数被调用后,将立即加载初始地图。关卡创建适当的 Game Mode 和 Game State ,然后创建其他 Actors 后,游戏进程便正式开始。
编译器路径
编辑器模式由 Play In Editor 和 Simulate In Editor 使用,流程完全不同。引擎立即初始化并启动,因为需要它运行编辑器,但诸如 GameInstance 之类对象的创建和初始化将被延迟,直到玩家按下按钮启动 PIE 或 SIE 会话。此外,关卡中的 Actors 将被复制,使游戏中的变更不影响编辑器中的关卡,每个对象(包括 GameInstance)均有每个 PIE 实例的单独副本。在 UWorld 类中游戏进程开始时,编辑器路径和 standalone 路径再次结合。
图解1

- 左边橘黄色代表编译器独有路径,红色表示standalane的独有路径,它们之间的区别在于紫色UEngine中start函数位置不同
- 最后蓝色部分表示游戏进程开始,即游戏世界的引擎启动
总结
- 通常来说,熟悉游戏引擎从游戏流程开始,或者生命周期开始,它可以帮助我们简单了解游戏运行流程
- UE4游戏引擎分为两个路径,在上一章介绍的是编译器路径,UEditorEngine(UEngineLoop)->UEngine->CreateGameInstance->UWorld->AGameMode