目录
1 两轮差速驱动移动机器人运动学建模
1.1 物理量说明
1.2 正运动学模型
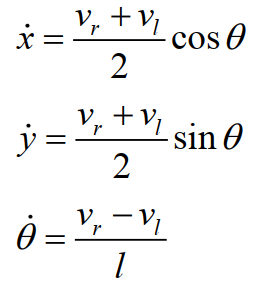
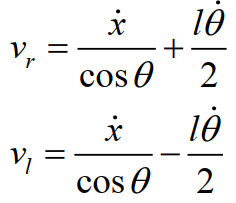
1.3 逆运动学模型
1.4 其他运动学特性
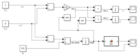
1.5 Simulink仿真
1.5.1 仿真程序
1.5.2 仿真结果
2 两轮差速驱动移动机器人运动控制仿真
2.1 基于距离偏差与姿态偏差反馈的PID控制器直线运动控制仿真
2.1.1 控制策略
2.1.2 控制框图
2.1.3 仿真程序
2.1.4 仿真结果
2.1.5 结果分析
2.2 基于位置偏差与姿态偏差反馈的PID控制器直线运动控制仿真
2.2.1 控制策略
2.2.2 控制框图
2.2.3 仿真程序
2.2.4 仿真结果
2.2.5 结果分析
2.3 基于位置偏差与姿态偏差反馈的PID控制器曲线运动控制仿真
2.3.1 控制策略
2.3.2 控制框图
2.3.3 仿真程序
2.3.4 仿真结果
2.3.5 结果分析
1 两轮差速驱动移动机器人运动学建模
1.1 物理量说明
1.2 正运动学模型
1.3 逆运动学模型
1.4 其他运动学特性
1.5 Simulink仿真
1.5.1 仿真程序
1.5.2 仿真结果
2 两轮差速驱动移动机器人运动控制仿真
2.1 基于距离偏差与姿态偏差反馈的PID控制器直线运动控制仿真
2.1.1 控制策略
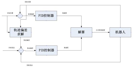
机器人系统的被控量为机器人的位姿,控制量为左右轮转速。机器人沿直线运动到达指定位姿需要满足3个约束条件:
(1) 与目标点的距离偏差为0
(2) 与目标点的姿态偏差为0
(3) 行驶过程中与目标轨迹的距离偏差为0
与以上3个约束条件直接相关的物理量为机器人的线速度以及角速度,控制可以减小与目标点的距离偏差,控制可以减小与目标点的姿态偏差并纠正行驶过程中与目标轨迹的距离偏差。因此线速度与角速度作为机器人系统的中间控制量,由两个中间控制量可进一步求解出实际的控制量。
2.1.2 控制框图
2.1.3 仿真程序
2.1.4 仿真结果


2.1.5 结果分析
由于机器人的初始姿态与目标姿态不同,因此在运动过程中有肉眼可见的姿态调整过程,运动轨迹与标准直线存在一定的差距,但最终姿态偏差与距离偏差收敛。
运动轨迹与标准直线存在一定差距的原因是由于基于距离偏差调控的精度不够,当初始姿态与目标姿态不同时,如果姿态偏差是锐角,即使按原姿态运动距离偏差也会缩小。因此如果以轨迹上每一点的位置偏差代替距离偏差进行反馈控制,理论上可以提升轨迹跟踪的精度。
2.2 基于位置偏差与姿态偏差反馈的PID控制器直线运动控制仿真
*
2.2.1 控制策略*
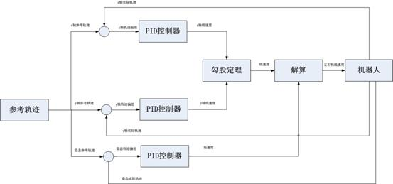
基于距离偏差的反馈控制存在调控不精确的缺点。这是因为当姿态偏差为锐角时,按原姿态运动也符合距离反馈控制率,因此不能快速收敛至直线轨迹。其实,这种现象的根本原因是这种调控思想与控制目标没有建立更直接的关系,距离偏差只专注于到达目标位置,没有关注到达的过程。而我们的控制目标不仅仅关注目标位置,也要求到达过程是一条直线。虽然姿态调控对到达过程进行了约束,但约束效果并不理想。
因此本节将采用实时的位置偏差作为反馈,这就要求参考轨迹不仅仅包含姿态信息,也要将时间信息纳入其中,即机器人完成参考轨迹的时间是确定的,每个时刻所在的位置与姿态也是确定的,理论上可以提升轨迹跟踪的精度。
在具体的实现方式上,需要得到位置与时间的函数。因此需要将参考轨迹分别投射至x轴方向、y轴方向以及姿态角,得到三组位置及姿态与时间的函数,并设计三个PID控制器去跟踪上述三条轨迹,最后融合成机器人的线速度与角速度并进一步解算出左右轮速度。
2.2.2 控制框图
2.2.3 仿真程序
2.2.4 仿真结果



2.2.5 结果分析
本节所提控制器的轨迹跟踪结果优于基于距离偏差反馈的控制器,未见明显的姿态调整,位置偏差与姿态偏差很小且收敛迅速,后期开发中可在扫地机器人直线运动中尝试这种控制策略。
2.3 基于位置偏差与姿态偏差反馈的PID控制器曲线运动控制仿真
2.3.1 控制策略
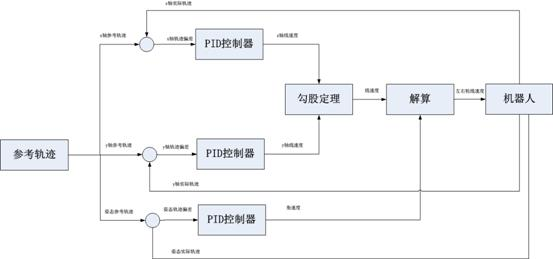
与2.2控制策略相同,将参考轨迹由直线改为曲线,分别投射至x轴方向、y轴方向与姿态角,得到三组位置及姿态关于时间的函数并作为三个维度的参考轨迹,采用三个PID控制器分别跟踪。
2.3.2 控制框图
2.3.3 仿真程序
2.3.4 仿真结果



2.3.5 结果分析
本节所提控制器跟踪特定曲线效果良好,x轴、y轴位置偏差及姿态偏差较小且收敛速度较快,后期开发中可在扫地机器人转弯运动时尝试这种控制策略。