文章目录
【1】加固
一、为什么要加固
通过反编译apk可以获得dex文件和一些res文件,也可获得相应的java文件,从而也可以达到自定义apk,或者汉化等效果,甚至直接窃取相关机密代码。这对某些apk来说是不安全的,也侵犯了开发者的权益,所以有时会用到app加固技术。
二、加固方案
①免费的第三方加固方案
360加固等
②付费的第三方加固方案SDK
360加固等
③Java IO 流实现AES加密dex
后文【5】、【6】、【7】
【2】加固方案的实现方式
- 反模拟器
- 代码虚拟化
- 加密(dex)

【3】apk文件构造
Android上可直接运行的文件类型是apk文件,它其实是一种zip文件。就好比windows上的exe文件。exe文件在Windows上能直接运行,Android中能直接运行的就是apk
解压后得到:
META_INF目录下存放的是签名信息,用来保证apk包的完整性和系统的安全。生成一个apk包时,会对所有要打包的文件做一个校验计算,并把计算结果放在META-INF目录下。而在Android平台上安装apk包时,应用管理器会按照同样的算法对包里的文件做校验,如果校验结果与META-INF下的内容不一致,系统就不会安装这个apk。这就保证了apk包里的文件不能被随意替换。比如拿到一个apk 包后,如果想要替换里面的一幅图片,一段代码,或一段版权信息,想直接解压缩、替换再重新打包,基本是不可能的。如此一来就给病毒感染和恶意修改增加了难度,有助于保护系 统的安全。AndroidManifest.xml是每个应用都必须定义和包含的,它描述了应用的名字、版本、权限、引用的库文件等等信息,如要把apk上传到Google Market上,也要对这个xml做一些配置。classes.dex是java源码编译后生成的java字节码文件。但由于Android使用的dalvik虚拟机与标准的java虚拟机是不兼容 的,dex文件与class文件相比,不论是文件结构还是opcode都不一样。目前常见的java反编译工具都不能处理dex文件。res目录存放资源文件。resources.arsc编译后的二进制资源文件。

【3】dex文件构造(分段dex文件加密需要)

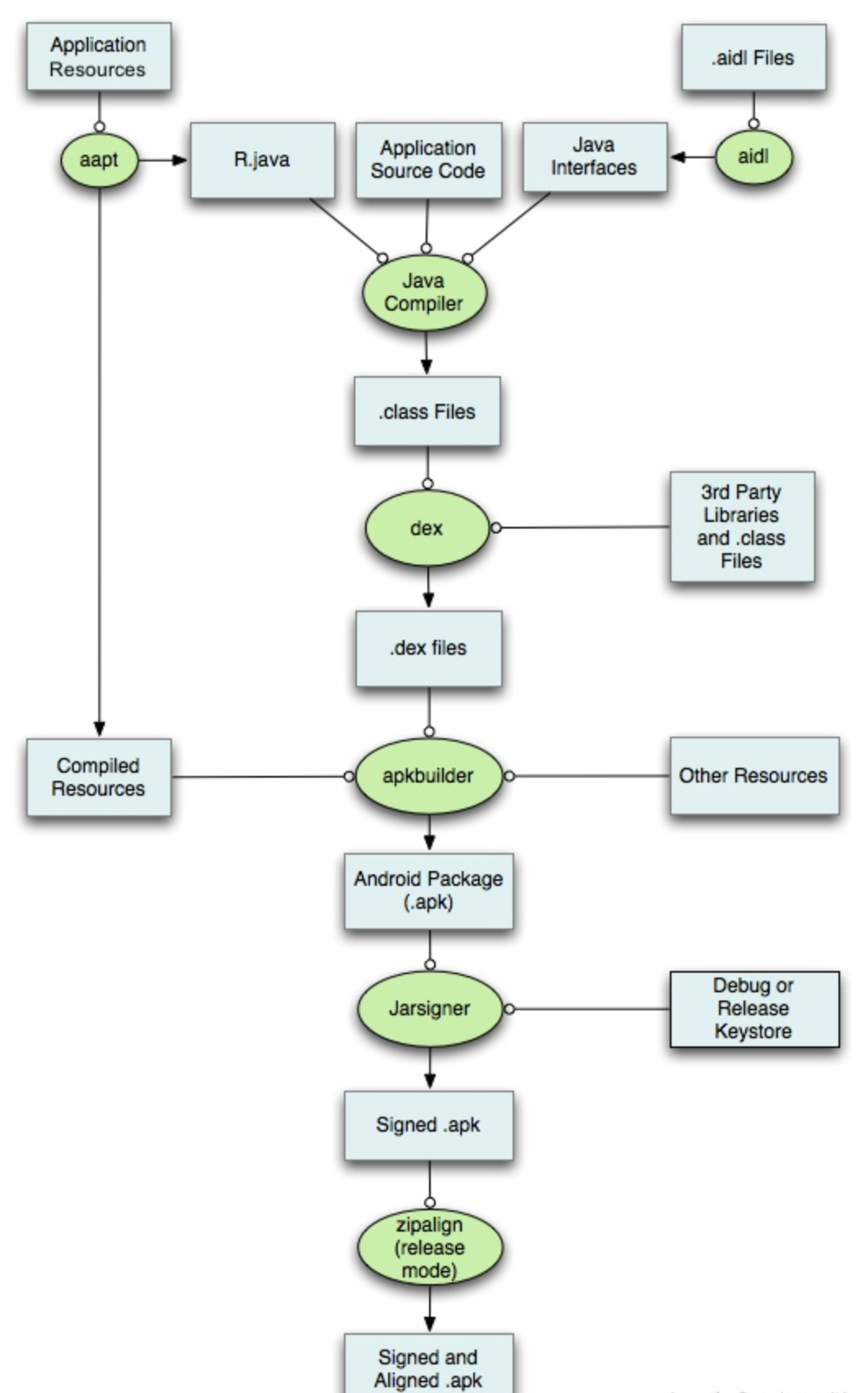
【4】apk打包流程分析

①打包资源文件,生成R.java文件
打包资源的工具是aapt(The Android Asset Packaing Tool)在这个过程中,项目中的AndroidManifest.xml文件和布局文件XML都会编译,然后生成相应的R.java,另外AndroidManifest.xml会被aapt编译成二进制。存放在APP的res目录下的资源,该类资源在APP打包前大多会被编译,变成二进制文件,并会为每个该类文件赋予一个resource id。对于该类资源的访问,应用层代码则是通过resource id进行访问的。Android应用在编译过程中aapt工具会对资源文件进行编译,并生成一个resource.arsc文件,resource.arsc文件相当于一个文件索引表,记录了很多跟资源相关的信息。②处理aidl文件,生成相应的.Java文件
这一过程中使用到的工具是aidl(Android Interface Definition Language),即Android接口描述语言。aidl工具解析接口定义文件然后生成相应的.Java代码接口供程序调用。如果在项目没有使用到aidl文件,则可以跳过这一步。③编译项目源代码,生成class文件项目中所有的.Java代码
包括R.java和.aidl文件,都会变Java编译器(javac)编译成.class文件,生成的class文件位于工程中的bin/classes目录下。④转换所有的class文件
生成classes.dex文件dx工具生成可供Android系统Dalvik虚拟机执行的classes.dex文件。任何第三方的libraries和.class文件都会被转换成.dex文件。dx工具的主要工作是将Java字节码转成成Dalvik字节码、压缩常量池、消除冗余信息等。⑤打包生成APK文件所有没有编译的资源
如images、assets目录下资源(该类文件是一些原始文件,APP打包时并不会对其进行编译,而是直接打包到APP中,对于这一类资源文件的访问,应用层代码需要通过文件名对其进行访问);编译过的资源和.dex文件都会被apkbuilder工具打包到最终的.apk文件中。打包的工具apkbuilder位于 android-sdk/tools目录下。⑥对APK文件进行签名
一旦APK文件生成,它必须被签名才能被安装在设备上。在开发过程中,主要用到的就是两种签名的keystore。一种是用于调试的debug.keystore,它主要用于调试,在Eclipse或者Android Studio中直接run以后跑在手机上的就是使用的debug.keystore。另一种就是用于发布正式版本的keystore。⑦对签名后的APK文件进行对齐处理
如果你发布的apk是正式版的话,就必须对APK进行对齐处理,用到的工具是zipalign。对齐的主要过程是将APK包中所有的资源文件距离文件起始偏移为4字节整数倍,这样通过内存映射访问apk文件时的速度会更快。对齐的作用就是减少运行时内存的使用。
【5】项目构造(加密、解密)暂不涉及逻辑
- 项目中新建module-library,在这个library中application的attachBaseContext方法中实现dex解密逻辑,并且通过反射和类加载机制将解密后的dex动态添加到element数组中(可以参考微信热修复框架)
- app从这个application启动



- aar文件是什么?
aar文件相比apk文件没有签名文件,里面是jar包而不是dex文件,在这里作为壳dex
- 获取aar:


【6】加密流程
解压apk文件,过滤得到源dex文件(同时丢掉签名文件META_INF,后续打包后重新签名)
通过流操作将dex文件写到自定义目录下面
循环所有dex文件对其进行AES字节加密,最后修改dex文件名,以示区分(与未密过的dex文件)
将aar文件解密,获取jar包
通过jar2dex 将获取的jar转换为dex文件(壳dex)
将壳dex通过io输出到上面有加密后dex文件的目录下
至此已经得到了加固项目的整个dex文件,接下来要做的就是利用apktool和keystore进行打包签名。
- 打包、签名
- 得到加固后的apk文件
- 发布
【7】解密流程
- 在壳
module-library的application里面的attachBaseContext里面写解密代码(商用项目中通常hookApplication,因为像我这样操作实际的项目就没有application了) - 得到解密后的dex
- 参考微信
Tinker,利用反射和Android类加载机制将解密后的dex动态插入到element数组中。
【8】使用反编译技术查看
使用apktool拿到加密后得到的classes_.dex文件之后,用dex2jar进行转换为jar包,发现转换出错,加密后的dex不能转换为jar,而没加密的可以得到
- ①得到未加密
classe.dex的jar包:
- ②使用jd-jui工具查看源码

- ③dex2jar得到加密后的jar包失败!!!

【9】完整项目代码
如果需要完整项目代码,请评论区留言,留下邮箱。
至此解密流程完成,本文所写仅为个人理解,可能会有多处不正确的地方。