markdown画图之一:流程图(flowchart)

欢迎关注公众号,同步更新

最近做gitbook知识库,gitbook知识库只支持markdown格式的文件,流程图只能用markdown重新画,下面出一个简单的markdown流程图模板,

基本语句:

tag=>type: content:>url
  • tag就是元素名字,
  • type是这个元素的类型,有6中类型,分别为:

元素说明:

  • 开始(椭圆形):start
  • 结束(椭圆形):end
  • 操作(矩形):operation
  • 多输出操作(矩形):parallel
  • 条件判断(菱形):condition
  • 输入输出(平行四边形):inputoutput
  • 预处理/子程序(圣旨形):subroutine
  • content就是在框框中要写的内容,注意type后的冒号与文本之间一定要有个空格。
  • url是一个连接,与框框中的文本相绑定

关键字

  • yes/true:condition类型变量连接时,用于分别表示yes条件的流向
  • no/false:同上,表示否定条件的流向
  • left/right:表示连线出口在节点位置(默认下面是出口,如op3),可以跟condition变量一起用:cond(yes,right)
  • path1/path2/path3:parallel变量的三个出口路径(默认下面是出口)

节点状态

为节点设置不同的状态,可以通过不同的颜色显示,其中状态包括下面6个,含义如英文所示,

  • past
  • current
  • future
  • approved
  • rejected
  • invalid

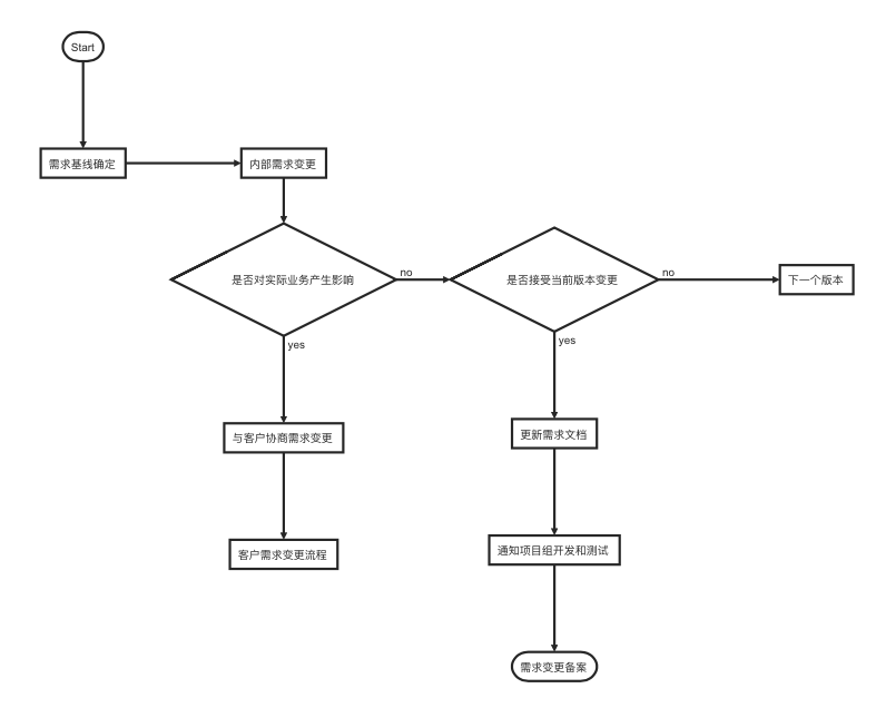
下面是一个通用的需求变更流程

```flow
st=>start: Start
e=>end: 需求变更备案
op1=>operation: 需求基线确定|past
op2=>operation: 内部需求变更|current
op3=>operation: 下一个版本|current
op4=>operation: 与客户协商需求变更|current
op5=>operation: 更新需求文档|current
op6=>operation: 通知项目组开发和测试|current
op7=>operation: 客户需求变更流程|current



cond1=>condition: 是否对实际业务产生影响
cond2=>condition: 是否接受当前版本变更

st->op1(right)->op1(right)->op2->cond1
cond1(no)->cond2
cond1(yes)->op4->op7
cond2(yes)->op5
cond2(no)->op3
op5->op6
op6->e
```

 


版权声明:本文为googgirl原创文章,遵循CC 4.0 BY-SA版权协议,转载请附上原文出处链接和本声明。