1. 常见的模型命名
| 简称 | 全称 | 中文 | 命名规则 |
|---|---|---|---|
| POJO | Plain Old Java Object | 简单的java对象 | DO/DTO/BO/DO的总称,一般实体相关的顶层包名为pojo,子包以dto、vo、bo或业务模块来命名 |
| PO | Presisdent Object | 持久层对象 | xxxPO,xxx即为数据库table名称 |
| BO | Business Object | 业务对象 | xxxBO,xxx即为某个业务流程 |
| VO | View/Value Object | 展示对象 | xxxVO,xxx即为一般页面的相关名称 |
| DTO | Data Transfer Object | 数据传输对象 | xxxDTO,xxx即为业务行为相关的名称 |
| DO | Domain Object | 领域对象 | xxxDO,xxx即为业务领域的名称 |
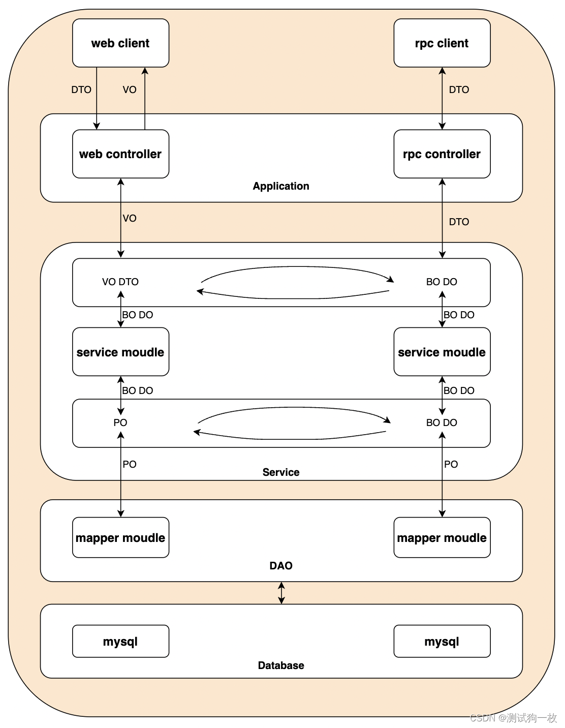
2. 常见的模型命名

原图地址:https://mljxqr3hvx.feishu.cn/wiki/wikcnUea0JnuHeLaorxRn3NPpYc
具体流程:
- 用户发出请求(可能是填写表单),表单的数据在展示层被匹配为VO。
- 展示层把VO转换为服务层对应方法所要求的DTO,传送给服务层。
- 服务层首先根据DTO的数据构造(或重建)一个DO,调用DO的业务方法完成具体业务。
- 服务层把DO转换为持久层对应的PO(可以使用ORM工具,也可以不用),调用持久层的持久化方法,把PO传递给它,完成持久化操作。
- 对于一个逆向操作,如读取数据,也是用类似的方式转换和传递,略。
版权声明:本文为sanmi8276原创文章,遵循CC 4.0 BY-SA版权协议,转载请附上原文出处链接和本声明。