我用的是ubuntu环境。
1.sudo apt-get install doxygen-gui
安装doxygen图形界面程序。
2.sudo apt-get install graphviz
安装graphviz用于生成图表。
3.运行doxygen-gui
doxywizard
配置参考 用doxygen+graphviz自动化生成代码文档(附详细教程) - developer_Kale - 博客园
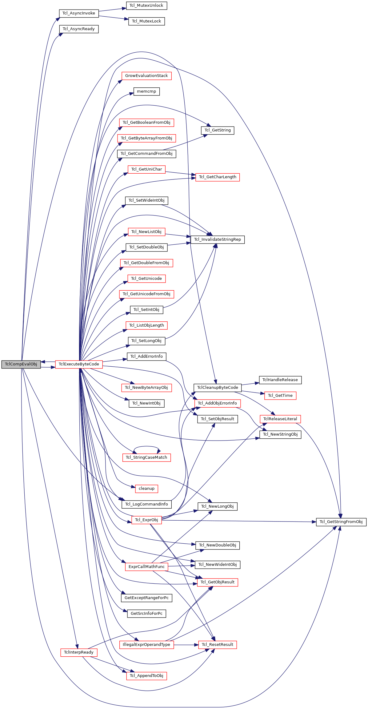
记得把call-graph选上。
生成的调用图如下:

版权声明:本文为exlink2012原创文章,遵循CC 4.0 BY-SA版权协议,转载请附上原文出处链接和本声明。