单片机外围电路设计之三:电感

单片机外围电路设计之三:电感

 

电感作为一种能够改变电流的特殊器件,在数字电路中应用相对比较少,一般都应用在与电源相关的部分。

1概念

电感(inductance of an ideal inductor)是闭合回路的一种属性。当线圈通过电流后,在线圈中形成磁场感应,感应磁场又会产生感应电流来抵制通过线圈中的电流。这种电流与线圈的相互作用关系称为电的感抗,也就是电感,单位是“亨利(H)”。

电感是闭合回路的一种属性,即当通过闭合回路的电流改变时,会出现电动势来抵抗电流的改变。这种电感称为自感(self-inductance),是闭合回路自己本身的属性。假设一个闭合回路的电流改变,由于感应作用而产生电动势于另外一个闭合回路,这种电感称为互感(mutual inductance)。

自感

当线圈中有电流通过时,线圈的周围就会产生磁场。当线圈中电流发生变化时,其周围的磁场也产生相应的变化,此变化的磁场可使线圈自身产生感应电动势(感生电动势)(电动势用以表示有源元件理想电源的端电压),这就是自感。

互感

两个电感线圈相互靠近时,一个电感线圈的磁场变化将影响另一个电感线圈,这种影响就是互感。互感的大小取决于电感线圈的自感与两个电感线圈耦合的程度,利用此原理制成的元件叫做互感器。

电感符号:L

电感单位:亨(H)、毫亨(mH)、微亨(μH),换算关系为

1H=10^3mH=10^6μH=10^9nH。

换算:数值X10的n次方 如103 即为10X10的三次方nh 为10uh

除此外还有一般电感和精密电感之分

一般电感:误差值为20%,用M表示;误差值为10%,用K表示。

精密电感:误差值为5%,用J表示;误差值为1%,用F表示。

如:100M,即为10μH,误差20%。

2电感应用

电感是用绝缘导线(例如漆包线,沙包线等)绕制而成的电磁感应元件。属于常用元件。

电感的作用:通直流阻交流这是简单的说法,对交流信号进行隔离,滤波或与电容器,电阻器等组成谐振电路.

调谐与选频电感的作用:电感线圈与电容器并联可组成LC调谐电路。即电路的固有振荡频率f0与非交流信号的频率f相等,则回路的感抗与容抗也相等,于是电磁能量就在电感、电容之间来回振荡,这就是LC回路的谐振现象。谐振时由于电路的感抗与容抗等值又反向,因此回路总电流的感抗最小,电流量最大(指f=f0的交流信号),所以LC谐振电路具有选择频率的作用,能将某一频率f的交流信号选择出来。

磁环电感的作用:磁环与连接电缆构成一个电感器(电缆中的导线在磁环上绕几圈作为电感线圈),它是电子电路中常用的抗干扰元件,对于高频噪声有很好的屏蔽作用,故被称为吸收磁环,由于通常使用铁氧体材料制成,所以又称铁氧体磁环(简称磁环)。在图中,上面为一体式磁环,下面为带安装夹的磁环。磁环在不同的频率下有不同的阻抗特牲。一般在低频时阻抗很小,当信号频率升高后磁环的阻抗急剧变大。可见电感的作用如此之大,大家都知道,信号频率越高,越容易辐射出去,而一般的信号线都是没有屏蔽层的,这些信号线就成了很好的天线,接收周围环境中各种杂乱的高频信号,而这些信号叠加在原来传输的信号上,甚至会改变原来传输的有用信号,严重干扰电子设备的正常工作,因此降低电子设备的电磁干扰(EM)已经是必须考虑的问题。在磁环作用下,即使正常有用的信号顺利地通过,又能很好地抑制高频于扰信号,而且成本低廉。

电感的作用还有筛选信号、过滤噪声、稳定电流及抑制电磁波干扰等重要的作用。

电感的主要参数有电感量、允许偏差、品质因数、分布电容及额定电流等。

电感量

电感量也称自感系数,是表示电感器产生自感应能力的一个物理量。

电感器电感量的大小,主要取决于线圈的圈数(匝数)、绕制方式、有无磁心及磁心的材料等等。通常,线圈圈数越多、绕制的线圈越密集,电感量就越大。有磁心的线圈比无磁心的线圈电感量大;磁心导磁率越大的线圈,电感量也越大。

电感量的基本单位是亨利(简称亨),用字母“H”表示。常用的单位还有毫亨(mH)和微亨(μH),它们之间的关系是:

1H=1000mH

1mH=1000μH

允许偏差

允许偏差是指电感器上标称的电感量与实际电感的允许误差值。

一般用于振荡或滤波等电路中的电感器要求精度较高,允许偏差为±0.2%~±0.5%;而用于耦合、高频阻流等线圈的精度要求不高;允许偏差为±10%~15%。

品质因数

品质因数也称Q值或优值,是衡量电感器质量的主要参数。

它是指电感器在某一频率的交流电压下工作时,所呈现的感抗与其等效损耗电阻之比。电感器的Q值越高,其损耗越小,效率越高。

电感器品质因数的高低与线圈导线的直流电阻、线圈骨架的介质损耗及铁心、屏蔽罩等引起的损耗等有关。

分布电容

分布电容是指线圈的匝与匝之间,线圈与磁心之间,线圈与地之间,线圈与金属之间都存在的电容。电感器的分布电容越小,其稳定性越好。分布电容能使等效耗能电阻变大,品质因数变大。减少分布电容常用丝包线或多股漆包线,有时也用蜂窝式绕线法等。

额定电流

额定电流是指电感器在允许的工作环境下能承受的最大电流值。若工作电流超过额定电流,则电感器就 会因发热而使性能参数发生改变,甚至还会因过流而烧毁。

3储能电感

在开关电源中,由于在开关过程中输出电流是不能间断的,所以需要一个能够在这个时候释放能量的器件,这就是储能电感。这个电感一直伴随着各种开关电源。几乎所有的开关电源都必须伴随着这样一个电感的存在。

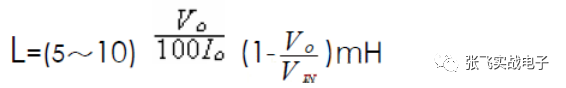
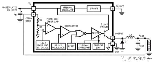
例如,在单片机系统中最常使用的开关电源LM2576电源电路中

所有的开关调节器都有两种基本的工作方式:即连续型和非连续型,两者之间的区别主要在于流过电感的电流不同,即电感电流若是连续的则称为连续型;若电感电流在一个开关周期内降到零则为非连续型。每一种工作模式都可以影响开关调节器的性能和要求。当负载电流较小时,在设计中可采用非连续模式。LM2576 既适用于连续型也适用于非连续型。通常情况下,连续型工作模式具有好的工作特性且能提供较大的输出功率、较小的峰峰值电流和较小的纹波电压。一般应用时可根据下面公式进行电感的选择:(电压单位:V 电流单位:A)

4隔离电感

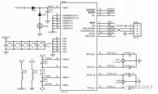
使用电感对电源电路隔离也是比较常用的方法,在很多时候,我们需要把几个电源相互隔离以防其相互干扰,这时候最常使用的器件就是电感(有时会使用0Ω电阻代替)。

上图是一个单片机最小系统的一部分原理图,在图中我们可以看到。为了把单片机的数字地和模拟地进行隔离,使用了一个10uH的电感,以保证这两个电源的相对独立。

 

 

本文纯属学习记录,摘自张飞实战电子,大家可以去张飞实战电子学习提高,一起加油!!!!


版权声明:本文为sky_Buddha原创文章,遵循CC 4.0 BY-SA版权协议,转载请附上原文出处链接和本声明。