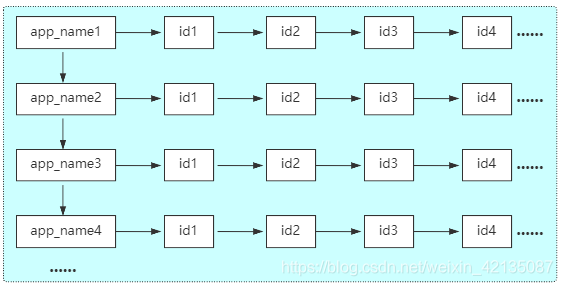
构建一个下图所示的链表,并完成增、删、改、查
示例代码:
#include <stdio.h>
#include <stdlib.h>
#include <string.h>
#define uint32_t int
struct key_list {
char keyid[20];
struct key_list *next;
};
struct app_list {
char app_name[20];
struct key_list *key_head;
struct key_list *key_tail;
struct app_list *next;
};
struct app_list *app_head = NULL;
struct app_list *app_tail = NULL;
static int insert_id(struct app_list *app_name, char *keyid)
{
struct key_list *item = NULL;
item = (struct key_list *)malloc(sizeof(struct key_list));
memcpy(item->keyid, keyid, sizeof(item->keyid));
item->next = NULL;
if (app_name->key_head == NULL)
{
app_name->key_head = item;
app_name->key_tail = item;
} else {
app_name->key_tail->next = item;
app_name->key_tail = item;
}
}
static struct key_list * find_id(struct app_list *app_name, char *keyid, uint32_t len)
{
struct key_list *item = app_name->key_head;
while(item != NULL)
{
if(memcmp(item->keyid, keyid, len) == 0)
break;
item=item->next;
}
return item;
}
static int delete_id(struct app_list *app_name, char *keyid, uint32_t len)
{
struct key_list *pre_item = app_name->key_head;
struct key_list *item = NULL;
if (pre_item == NULL)
{
return 0;
}
else if (memcmp(pre_item->keyid, keyid, len) == 0)
{
app_name->key_head = pre_item->next;
app_name->key_tail = pre_item->next;
free(pre_item);
return 0;
}
item = pre_item->next;
while(item != NULL)
{
if(memcmp(item->keyid, keyid, len) == 0)
{
if(item->next == NULL)
app_name->key_tail = pre_item;
pre_item->next = item->next;
free(item);
break;
}
pre_item = pre_item->next;
item = item->next;
}
return 0;
}
static int dump_ids(struct app_list *app_name)
{
struct key_list *item = app_name->key_head;
while(item != NULL)
{
printf("\tkeyid : %s\n",item->keyid);
item = item->next;
}
return item;
}
//----------------------------------
static int insert_app(char *app_name)
{
struct app_list *item = NULL;
item = (struct app_list *)malloc(sizeof(struct app_list));
memcpy(item->app_name, app_name, sizeof(item->app_name));
item->key_head = NULL;
item->key_tail = NULL;
item->next = NULL;
if (app_head == NULL)
{
app_head = item;
app_tail = item;
} else {
app_tail->next = item;
app_tail = item;
}
}
static struct app_list * find_app(char *app_name, uint32_t len)
{
struct app_list *item = app_head;
while(item != NULL)
{
if(memcmp(item->app_name, app_name, len) == 0)
break;
item=item->next;
}
return item;
}
static int delete_app(char *app_name, uint32_t len)
{
struct app_list *pre_item = app_head;
struct app_list *item = NULL;
if (pre_item == NULL)
{
return 0;
}
else if (memcmp(pre_item->app_name, app_name, len) == 0)
{
app_head = pre_item->next;
app_tail = pre_item->next;
free(pre_item);
return 0;
}
item = pre_item->next;
while(item != NULL)
{
if(memcmp(item->app_name, app_name, len) == 0)
{
if(item->next == NULL)
app_tail = pre_item;
pre_item->next = item->next;
free(item);
break;
}
pre_item = pre_item->next;
item = item->next;
}
return 0;
}
static int dump_apps(void)
{
struct app_list *item = app_head;
while(item != NULL)
{
printf("app_name : %s\n",item->app_name);
item = item->next;
}
return item;
}
//----------------------------------
static void test_app()
{
struct app_list *item = NULL;
struct key_list *key_item = NULL;
printf("------------- insert_app test ----------------\n");
insert_app("app1");
insert_app("app2");
insert_app("app3");
insert_app("app4");
dump_apps();
printf("------------- find_app test ----------------\n");
item = find_app("app4", 4);
printf("app_name : %s\n",item->app_name);
printf("------------- delete_app test ----------------\n");
delete_app("app1", 4);
delete_app("app4", 4);
dump_apps();
insert_app("app1");
insert_app("app4");
//---------------------------------------
printf("------------- insert_id test ----------------\n");
item = find_app("app1", 4);
insert_id(item,"id1_xxxxxxxx");
insert_id(item,"id2_xxxxxxxx");
insert_id(item,"id3_xxxxxxxx");
insert_id(item,"id4_xxxxxxxx");
item = find_app("app2", 4);
insert_id(item,"id1_xxxxxxxx");
insert_id(item,"id2_xxxxxxxx");
insert_id(item,"id3_xxxxxxxx");
insert_id(item,"id4_xxxxxxxx");
item = find_app("app3", 4);
insert_id(item,"id1_xxxxxxxx");
insert_id(item,"id2_xxxxxxxx");
insert_id(item,"id3_xxxxxxxx");
insert_id(item,"id4_xxxxxxxx");
item = find_app("app4", 4);
insert_id(item,"id1_xxxxxxxx");
insert_id(item,"id2_xxxxxxxx");
insert_id(item,"id3_xxxxxxxx");
insert_id(item,"id4_xxxxxxxx");
dump_ids(find_app("app1", 4));
dump_ids(find_app("app2", 4));
dump_ids(find_app("app3", 4));
dump_ids(find_app("app4", 4));
printf("------------- find_id test ----------------\n");
key_item = find_id(find_app("app4", 4), "id1_xxxxxxxx", 4);
printf("keyid : %s\n",key_item->keyid);
printf("------------- delete_id test ----------------\n");
delete_id(find_app("app4", 4),"id1_xxxxxxxx", 4);
delete_id(find_app("app4", 4),"id4_xxxxxxxx", 4);
dump_ids(find_app("app4", 4));
}
int main()
{
printf("111\n");
test_app();
printf("222\n");
return 0;
}
版权声明:本文为weixin_42135087原创文章,遵循CC 4.0 BY-SA版权协议,转载请附上原文出处链接和本声明。