import matplotlib.pyplot as plt
x=range(15)
x = [str(i) for i in x]
y1=[72,72,73,72,72,72,0,0,0,0,62,68,63,66,72]
y2=[72,72,73,72,72,72,70,68,66,64,62,68,63,66,72]
plt.figure(figsize=(12,4))
plt.subplot(1,2,1)
plt.plot(x,y1,'b-')
plt.xlabel('时间(s)',fontproperties="simhei")
plt.ylabel('速度(km/h)',fontproperties="simhei")
plt.title('GPS速度缺失变化情况',fontproperties="simhei")
plt.subplot(1,2,2)
plt.plot(x,y2,'b-')
plt.xlabel('时间(s)',fontproperties="simhei")
plt.ylabel('速度(km/h)',fontproperties="simhei")
plt.title('GPS速度插值后变化情况',fontproperties="simhei")
plt.tight_layout(pad=2, w_pad=3.0, h_pad=3.0)
plt.show()

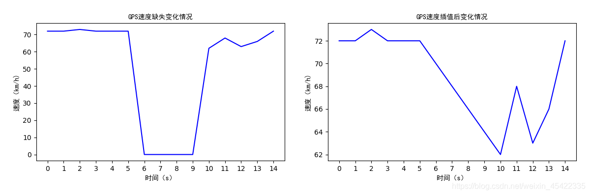
可以看到右面图片的纵轴刻度与左边刻度不一致,导致对比效果不好。
手动设置坐标轴刻度及范围
import pandas as pd
import numpy as np
import matplotlib.pyplot as plt
from matplotlib.pyplot import MultipleLocator
#从pyplot导入MultipleLocator类,这个类用于设置刻度间隔
x=range(15)
x = [str(i) for i in x]
y1=[72,72,73,72,72,72,0,0,0,0,62,68,63,66,72]
y2=[72,72,73,72,72,72,70,68,66,64,62,68,63,66,72]
plt.figure(figsize=(12,4))
plt.subplot(1,2,1)
plt.plot(x,y1,'b-')
plt.xlabel('时间(s)',fontproperties="simhei")
plt.ylabel('速度(km/h)',fontproperties="simhei")
plt.title('GPS速度缺失变化情况',fontproperties="simhei")
#把x,y轴的刻度间隔设置,并存在变量里
x_major_locator=MultipleLocator(1)
y_major_locator=MultipleLocator(10)
ax=plt.gca()
#ax为两条坐标轴的实例
ax.xaxis.set_major_locator(x_major_locator)
#把x轴的主刻度设置为1的倍数
ax.yaxis.set_major_locator(y_major_locator)
#把y轴的主刻度设置为10的倍数
plt.ylim(-5,90)
# 设置y轴值范围
plt.subplot(1,2,2)
plt.plot(x,y2,'b-')
plt.xlabel('时间(s)',fontproperties="simhei")
plt.ylabel('速度(km/h)',fontproperties="simhei")
plt.title('GPS速度插值后变化情况',fontproperties="simhei")
#把x,y轴的刻度间隔设置,并存在变量里
x_major_locator=MultipleLocator(1)
y_major_locator=MultipleLocator(10)
ax=plt.gca()
#ax为两条坐标轴的实例
ax.xaxis.set_major_locator(x_major_locator)
#把x轴的主刻度设置为1的倍数
ax.yaxis.set_major_locator(y_major_locator)
#把y轴的主刻度设置为10的倍数
plt.ylim(-5,90)
# 设置y轴值范围
plt.tight_layout(pad=2, w_pad=3.0, h_pad=3.0)
plt.show()

版权声明:本文为weixin_45422335原创文章,遵循CC 4.0 BY-SA版权协议,转载请附上原文出处链接和本声明。