简单地说,开关电源需要缓启动的目的在于限制刚上电时的冲击电流。

图1 缓启动和非缓启动的波形对比
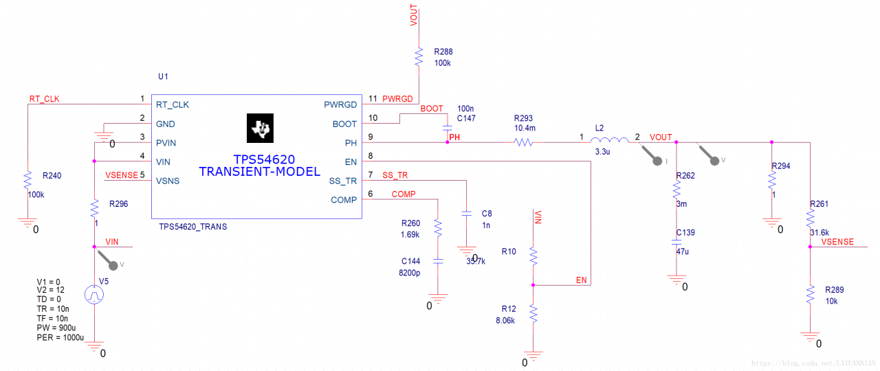
以下以DCDC芯片TPS54620为例对缓启动时间进行仿真。

图2 TPS54620缓启动的仿真电路
缓启动时间Tss(ms) = 1(nF)*0.8(V)/2.3(uA) = 347.8us。

图3 TPS54620缓启动的仿真结果
上图中,12V在0时刻供电,暗红色竖线部分的时间就是347.8us,此时的输出电压V(VOUT) = 3.3V,在0us~347.8us的时间段开关电源的输出电压V(VOUT)逐渐上升至3.3V。
版权声明:本文为LIYUANNIAN原创文章,遵循CC 4.0 BY-SA版权协议,转载请附上原文出处链接和本声明。