
码个蛋(codeegg) 第 945 次推文
作者:jsonchao
链接:https://juejin.im/post/5e7ad1c0e51d450edc0cf053
复习上篇:《深入探索 Android 包瘦身(上)》
资源瘦身方案探索
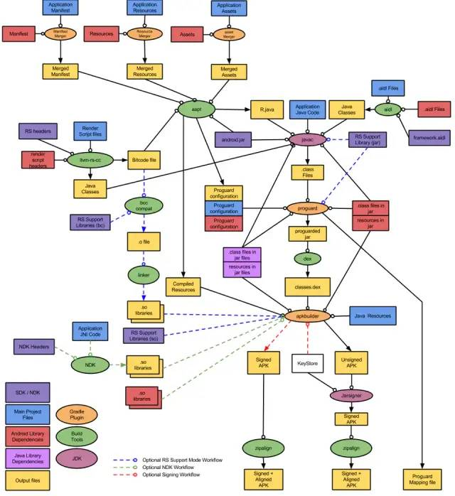
众所周知,Android 构建工具链中使用了 AAPT/AAPT2 工具来对资源进行处理,Manifest、Resources、Assets 的资源经过相应的 ManifesMerger、ResourcesMerger、AssetsMerger 资源合并器将多个不同 moudule 的资源合并为了 MergedManifest、MergedResources、MergedAssets。然后,它们被 AAPT 处理后生成了 R.java、Proguard Configuration、Compiled Resources。如下图左上方所示:

其中 Proguard Configuration、Compiled Resources 的 作用 如下所示:
Proguard Configuration:这是AAPT工具为Manifest中声明的四大组件与布局文件中使用的各种Views所生成的混淆配置,该文件通常存放在
${project.buildDir}/${AndroidProject.FD_INTERMEDIATES}/proguard-rules/${flavorName}/${buildType}/aapt_rules.txt。Compiled Resources:它是一个Zip格式的文件,这个文件的路径通常为
${project.buildDir}/${AndroidProject.FD_INTERMEDIATES}/res/resources-${flavorName}-${buildType}-stripped.ap_。在经过 zip 解压之后,可以发现它 包含了res、AndroidManifest.xml和resources.arsc 这三部分。并且,从上面的 APK 构建流程中可以得知,Compiled Resources 会被 apkbuilder 打包到 APK 包中,它其实就是 APK 的资源包。因此,我们可以 通过 Compiled Resources 文件来修改不同后缀文件资源的压缩方式来达到瘦身效果的。但是需要注意的是,resources.arsc 文件最好不要压缩存储,如果压缩会影响一定的性能,尤其是在冷启动时间方面造成的影响。并且,如果在 Android 6.0 上开启了 android:extractNativeLibs=”false” 的话,So 文件也不能被压缩。
1、冗余资源优化
1、使用 Lint 的 Remove Unused Resource
APK 的资源主要包括图片、XML,与冗余代码一样,它也可能遗留了很多旧版本当中使用而新版本中不使用的资源,这点在快速开发的 App 中更可能出现。我们可以通过点击右键,选中 Refactor,然后点击 Remove Unused Resource => preview 可以预览找到的无用资源,点击 Do Refactor 可以去除冗余资源。如下图所示:

需要注意的,Android Lint 不会分析 assets 文件夹下的资源,因为 assets 文件可以通过文件名直接访问,不需要通过具体的引用,Lint 无法判断资源是否被用到。
2、优化 shrinkResources 流程真正去除无用资源
resources.arsc 中可能会存在很多 无用的资源映射,我们可以使用 android-arscblamer,它是一个命令行工具,能够 解析 resources.arsc 文件并检查出可以优化的部分,比如一些空的引用。
此外,当我们通过 shrinkResources true 来 开启资源压缩,资源压缩工具只会把无用的资源替换成预定义的版本而不是移除。那么,如何高效地对无用资源自动进行去除呢?
我们可以 在 Android 构建工具执行 package${flavorName}Task 之前通过修改 Compiled Resources 来实现自动去除无用资源,具体的实现原理如下:
1)、首先,收集 Compiled Resources 中被替换的预定义版本的资源名称
通过查看 Zip 格式资源包中每个 ZipEntry 的 CRC-32 checksum 来寻找被替换的预定义资源,预定义资源的 CRC-32 定义在 ResourceUsageAnalyze 中,如下所示:
// A 1x1 pixel PNG of type BufferedImage.TYPE_BYTE_GRAY
public static final long TINY_PNG_CRC = 0x88b2a3b0L;
// A 3x3 pixel PNG of type BufferedImage.TYPE_INT_ARGB with 9-patch markers
public static final long TINY_9PNG_CRC = 0x1148f987L;
// The XML document <x/> as binary-packed with AAPT
public static final long TINY_XML_CRC = 0xd7e65643L;
2)、然后,使用 android-chunk-utils 把 resources.arsc 中对应的定义移除。
3)、最后,删除资源包中对应的资源文件即可。
2、重复资源优化
在大型 App 项目的开发中,一个 App 一般会有多个业务团队进行开发,其中每个业务团队在资源提交时的资源名称可能会有重复的,这将会 引发资源覆盖的问题,因此,每个业务团队都会为自己的 资源文件名添加前缀。这样就导致了这些资源文件虽然 内容相同,但因为 名称的不同而不能被覆盖,最终都会被集成到 APK 包中。这里,我们还是可以 在 Android 构建工具执行 package${flavorName}Task 之前通过修改 Compiled Resources 来实现重复资源的去除,具体放入实现原理可细分为如下三个步骤:
1)、首先,通过资源包中的每个ZipEntry的CRC-32 checksum来筛选出重复的资源。
2)、然后,通过android-chunk-utils修改resources.arsc,把这些重复的资源都重定向到同一个文件上。
3)、最后,把其它重复的资源文件从资源包中删除,仅保留第一份资源。
具体的实现代码如下所示:
variantData.outputs.each {
def apFile = it.packageAndroidArtifactTask.getResourceFile();
it.packageAndroidArtifactTask.doFirst {
def arscFile = new File(apFile.parentFile, "resources.arsc");
JarUtil.extractZipEntry(apFile, "resources.arsc", arscFile);
def HashMap<String, ArrayList<DuplicatedEntry>> duplicatedResources = findDuplicatedResources(apFile);
removeZipEntry(apFile, "resources.arsc");
if (arscFile.exists()) {
FileInputStream arscStream = null;
ResourceFile resourceFile = null;
try {
arscStream = new FileInputStream(arscFile);
resourceFile = ResourceFile.fromInputStream(arscStream);
List<Chunk> chunks = resourceFile.getChunks();
HashMap<String, String> toBeReplacedResourceMap = new HashMap<String, String>(1024);
// 处理arsc并删除重复资源
Iterator<Map.Entry<String, ArrayList<DuplicatedEntry>>> iterator = duplicatedResources.entrySet().iterator();
while (iterator.hasNext()) {
Map.Entry<String, ArrayList<DuplicatedEntry>> duplicatedEntry = iterator.next();
// 保留第一个资源,其他资源删除掉
for (def index = 1; index < duplicatedEntry.value.size(); ++index) {
removeZipEntry(apFile, duplicatedEntry.value.get(index).name);
toBeReplacedResourceMap.put(duplicatedEntry.value.get(index).name, duplicatedEntry.value.get(0).name);
}
}
for (def index = 0; index < chunks.size(); ++index) {
Chunk chunk = chunks.get(index);
if (chunk instanceof ResourceTableChunk) {
ResourceTableChunk resourceTableChunk = (ResourceTableChunk) chunk;
StringPoolChunk stringPoolChunk = resourceTableChunk.getStringPool();
for (def i = 0; i < stringPoolChunk.stringCount; ++i) {
def key = stringPoolChunk.getString(i);
if (toBeReplacedResourceMap.containsKey(key)) {
stringPoolChunk.setString(i, toBeReplacedResourceMap.get(key));
}
}
}
}
} catch (IOException ignore) {
} catch (FileNotFoundException ignore) {
} finally {
if (arscStream != null) {
IOUtils.closeQuietly(arscStream);
}
arscFile.delete();
arscFile << resourceFile.toByteArray();
addZipEntry(apFile, arscFile);
}
}
}
}
然后,我们再看看图片压缩这一项。
3、图片压缩
一般来说,1000行代码在APK中才会占用 5kb 的空间,而图片呢,一般都有 100kb 左右,所以说,对图片做压缩,它的收益明显是更大的,而往往处于快速开发的 App 没有相关的开发规范,UI 设计师或开发同学如果忘记了添加图片时进行压缩,添加的就是原图,那么包体积肯定会增大很多。对于图片压缩,我们可以在 tinypng 这个网站进行图片压缩,但是如果 App 的图片过多,一个个压缩也是很麻烦的。因此,我们可以 使用McImage、TinyPngPlugin 或 TinyPIC_Gradle_Plugin 来对图片进行自动化批量压缩。但是,需要注意的是,在 Android 的构建流程中,AAPT 会使用内置的压缩算法来优化 res/drawable/ 目录下的 PNG 图片,但这可能会导致本来已经优化过的图片体积变大,因此,可以通过在 build.gradle 中 设置 cruncherEnabled 来禁止 AAPT 来优化 PNG 图片,代码如下所示:
aaptOptions {
cruncherEnabled = false
}
此外,我们还要注意对图片格式的选择,对于我们普遍使用更多的 png 或者是 jpg 格式来说,相同的图片转换为 webp 格式之后会有大幅度的压缩。对于 png 来说,它是一个无损格式,而 jpg 是有损格式。jpg 在处理颜色图片很多时候根据压缩率的不同,它有时候会去掉我们肉眼识别差距比较小的颜色,但是 png 会严格地保留所有的色彩。所以说,在图片尺寸大,或者是色彩鲜艳的时候,png 的体积会明显地大于 jpg。
下面,我们就着重讲解下如何针对性地选择图片格式。
4、使用针对性的图片格式
在 Google I/O 2016 中,讲到了如何选择相应的图片格式。首先,如果能用 VectorDrawable 来表示的话,则优先使用 VectorDrawable;否则,看是否支持 WebP,支持则优先用 WebP;如果也不能使用 WebP,则优先使用 PNG,而 PNG 主要用在展示透明或者简单的图片,对于其它场景可以使用 JPG 格式。简单来说可以归结为如下套路:
VD(纯色icon)->WebP(非纯色icon)->Png(更好效果) ->jpg(若无alpha通道)
用 图形化 的形式如下所示:

使用矢量图片之后,它能够有效的减少应用中图片所占用的大小,矢量图形在 Android 中表示为 VectorDrawable 对象。它 仅仅需100字节的文件即可以生成屏幕大小的清晰图像,但是,Android 系统渲染每个 VectorDrawable 对象需要大量的时间,而较大的图像需要更长的时间。因此,建议 只有在显示纯色小 icon 时才考虑使用矢量图形。(我们可以利用这个 在线工具 将矢量图转换成 VectorDrawable)。
最后,如果要在项目中使用 VD,则以下几点需要着重注意:
1)、必须通过 app:arcCompat 属性来使用 svg,如果通过 src,则在低版本手机上会出现不兼容的问题。
2)、可能会不兼容selector,在 Activity 中手动兼容即可,兼容代码如下所示:
static { AppCompatDelegate.setCompatVectorFromResourcesEnabled(true) }3)、不兼容第三方库。
4)、性能问题:当Vector比较简单时,效率肯定比Bitmap高,复杂则效率会不如Bitmap。
5)、不便于管理:建议原则为同目录多类型文件,以前缀区别,不同目录相同类型文件,以意义区分。
与 VD 类似,还有一种矢量图标 iconFont,即 字体图标,图标就在字体文件里面,它看着是个图标,其实却是个文字。它的 优势 有如下三个方面:
1)、同 VD 一样,由于 IconFont 是矢量图标,所以可以轻松解决图标适配问题。
2)、图标以 .ttf 字体文件的形式存在项目中,而 .ttf 文件一般放在 assets 文件夹下,它的体积很小,可以减小 APK 的体积。
3)、一套图标资源可以在不同平台使用且资源维护方便。
它的 缺点 也很明显,大致有如下三个方面:
1)、需要自定义 svg 图片,并将其转换为 ttf 文件,图标制作成本比较高。
2)、添加图标时需要重新制作 ttf 文件。
3)、只能支持单色,不支持渐变色图标。
如果你想要使用 iconfont,可以在阿里的 iconfont 上寻找资源。此外,使用Android-Iconics 可以在你的应用中便于使用任何的 iconfont 或 .svg 图片作为 drawable。最后,如果我们 仅仅想提取仅需要的美化文字,以压缩 assets 下的字体文件大小,可以使用FontZip 字体提取工具。
如果不是纯色小 icon 类型的图片,则建议使用 WebP。只要你的 App 的 minSdkVersion 高于 14(Android 4.0+) 即可。WebP 不仅支持透明度,而且压缩率比 JPEG 更高,在相同画质下体积更小。但是,只有 Android 4.2.1+ 才支持显示含透明度的 WebP,此外,它的 兼容性不好,并且不便于预览,需使用浏览器打开。
对于应用之前就存在的图片,我们可以使用 PNG转换WebP 的转换工具来进行转换。但是,一个一个转换开发效率太低,因此我们可以 使用WebpConvert_Gradle_Plugin 这个 gradle 插件去批量进行转换,它的实现原理是 在 mergeXXXResource Task 和 processXXXResource Task 之间插入了一个 WebpConvertPlugin task 去将 png、jpg 图片批量替换成了 webp 图片。
此外,在 Gradle 构建 APK 的过程中,我们可以判断当前 App 的 minSdkVersion 以及图片文件的类型来选用是否能使用 WebP,代码如下所示:
boolean isPNGWebpConvertSupported() {
if (!isWebpConvertEnable()) {
return false
}
// Android 4.0+
return GradleUtils.getAndroidExtension(project).defaultConfig.minSdkVersion.apiLevel >= 14
// 4.0
}
boolean isTransparencyPNGWebpConvertSupported() {
if (!isWebpConvertEnable()) {
return false
}
// Lossless, Transparency, Android 4.2.1+
return GradleUtils.getAndroidExtension(project).defaultConfig.minSdkVersion.apiLevel >= 18
// 4.3
}
def convert() {
String resPath = "${project.buildDir}/${AndroidProject.FD_INTERMEDIATES}/res/merged/${variant.dirName}"
def resDir = new File("${resPath}")
resDir.eachDirMatch(~/drawable[a-z0-9-]*/) { dir ->
FileTree tree = project.fileTree(dir: dir)
tree.filter { File file ->
return (isJPGWebpConvertSupported() && (file.name.endsWith(SdkConstants.DOT_JPG) || file.name.endsWith(SdkConstants.DOT_JPEG))) || (isPNGWebpConvertSupported() && file.name.endsWith(SdkConstants.DOT_PNG) && !file.name.endsWith(SdkConstants.DOT_9PNG))
}.each { File file ->
def shouldConvert = true
if (file.name.endsWith(SdkConstants.DOT_PNG)) {
if (!isTransparencyPNGWebpConvertSupported()) {
shouldConvert = !Imaging.getImageInfo(file).isTransparent()
}
}
if (shouldConvert) {
WebpUtils.encode(project, webpFactorQuality, file.absolutePath, webp)
}
}
}
}
最后,这里再补充下在平时项目开发中对 图片放置优化的大概思路,如下所示:
1)、聊天表情出一套图 => hdpi。
2)、纯色小 icon 使用 VD => raw。
3)、背景大图出一套 => xhdpi。
4)、logo 等权重比较大的图片出两套 => hdpi,xhdpi。
5)、若某些图在真机中有异常,则用多套图。
6)、若遇到奇葩机型,则针对性补图。
然后,我们来讲解下资源如何进行混淆。
5、资源混淆
同代码混淆类似,资源混淆将 资源路径混淆成单个资源的路径,这里我们可以使用 AndroidResGuard,它可以使冗余的资源路径变短,例如将 res/drawable/wechat 变为 r/d/a。
AndroidResGuard 项目地址
下面,我们就使用 AndroidResGuard 来对资源进行混淆。
1、AndroidResGuard 实战
1、首先,我们在项目的根 build.gradle 文件下加入下面的插件依赖:
classpath 'com.tencent.mm:AndResGuard-gradle-plugin:1.2.17'
2、然后,在项目 module 下的 build.gradle 文件下引入其插件:
apply plugin: 'AndResGuard'
3、接着,加入 AndroidResGuard 的配置项,如下是默认设置好的配置:
andResGuard {
// mappingFile = file("./resource_mapping.txt")
mappingFile = null
use7zip = true
useSign = true
// 打开这个开关,会keep住所有资源的原始路径,只混淆资源的名字
keepRoot = false
// 设置这个值,会把arsc name列混淆成相同的名字,减少string常量池的大小
fixedResName = "arg"
// 打开这个开关会合并所有哈希值相同的资源,但请不要过度依赖这个功能去除去冗余资源
mergeDuplicatedRes = true
whiteList = [
// for your icon
"R.drawable.icon",
// for fabric
"R.string.com.crashlytics.*",
// for google-services
"R.string.google_app_id",
"R.string.gcm_defaultSenderId",
"R.string.default_web_client_id",
"R.string.ga_trackingId",
"R.string.firebase_database_url",
"R.string.google_api_key",
"R.string.google_crash_reporting_api_key"
]
compressFilePattern = [
"*.png",
"*.jpg",
"*.jpeg",
"*.gif",
]
sevenzip {
artifact = 'com.tencent.mm:SevenZip:1.2.17'
//path = "/usr/local/bin/7za"
}
/**
* 可选:如果不设置则会默认覆盖assemble输出的apk
**/
// finalApkBackupPath = "${project.rootDir}/final.apk"
/**
* 可选: 指定v1签名时生成jar文件的摘要算法
* 默认值为“SHA-1”
**/
// digestalg = "SHA-256"
}
4、最后,我们点击右边的项目 module/Tasks/andresguard/resguardRelease 即可生成资源混淆过的 APK。如下图所示:

APK 生成目录如下:

对于 AndResGuard 工具,主要有 两个功能,一个是 资源混淆,一个是 资源的极限压缩。下面,我们就来分别了解下它们的实现原理。
2、AndResGuard 的资源混淆原理
资源混淆工具主要是通过 短路径的优化,以达到 减少 resources.arsc、metadata 签名文件以及 ZIP 文件大小 的效果,其效果分别如下所示:
1)、resources.arsc:它记录了资源文件的名称与路径,使用混淆后的短路径 res/s/a,可以减少文件的大小。
2)、metadata 签名文件:签名文件 MANIFEST.MF 与 CERT.SF 需要记录所有文件的路径以及它们的哈希值,使用短路径可以减少这两个文件的大小。
3)、ZIP 文件:ZIP 文件格式里面通过其索引记录了每个文件 Entry 的路径、压缩算法、CRC、文件大小等等信息。短路径的优化减少了记录文件路径的字符串大小。
3、AndResGuard 的极限压缩原理
AndResGuard 使用了 7-Zip 的大字典优化,APK 的 整体压缩率可以提升 3% 左右,并且,它还支持针对 resources.arsc、PNG、JPG 以及 GIF 等文件进行强制压缩(在编译过程中,这些文件默认不会被压缩)。那么,为什么 Android 系统不会去压缩这些文件呢?主要基于以下 两点原因:
1)、压缩效果不明显:上述格式的文件大部分已经被压缩过,因此,重新做 Zip 压缩效果并不明显。比如 重新压缩 PNG 和 JPG 格式只能减少 3%~5% 的大小。
2)、基于读取时间和内存的考虑:针对于 没有进行压缩的文件,系统可以使用 mmap 的方式直接读取,而不需要一次性解压并放在内存中。
此外,抖音 Android 团队还开源了针对于海外市场 App Bundle APK 的 AabResGuard 资源混淆工具,对它的实现原理有兴趣的同学可以去了解下。然后,我们再看看资源瘦身的其它方案。
6、R Field 的内联优化
我们可以通过内联 R Field 来进一步对代码进行瘦身,此外,它也解决了 R Field 过多导致 MultiDex 65536 的问题。要想实现内联 R Field,我们需要 通过 Javassist 或者 ASM 字节码工具在构建流程中内联 R Field,其代码如下所示:
ctBehaviors.each { CtBehavior ctBehavior ->
if (!ctBehavior.isEmpty()) {
try {
ctBehavior.instrument(new ExprEditor() {
@Override
public void edit(FieldAccess f) {
try {
def fieldClassName = JavassistUtils.getClassNameFromCtClass(f.getCtClass())
if (shouldInlineRField(className, fieldClassName) && f.isReader()) {
def temp = fieldClassName.substring(fieldClassName.indexOf(ANDROID_RESOURCE_R_FLAG) + ANDROID_RESOURCE_R_FLAG.length())
def fieldName = f.fieldName
def key = "${temp}.${fieldName}"
if (resourceSymbols.containsKey(key)) {
Object obj = resourceSymbols.get(key)
try {
if (obj instanceof Integer) {
int value = ((Integer) obj).intValue()
f.replace("\$_=${value};")
} else if (obj instanceof Integer[]) {
def obj2 = ((Integer[]) obj)
StringBuilder stringBuilder = new StringBuilder()
for (int index = 0; index < obj2.length; ++index) {
stringBuilder.append(obj2[index].intValue())
if (index != obj2.length - 1) {
stringBuilder.append(",")
}
}
f.replace("\$_ = new int[]{${stringBuilder.toString()}};")
} else {
throw new GradleException("Unknown ResourceSymbols Type!")
}
} catch (NotFoundException e) {
throw new GradleException(e.message)
} catch (CannotCompileException e) {
throw new GradleException(e.message)
}
} else {
throw new GradleException("******** InlineRFieldTask unprocessed ${className}, ${fieldClassName}, ${f.fieldName}, ${key}")
}
}
} catch (NotFoundException e) {
}
}
})
} catch (CannotCompileException e) {
}
}
}
这里,我们可以 直接使用蘑菇街的ThinRPlugin。它的实现原理为:android 中的 R 文件,除了 styleable 类型外,所有字段都是 int 型变量/常量,且在运行期间都不会改变。所以可以在编译时,记录 R 中所有字段名称及对应值,然后利用 ASM 工具遍历所有 Class,将除 R$styleable.class 以外的所有 R.class 删除掉,并且在引用的地方替换成对应的常量,从而达到缩减包大小和减少 Dex 个数的效果。此外,最近 ByteX 也增加了 shrink_r_class 的 gradle 插件,它不仅可以在编译阶段对 R 文件常量进行内联,而且还可以 针对 App 中无用 Resource 和无用 assets 的资源进行检查。
7、资源合并方案
我们可以把所有的资源文件合并成一个大文件,而 一个大资源文件就相当于换肤方案中的一套皮肤。它的效果 比资源混淆的效果会更好,但是,在此之前,必须要解决 解析资源 与 管理资源 的问题。其相应的解决方案如下所示:
模拟系统实现资源文件的解析:我们需要使用自定义的方式把 PNG、JPG 以及 XML 文件转换为 Bitmap 或者 Drawable。
使用 mmap 加载大资源与资源缓存池管理资源:使用 mmap 加载大资源的方式可以充分减少启动时间与系统内存的占用。而且,需要使用 Glide 等图片框架的资源缓存池 ResourceCache 去释放不再使用的资源文件。
8、资源文件最少化配置
我们需要 根据 App 目前所支持的语言版本去选用合适的语言资源,例如使用了 AppCompat,如果不做任何配置的话,最终 APK 包中会包含 AppCompat 中所有已翻译语言字符串,无论应用的其余部分是否翻译为同一语言。对此,我们可以 通过 resConfig 来配置使用哪些语言,从而让构建工具移除指定语言之外的所有资源。同理,也可以使用 resConfigs 去配置你应用需要的图片资源文件类,如 "xhdpi"、"xxhdpi" 等等,代码如下所示:
android {
...
defaultConfig {
...
resConfigs "zh", "zh-rCN"
resConfigs "nodpi", "hdpi", "xhdpi", "xxhdpi", "xxxhdpi"
}
...
}
此外,我们还以 利用 Density Splits 来选择应用应兼容的屏幕尺寸大小,代码如下所示:
android {
...
splits {
density {
enable true
exclude "ldpi", "tvdpi", "xxxhdpi"
compatibleScreens 'small', 'normal', 'large', 'xlarge'
}
}
...
}
9、尽量每张图片只保留一份
比如说,我们统一只把图片放到 xhdpi 这个目录下,那么 在不同的分辨率下它会做自动的适配,即 等比例地拉伸或者是缩小。
10、资源在线化
我们可以 将一些图片资源放在服务器,然后 结合图片预加载 的技术手段,这些 既可以满足产品的需要,同时可以减小包大小。
11、统一应用风格
如设定统一的 字体、尺寸、颜色和按钮按压效果、分割线 shape、selector 背景 等等。
相关文章:
今日问题:
资源瘦身的这些方法用过哪些?
