限流是微服务网关的一个常用功能,本篇我们先简要介绍下限流的技术方案和管理后端配置。
技术方案
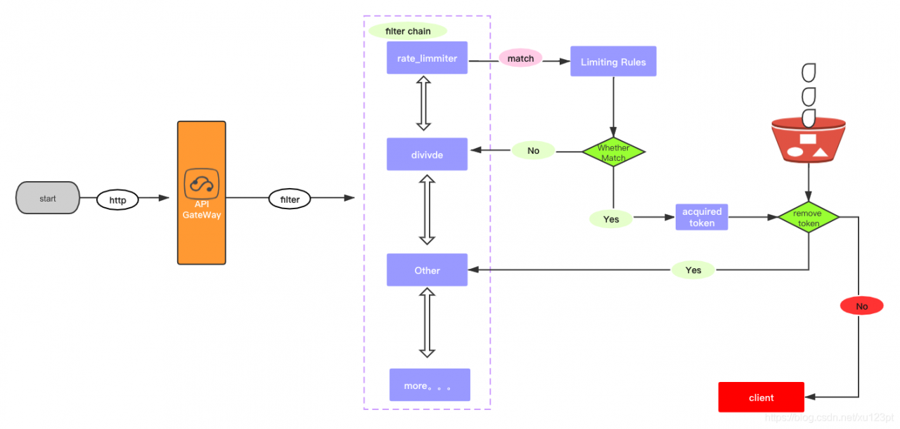
在soul官网中有介绍,soul采用redis令牌桶算法进行限流,其在soul中的方案流程图如下:
管理后端配置
- 启动admin, bootstrap和http example
- 在插件管理界面开启限流插件

- 添加选择器

- 添加规则,主要是设置一下容量和速率。

- 如果被限流了,调用接口返回结果如下:
{
"code": 429,
"message": "You have been restricted, please try again later!",
"data": null
}
由于时间关系,今天不能整理代码的分析,等后续再补充。
版权声明:本文为xu123pt原创文章,遵循CC 4.0 BY-SA版权协议,转载请附上原文出处链接和本声明。