
“三调”概况
2017年10月16日,国务院发布《关于开展第三次全国土地调查(三调)的通知》,为三调作出了详细的工作部署。2018年2月,国务院印发了《第三次全国土地调查实施方案》,进一步明确了国土三调的目标任务和调查内容。

调查以形成2019年12月31日为标准时点的全国土地利用现状数据为目标。具体安排是:2017 年第四季度开展准备工作;2018年1月至 2019年6月,组织开展实地调查和数据库建设;2019年下半年,完成调查成果整理、数据更新、成果汇交,汇总形成调查基本数据;2020 年, 汇总调查数据,完成调查工作验收、成果发布等工作。因此,业界分析2018 年 1 月至 2019 年 6 月将迎来国土三调项目招投标高峰。
“三调”亮点
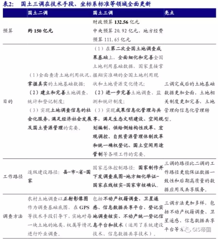
国土三调的主要目标是在第二次全国土地调查成果基础上,全面细化和完善全国土 地利用基础数据,国家直接掌握翔实准确的全国土地利用现状和土地资源变化情况, 进一步完善土地调查、监测和统计制度,实现成果信息化管理与共享,满足生态文明建设、空间规划编制、供给侧结构性改革、宏观调控、自然资源管理体制改革和统一确权登记、国土空间用途管制等各项工作的需要。
与国土二调相比,国土三调的成本、调研方法、技术应用等方面均都有了较大的改善。值得关注的有:预算结构调整,工作路径更贴合数据应用要求,调查方法多样化,高精尖技术应用广泛且成熟,采用的比例尺和坐标系满足更高精度要求。



“三调”进展
根据财政部《第三次土地调查经费预算》中显示,国土三调的经费预算分为国家预算经费 20.92 亿元,以及地方预算经费 111.65 亿元,总计 132.56 亿元。具体分配如下图。

2018 年 7 月 31 日,自然资源部发布《关于全面推进不动登记便民利民工作的通知》,要求:“各地应进一步做好登记资料移交和整理,全面完成集体土地所有权、城镇国有建设用地使用权和房屋所有权的存量现势登记数据清理、关联挂接、补录补测和整合入库等工作,并于2019 年 6 月底前完成向部汇交。2018年10 月 14 日,自然资源部办公厅印发《关于加快推进不动产登记存量数据整合汇交工作的函》,指出部分市县存量数据整合汇交工作进展缓慢问题突出,全国仍有 202 个市县尚未完成城镇地区不动产登记存量现势数据整合汇交工作,已汇交的部分市县整合数据也存在不动产客体数量偏少、关键信息缺失、房地未关联等质量问题。要求各地全面夯实数据基础,满足信息共享应用需求,进一步推进存量数据整合汇交相关工作,不断提高不动产登记便民利民服务能力。

据人民网报道,2018 年“三调”工作全面推进并圆满完成年度预定任务,以国土 调查为基础的自然资源统一调查体系初见端倪。截止 2018 年末,全国 70%的县正 开展实质调查,46 个先行县已完成调查,其中 15 个先行县上报了调查成果数据; 中央预算已核定安排总经费 11.68 亿元;各省累计落实经费 98.12 亿元;半数以上省份完成招投标。

2019年3月,泰伯智库发布《国土三调市场研究报告》,根据该报告,从2018年2月到2019年1月的12个月里,第三次全国国土调查共发布了逾4000条中标公告,累计中标金额超过120亿元。其中仅在2018年11月,中标金额就超过了26亿元。如果按照约133亿的总预算金额来计算,截至2019年1月的累计中标金额已经占到九成,表明国土三调市场已经进入尾声。
“三调”最后的晚餐
2018年03月21日,国务院第三次全国土地调查领导小组办公室不统一组织开展县(市)级土地调查数据库管理系统软件测评工作。软件测评对于三调的参与者来说,既是一道门槛,同时也是一张入场券。2008年第二次全国土地调查时,通过软件测评单位一共有28家。而2018年年1月份,报名参与三调软件测评的单位已超过88家。如今,测评取消,等待他们的会是什么?可以预料到的是,三调软件市场中,老牌企业的发挥空间会更多,而新玩家的乱局机会却越来越少。
根据泰伯智库的统计,截止2018年8月国土三调的服务主体已超过470家。以项目金额水平来看,470余家服务商瓜分了30亿元市场,平均每家约638万元。截止2018年8月31日,根据已公开中标数据,国土三调市场排名前十的服务商如下。

这场看似热闹的三调软件之争,更有可能是少部分规模企业的闭门晚餐。而守候在大门外的新玩家,或许已经失去了进场的资格。

