在上一章中,我们介绍了多边形建模的方式。这种方式由一个简单的几何体开始,然后转化为可编辑多边形,然后使用一些命令或修改器来对模型进行修改。样条线建模则是通过线绘制一个2维图形,然后使用一些命令将其转换为3维图形,最后可以再配合多边形进行调整。这种方式的好处在于,我们可以使用线按照一定的方式来勾勒出模型的几何轮廓。例如,我们使用多边形很难调整一个平滑曲度的模型,但是使用线就能完成。在命令面板的“新建”选项下面的第二个子选项“图形”下,我们就可以创建线了。

这里需要注意的是,线的创建不能在透视图中,而是要在另外三个的2维视图中。点击“线”进入编辑模式,然后在“前”视图中使用鼠标多次点击绘制一个条线。

绘制线的过程中,每次点击都会产生一个新的转折点,使用退格键返回上一个点,右击完成线的绘制。另外,按住Shift键可以绘制水平和垂直方向的直线,按下鼠标拖动可以绘制有弧度的曲线。线绘制完毕后,我们在工具栏中的“修改”面板下,就能修改这条线了。如同多边形一样,线也有自己的选择方式,它依次为“顶点”,“线段”和“样条线”。

“顶点”就是线的点,“线段”就是两点之间的线,“样条线”就是整条线。注意,当你的对象中包含多条线的时候,使用“样条线”选择就能区分不同的线了。如果只有一条,那“样条线”选择就是它自己。数字1,2,3是三种方式选择的快捷键。选择是编辑修改的前提!
首先,样条线的顶点分四种类型:Bezier角点(贝丝角点),Bezier(贝丝点),角点,平滑点。我们可以通过右击一个点,在弹出的快捷菜单中,可以看到该点的类型,默认是角点。当然,我们可以将这个点修改为其他类型的顶点。

顶点的类型不同,它的展示效果是不一样的。角点是默认的类型,它就是使用两条直线连接当前顶点,也就是我们上图展示的样子。平滑点则是使用一条曲线通过当前点。


可以看到,当我们将中间的角点改为平滑点的时候,直线变成了曲线。但是,平滑点不能控制线条的平滑程度。Bezier(贝丝点)和Bezier角点(贝丝角点)不仅可以达到曲线效果,还可以通过杠杠来调整曲线的平滑程序。贝丝点和贝丝角点的区别在于杠杠两条边的操作不一样。

上图是一个贝丝点,我们调整杠杠直线进行旋转,样条线的曲度就会发生变化。

上图是一个贝丝角点,我们调整杠杠直线两条边进行旋转,样条线的曲度就会发生变化。接下来,我们介绍顶点的添加和删除。删除的话,直接使用Del键就能完成。添加的话,使用“优化”命令就能完成。操作过程就是,先点击“优化”命令,进入该命令的状态,然后在线上点击,就能创建新的顶点,多次点击多次创建。创建完毕后右键空白处取消该命令状态。


在顶点操作中,“焊接”命令也使用比较广泛,它就是将两个点焊接在一起,请注意焊接命令后面的阀值的设置。操作过程就是,先Ctrl选择两个点,然后点击“焊接”命令,合并后的新点位于之前两点中间位置。


在线的编辑中,主要是“点编辑”和“样条线编辑”,其次才是“线段编辑”,关于这部分的内容我们不再详细介绍。接下来,我们介绍样条线建模中常用的几个修改器。
1. 挤出:将闭合的线沿着截面的垂直方向进行挤出,生成三维模型。操作流程如下,首先我们在“前”视图创建一个四边形,为了能够精确操作,我们开启“捕捉”,按照里面默认的捕捉“栅格点”即可。这样,我们鼠标在移动的时候,就能轻易的选择在栅格点上。


我们看到,当我们开启捕捉栅格点的时候,鼠标也变了样子,能够自动识别后面的栅格点。由于栅格点是横平竖直的,且每个栅格大小一致,因此可以辅助我们精确操作。

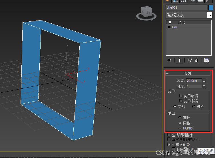
当我们将线闭合的时候,也就是最后一个点落在第一个点的时候,3ds max会有一个提示框,询问我们是否闭合样条线,我们选择是。这样一个四边形就绘制完毕了,这个四边形的截面就是这个四边形。我们在修改器列表中,选择“挤出”修改器,并调整参数就能看到效果。由于我们是在2维的“前”视图操作,当使用挤出修改器后,并设置参数后,矩形会变成一个3维模型,为了更改的观察变换后的新模型,我们切换到透视图中观察。

数量表示挤出的长度,分段就是挤出部分的分段设置。封口就是前后两个面,勾选后如下:

上图我们勾选“封口始端”,如果继续勾选“封口末端”,则会变成一个空立方体。在输出一项中,默认“网格”即可。
2. 车削:将闭合的样条线沿指定的轴向,进行旋转生成三维模型。按照同样的操作,我们先在“前”视图绘制一个基本的闭合图形,然后添加“车削”修改器,如下:

使用“车削”修改器之后,我们切换到透视图中观察:

这里面最重要的就是旋转的轴向,也就是世界坐标系的X/Y/Z三个之一。上图是Y轴,如果我们选择X轴,效果如下:

关于样条线建模的其他修改器或命令,我们不在详细介绍。样条线建模的优点在于,我们使用线去勾勒模型的结构或者轮廓,然后通过命令进行立体化,当然也可以Shift复制立体化,最后还可以配合“多边形”的方式进一步修改模型。
备注:这是我们游戏开发系列教程的第三个课程,这个课程主要讲解3ds max建模的基础知识。学习目标主要通过3ds max的操作来加深对游戏基础知识的了解。如果有兴趣的同学,可以通过其他方式来学习3ds max的专业知识。本课程中如果有一些错误的地方,请大家留言指正,感激不尽!