最近一直有小伙伴催小编更新一份有关于 Java 快速学习捷径的资料,小编想说“书山有路勤为径”,从古至今这句话大家都应该懂的!
不过为了小伙伴能更好的学习,小编特意给大家整理了一份比较详细的 Java 学习路线和《Java 核心知识点总结》一书在手天下我有!
Java 学习路线图谱+配套知识点补习
学习的路上有这份图谱学习起来会更加的迅速,可以快速知道自己需要补块的技术,正所谓“哪里不会点哪里”
Java 基础



Java 多线程高并发



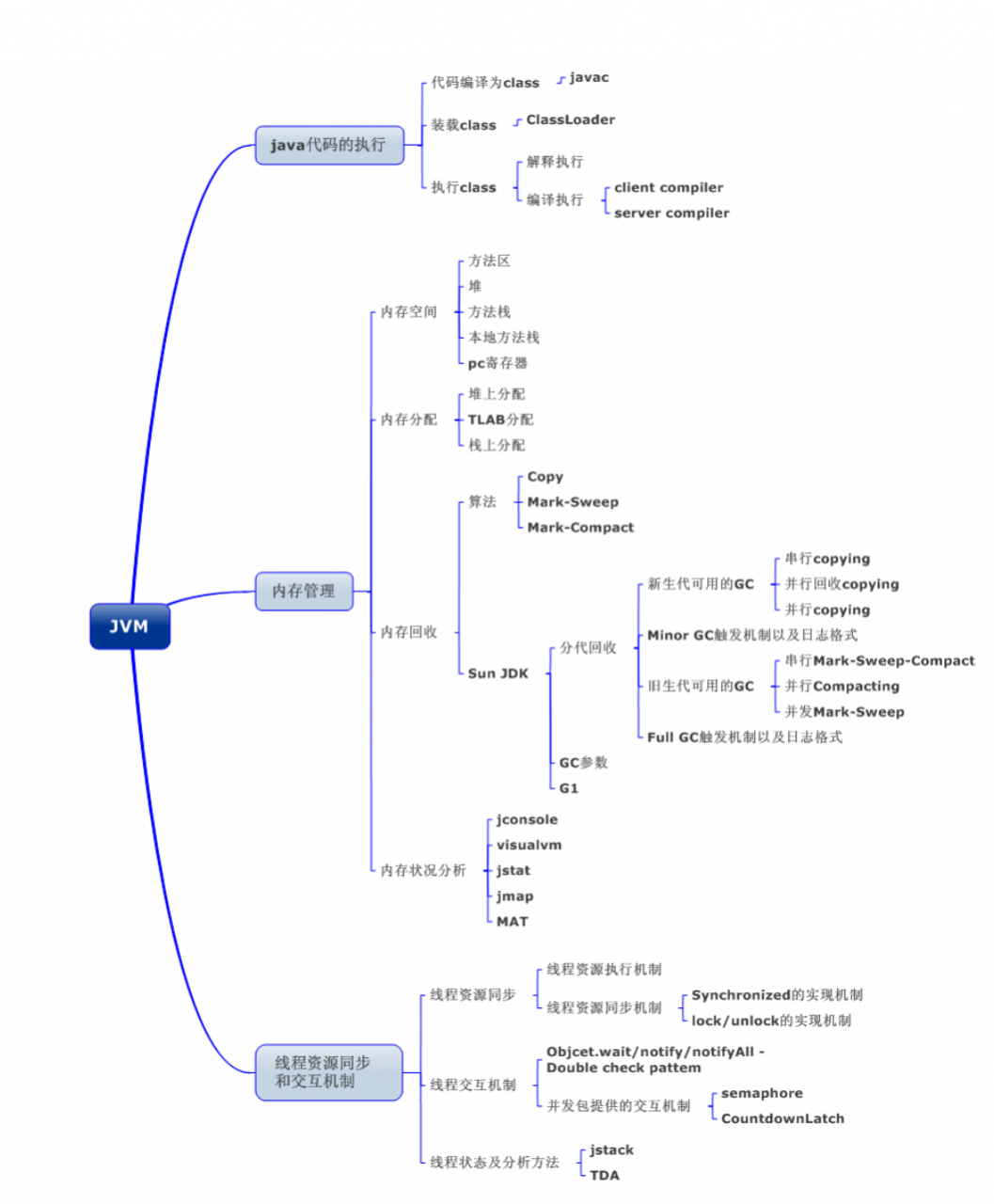
JVM



数据结构与算法


spring


微服务

数据库

Zookeeper

手册包含内容:

版权声明:本文为msbz7原创文章,遵循CC 4.0 BY-SA版权协议,转载请附上原文出处链接和本声明。