最近有小伙伴咨询我优惠券如何设计?今天就实际举个例子来告诉大家优惠券如何设计。
优惠券是一种重要的促销手段,可以显著的提高商品的转化率,常见的优惠券有满减券、满赠券、代金券、优惠码、通用券,互联网金融里面还有加息券等。

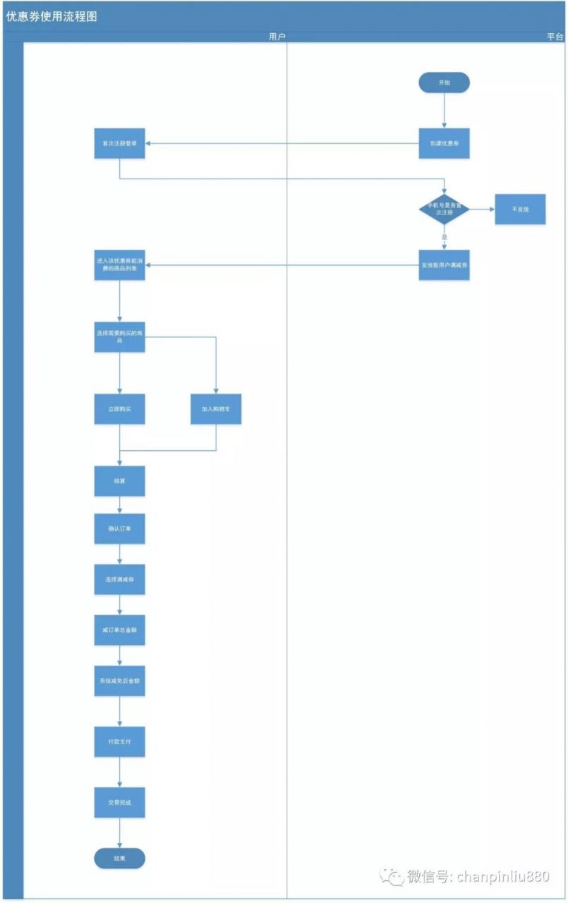
1、优惠券的流程
1.1、创建优惠券
包括优惠券的面额、派发的用户类型(是注册用户,还是N天内未登录的用户,亦或是从那个渠道过来的用户),发放形式(系统派发还是用户手动领取),派发的起止日期(券都是有成本的,不能一直派发下去),券的种类(满减券、满赠券、代金券、优惠码、通用券等),使用条件(可叠加使用,还是每次只能使用一张?),用户领取后的有效期,使用时间(是无使用时间,还是限制必须在什么时间段内使用),发放的数量(需要从成本角度考虑发放多少数量),备注(后台人员备注信息)。
1.2、使用
用户在下单界面如何选择优惠券,是默认给他选择金额最大的,还是默认给他选择最先到期的,是弹框的形式展示,还是进入到次级页面展示?是只能选择一张,还是说可以叠加使用?这些都是设计的时候需要考虑到的。
1.3、数据统计
使用完成之后,需要进行数据统计,从不同的纬度对数据进行分析,首先是看使用优惠券以后,订单的转化率比没有优惠券使用的时候,提高了多少,其次核算一下优惠券的成本是多少,以及给公司带来的利润比没有优惠券的时候提高了多少,只要提高的利润能cover住优惠券的成本,那优惠券的发放就是值得的。
2、实战
那我举个实际例子,看一下优惠券的前后台如何设计。
2.1 设计需求
用户注册平台以后,自动给用户发放一个满减券,来促使用户在平台发生第一次购买行为。
2.2 优惠券使用流程图:

(可点击查看大图)
2.3 新用户登录成功后页面领取满减券
需求描述:用户注册成功后领取满减券
前置条件:新用户注册成功后进入首页
后置条件:用户可以领取满减券
功能需求:

判断手机号是否第一次注册,若果是,注册成功后自动弹出框并送一张优惠券到用户我的优惠券中,可立即使用,如果不是,就不送。
2、点击“立即使用”进入全部商品列表页
3、弹出框居中显示,只显示平台所发放的优惠券,最多展示5个
4、优惠券列表排列规则
一级排序:面额最大的排在最前面
二级排序:到期时间最短的其次
5、点击叉号可以关闭弹框
2.4 优惠券使用
2.4.1 确认订单
需求描述:确认订单页面展示内容
前置条件:用户进入确认订单页面
后置条件:用户可在确认订单页面使用优惠券
功能需求:

一、有优惠券可用时
1、自动判断当前账户是否有优惠券,如果有优惠券,默认选择面额最大的那一张
2、也可选择不使用优惠券
3、可重新选择其他可用优惠券
4、每个订单只能使用一张优惠券
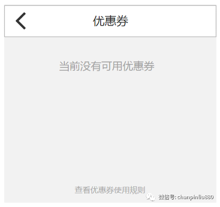
二、当没有优惠券可用时显示“没有可用的优惠券”

三、使用优惠券后商品总价自动扣减
2.4.2 选择优惠券页面
需求描述:用户选择优惠券
前置条件:用户点击选择优惠券
后置条件:用户可选择优惠券

功能说明:
一、选择优惠券列表排列规则
a、优惠券列表展示全部优惠券
b、面额最大的排在最前面
c、到期时间最短的其次
d、到期时间相同,按照发放的时间先后排列
e、最多显示5个,超过可上下滑动
f、优惠券不可叠加使用
二、点击按钮,选中后直接跳转到确认订单页

三、达到使用条件的亮色显示在前面,没达到使用条件的优惠券为灰色显示,不能点击选择,排在后面。

2.4.3 已完成订单详情
需求描述:订单详情页展示使用优惠券的效果
前置条件:用户使用优惠券完成付款
后置条件:用户可在订单详情页查看优惠券使用情况

优惠券使用详情展示如上图。
2.5 我的优惠券
2.5.1 个人中心优惠券列表
需求描述:可在个人中心查看自己的优惠券情况
前置条件:用户进入个人中心的优惠券列表
后置条件:用户可查看自己的优惠券情况
功能说明:

一、优惠券列表排列规则
a、面值额最大的排在最前面
b、到期时间最短的其次
c、到期时间相同,按照发放的时间倒序进行展示
二、平台券:点击“立即使用”进入全部商品列表页。
三、没有优惠券页面展示情况

1、当没有优惠券的时候,显示当前没有可用优惠券,“已失效优惠券”栏不显示
三、失效优惠券展示
1、有“失效优惠券”时,失效优惠券栏显示,内容显示在下面。如下图:

2.6 优惠券使用规则
需求描述:优惠券使用规则页面介绍
前置条件:点击查看优惠券使用规则
后置条件:可查看优惠券的使用规则
功能说明:

优惠券规则页面使用H5技术开发,文案内容可做到随时调整。
当然平台运营的时候肯定不止发这一类型的优惠券,这里只做思路展示。
后台
因为每个公司的具体业务不太一样,这里的后台设计只作为一个参考。
1、新建优惠券

新增字段
字段名称 | 字段类型 | 是否必填 | 字段说明 |
优惠券名称 | 文本 | 是 | 最多输入5个汉字,10个字符 |
派发账户类型 | 文本 | 是 | 选择框,选择的类型有【所有用户】、【首次注册的用户】、【N天内未登录的用户】 |
派发起止日期 | 文本 | 是 | 选择派发的开始时间和终止时间,精确到日期 |
券的种类 | 文本 | 是 | 这里面只以满减券举例子,你也可以设置其他券供选择,满减券中满XX金额减XX金额,默认为整数 比如1代表满减券、2代表加息券等 |
有效期 | 整数 | 是 | 显示券的有效期,以获取的时间加上有效期的时间就是券的有效时间,比如7月9号领到的券,则7月10号的24点后失效 |
使用时间 | 布尔 | 是 | 无使用时间限制,则任何时间都可以使用 如果开始时间没有选择的时候,默认是从创建时间开始 |
发放数量 | 整数 | 是 | 显示发放多少张的券 |
备注 | 文本 | 否 | 针对此批优惠券进行备注,最多30个字符 |
状态 | 布尔 | 是 | 【启用】还是【停用】,新建的时候默认是【启用】 |
当有一个必填项为空时,“提交”按钮置灰,不可点击。有的时候还限制优惠券使用哪些商品,这里没有体现出来,想更加深入思考的小伙伴可以自行设计一下。
2、优惠券列表

1、列表内容:对优惠券的列表进行管理;
2、用户进入这个页面默认把所有未过期的优惠券批次信息展示出来;
3、列表排序:按照最近更新的时间倒序进行排列;
4、列表查询字段
查询字段 | 查询类型 | 查询说明 |
券的种类 | 精准查询 | 如果你有多种券的话 |
状态 | 精准查询 | “启用”和“停用”两种状态 |
券的名称 | 模糊查询 | 根据优惠券的名称进行模糊查询 |
派发日期 | 区间查询 | 选择派发的起止时间,进行区间查询 |
使用日期 | 区间查询 | 选择使用的起止时间,进行区间查询 |
5、列表输出字段
字段名称 | 字段类型 | 是否必填 | 字段说明 |
选择框 | 可以全选,也可以单选 | ||
优惠券批次ID | 字符串 | 是 | 优惠券批次ID规则:两个大写的英文字母+5位随机数 |
优惠券名称 | 文本 | 是 | 优惠券的名称,比如:“新人注册优惠券” |
派发起止时间 | 时间点 | 是 | 派发起止时间精确到小时 |
使用时间 | 时间点 | 是 | 格式:YYYY-MM-DD,当无时间限制的时候,则显示“--” |
过期时间 | 时间点 | 是 | 格式:YYYY-MM-DD |
状态 | 布尔 | 是 | 可以使用用“√”展示,不可以使用用“×”展示 |
最近更新时间 | 时间点 | 是 | 新增的时候就是创建的时间,修改的时候就是修改的时间,启用和停用的时候显示的是修改的时间 |
6、点击“新增优惠券”按钮和“修改优惠券”按钮,弹出编辑页面,点击“启用”和“停用”的时候,Toast(3.5秒)提示:“启用成功/失败”、“停用成功/失败”,如下图:


3、优惠券跟踪

具体规则我在这边就不写了,主要是跟踪每张优惠券的使用情况。
总结:是不是我们把功能做完就行了?当然不是,我们还需要统计一下一共使用了多少张的券,总的成本是多少,以及相比于没发新用户满减券的时候,转化率提高了多少,提高的这些转化率长期来看有没有提升产品的销售额。
时间仓促,设计上可能会有点遗漏,大家可多多指正。
最后,欢迎有问题的小伙伴加微信:yw5201a1 交流。

此外我们的官方网站也上线了,每日分享高质量的文章、原型素材和行业报告,小伙伴可自行前往索取,支持搜索,需要的小伙伴可点击底部的阅读原文直接查看,或者复制网址:www.dadaghp.com 打开。
关注公众号:产品刘 可获取大礼包一份。

··················END··················

RECOMMEND
推荐阅读

点击“阅读原文”
查看更多干货
,