
本文所有图谱、思维导图90%都是高清无码,包含K8S、容器相关的4张,架构类型的5张,也含有运维、Java、DevOps、Hadoop、前端、DBA、Android、Angular、IOS、OpenResty、大数据、机器学习、测试等,是一份架构师、IT技能全栈学习不错的资料。
部分图谱来源GitHub,地址: https://github.com/TeamStuQ/skill-map
Cloud Native Landscape :
(高清:JPG和PPT格式,后台回复 “CNL”获取下载地址)

Container 技能学习图谱
作者:林帆
(高清:JPG格式,后台回复 “Container” 获取下载地址)

Kubernetes技能学习图谱
作者:张磊、李响
(高清:JPG格式,后台回复 “ K8S ” 获取下载地址)

Kubernetes Pod数据结构参考图
作者:宋净超(jimmysong.io)
(高清:JPG格式,后台回复 “Pod” 获取下载地址)

CTO技能图谱
作者:黄勇
(高清:JPG格式,后台回复 “CTO” 获取下载地址)

云计算工程师必备技能图谱01
作者:费良宏
(高清:JPG格式,后台回复 “云计算工程师” 获取下载地址)

云计算工程师必备技能思维导图02
(高清:JPG格式,后台回复 “云计算工程师” 获取下载地址)

架构师思维导图
(高清:JPG格式,后台回复 “架构师” 获取下载地址)

DevOps思维导图
(正常图片:JPG格式,后台回复 “DevOps” 获取下载地址)

Java架构师技能思维导图
(高清:JPG格式,后台回复 “Java架构师” 获取下载地址)

架构师技能图谱
作者:沈剑
(高清:JPG格式,后台回复 “架构师” 获取下载地址)

微服务架构技能图谱
作者:王磊
(高清:JPG格式,后台回复 “微服务架构” 获取下载地址)

软件发布流程图谱
(正常图片:JPG格式,后台回复 “软件发布流程” 获取下载地址)

软件工程图谱
(正常图片:JPG格式,后台回复 “软件工程” 获取下载地址)

运维技能图谱
作者:Tanky Woo
(高清:JPG格式,后台回复 “运维技能” 获取下载地址)

开发语言宝典
作者:吴坚
(高清:JPG格式,后台回复 “开发语言宝典” 获取下载地址)

DBA 技能图谱1.0
作者:杨一
(高清:JPG格式,后台回复 “DBA” 获取下载地址)

H5技能图谱
作者:Phodal(黄峰达)
(高清:JPG格式,后台回复 “HTML5” 获取下载地址)

移动性能优化图谱
作者:刘恒兵(河伯)
(高清:JPG格式,后台回复 “移动性能优化” 获取下载地址)

Android架构师技术图谱
作者:顾浩鑫(ASCE1885)
(高清:JPG格式,后台回复 “Android架构师” 获取下载地址)

Angular 2图谱
作者:汤桂川
(高清:JPG格式,后台回复 “Angular2” 获取下载地址)

IOS技能图谱
作者:唐巧
(高清:JPG格式,后台回复 “IOS” 获取下载地址)

OpenResty技能图谱
作者:温铭
(高清:JPG格式,后台回复 “OpenResty” 获取下载地址)

机器学习技能图谱
作者:徐英凯
(高清:JPG格式,后台回复 “机器学习” 获取下载地址)

移动端测试图谱
作者:刘恒兵(河伯)
(高清:JPG格式,后台回复 “移动端测试” 获取下载地址)

后端开发思维导图
(清晰:JPG格式,后台回复 “后端开发” 获取下载地址)

前端开发思维导图
(清晰:JPG格式,后台回复 “前端” 获取下载地址)

前端技能图谱
作者:ayli(拔赤)
(高清:JPG格式,后台回复 “前端” 获取下载地址)

嵌入式开发技能图谱
作者:Phodal(黄峰达)
(高清:JPG格式,后台回复 “嵌入式开发” 获取下载地址)

安全秘籍图谱
作者:余弦
(高清:JPG格式,后台回复 “安全秘籍” 获取下载地址)

JVM垃圾回收思维导图
(清晰:JPG格式,后台回复 “JVM垃圾回收” 获取下载地址)

Java并发思维导图
(清晰:JPG格式,后台回复 “Java并发” 获取下载地址)

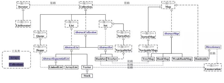
Java集合框架思维导图
(清晰:JPG格式,后台回复 “Java集合” 获取下载地址)

Java集合类思维导图
(清晰:JPG格式,后台回复 “Java集合” 获取下载地址)

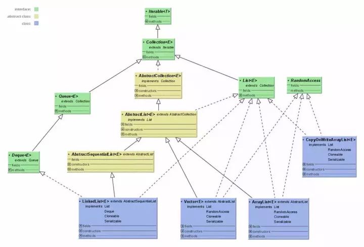
Java List类思维导图
(清晰:JPG格式,后台回复 “Java List” 获取下载地址)

Java Map类思维导图
(清晰:JPG格式,后台回复 “Java Map” 获取下载地址)

Java Set类思维导图
(清晰:JPG格式,后台回复 “Java Set” 获取下载地址)

Java TCP IP思维导图
(清晰:JPG格式,后台回复 “Java TCP/IP” 获取下载地址)

一致性思维导图
(清晰:JPG格式,后台回复 “其他” 获取下载地址)

阿里巴巴常用小框架
(清晰:JPG格式,后台回复 “其他” 获取下载地址)

没数错!刚好40张,根据你职业所需在公众号后台回复相应关键词即可获取下载地址。
分享朋友圈 也是另一种赞赏
The more we share, The more we have
欢迎加入数据君高效数据分析社区
加我私人微信进入大数据干货群:tongyuannow

目前100000+人已关注加入我们
![]()
![]()
