(一)题目

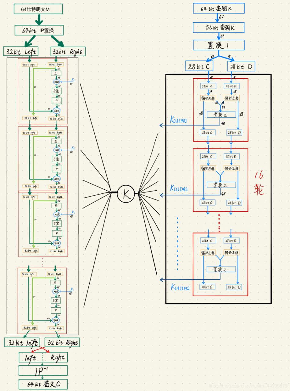
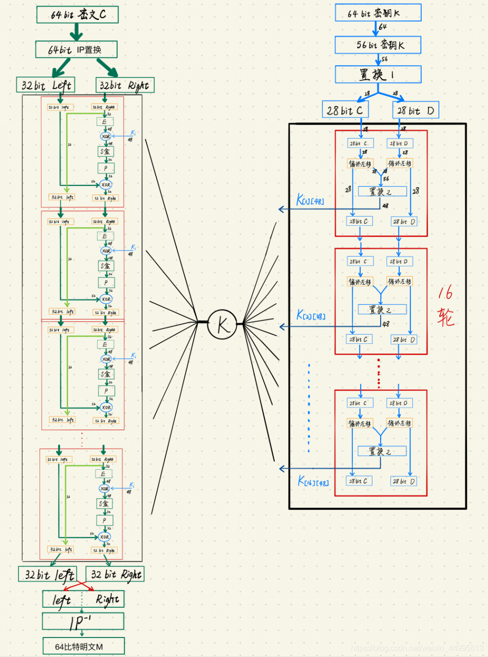
(二)分析、加解密算法流程图
首先明确,DES的加解密流程框图是一样的,
区别在于:
加密是明文输入,密文输出,子密钥使用顺序是下标从0到15
解密是密文输入,明文输出,子密钥使用顺序是下标从15到0
1.加密解密部分
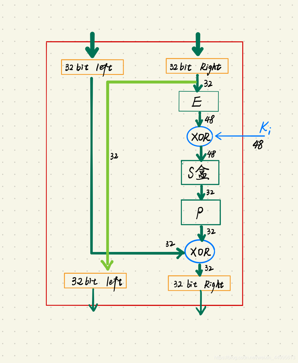
1.1加密解密轮函数(一轮)
1.2加密部分
1.3解密部分
2.子密钥部分
2.1子密钥轮函数(一轮)
16轮子密钥过程
3.加密解密整体图
3.1整体加密
3.2整体解密
(三)整体代码
#include<iostream>
#include<iomanip>
using namespace std;
/******************************求密钥部分**************************************/
//置换选择1
void Permutation_1(int Before[], int After[])
{
int Permutation_1[56] = { 57,49,41,33,25,17,9, 1,58,50,42,34,26,18, 10,2,59,51,43,35,27, 19,11,3,60,52,44,36, 63,55,47,39,31,23,15, 7,62,54,46,38,30,22, 14,6,61,53,45,37,29, 21,13,5,28,20,12,4 };
for (int i = 0; i < 56; i++)
{
After[i] = Before[Permutation_1[i] - 1];
}
}
//56位数组 分割成 左右两个28位数组
void Segmentation_56_28(int Input[], int C_Output[], int D_Output[])
{
for (int i = 0; i < 28; i++)
{
C_Output[i] = Input[i];
D_Output[i] = Input[i + 28];
}
}
//循环左移函数
void Circulation_Left_Move(int Move_bits, int Input[28])
{
int a = Input[0];
int b = Input[1];
for (int i = 0; i < 28 - Move_bits; i++)
{
Input[i] = Input[i + Move_bits];
}
if (Move_bits == 1)
{
Input[27] = a;
}
if (Move_bits == 2)
{
Input[26] = a;
Input[27] = b;
}
}
//两个28位数组组成 56位数组
void Combine_C_And_D(int Left_Output[28], int Right_Output[28], int Output[56])
{
for (int i = 0; i < 28; i++)
{
Output[i] = Left_Output[i];
Output[i + 28] = Right_Output[i];
}
}
//置换选择2
void Permutation_2(int Left_And_right[56], int K_count, int K[][48])
{
int Permutation_2[48] = { 14,17,11,24,1,5, 3,28,15,6,21,10, 23,19,12,4,26,8, 16,7,27,20,13,2, 41,52,31,37,47,55, 30,40,51,45,33,48, 44,49,39,56,34,53, 46,42,50,36,29,32 };
for (int i = 0; i < 48; i++)
{
K[K_count][i] = Left_And_right[Permutation_2[i]-1];
}
}
//轮函数求密钥K[16][48] (一轮)
void Wheel_Structure_Key(int K_count, int Move_bits[], int K[16][48], int C_Input[28], int D_Input[28])
{
//C_Input[28], int D_Input[28]按照 由轮数确定的循环移动个数来进行移位
Circulation_Left_Move(Move_bits[K_count], C_Input);
Circulation_Left_Move(Move_bits[K_count], D_Input);
cout << "第" << K_count <<setw(2)<<"轮子密钥:";
/*cout << "左半边C[28]=";
for (int i = 0; i < 28; i++)
{
cout << C_Input[i];
}
cout << endl;
cout << "右半边D[28]=";
for (int i = 0; i < 28; i++)
{
cout << D_Input[i];
}
cout << endl;*/
//两个28位数组组成 56位数组
int C_And_D_Output[56];
Combine_C_And_D(C_Input, D_Input, C_And_D_Output);
/*cout << "C_And_D_Output[]=";
for (int i = 0; i < 56; i++)
{
cout << C_And_D_Output[i];
}
cout << endl;*/
//置换选择2 生成密钥K[k_count][]
Permutation_2(C_And_D_Output, K_count, K);
cout << "K["<<K_count<<"][48]=";
for (int i = 0; i < 48; i++)
{
cout << K[K_count][i];
}
cout << endl;
}
//制作所有16轮密钥K[16][48]
void Make_All_Key(int Key[], int K[16][48])
{
//制作有效的56位密钥//OK
int Useful_Key[56];
Permutation_1(Key, Useful_Key);
///
/* cout << "64位密钥Key[64]去除8位校验码后的56位Useful_Key[56]=";
for (int i = 0; i < 56; i++)
{
cout << Useful_Key[i];
}
cout << endl; */
//将56位有效密钥对半分为两密钥
int C[28] ;
int D[28];
Segmentation_56_28(Useful_Key, C, D);
//
/*cout << "Useful_Key[56]的左半边C[28]=";
for (int i = 0; i < 28; i++)
{
cout << C[i];
}
cout << endl;
cout << "Useful_Key[56]的右半边D[28]=";
for (int i = 0; i < 28; i++)
{
cout << D[i];
}
cout << endl;*/
//左循环移位位数数组
int Move_bits[16] = { 1,1,2,2,2,2,2,2,1,2,2,2,2,2,2,1 };
for (int K_count = 0; K_count < 16; K_count++)
{
Wheel_Structure_Key(K_count, Move_bits, K, C, D);
}
}
/******************************DES 明文加密,密文解密 部分**************************************/
//初始置换IP
void Initial_Permutation_IP(int Before[64],int After[64])
{
int IP[64] = {58,50,42,34,26,18,10,2, 60,52,44,36,28,20,12,4, 62,54,46,38,30,22,14,6 ,64,56,48,40,32,24,16,8, 57,49,41,33,25,17,9,1, 59,51,43,35,27,19,11,3, 61,53,45,37,29,21,13,5, 63,55,47,39,31,23,15,7};
for (int i = 0; i < 64; i++)
{
After[i] = Before[IP[i]-1];
}
}
//64位数组 分割成 左右两个32位数组
void Segmentation_64_32(int Input[64],int Left_Output[32],int Right_Output[32])
{
for (int i = 0; i < 32; i++)
{
Left_Output[i] = Input[i];
Right_Output[i] = Input[i+32];
}
}
//扩展置换运算E
void Extended_Arithmetic_Permutation_E(int BeforeE[32],int AfterE[48])
{
int Extended_Arithmetic_Permutation_E[48] = {32,1,2,3,4,5, 4,5,6,7,8,9, 8,9,10,11,12,13, 12,13,14,15,16,17, 16,17,18,19,20,21, 20,21,22,23,24,25, 24,25,26,27,28,29, 28,29,30, 31,32,1};
for (int i = 0; i < 48; i++)
{
AfterE[i] = BeforeE[Extended_Arithmetic_Permutation_E[i]-1];
}
}
//置换P
void Permutation_P(int BeforeP[32], int AfterP[32])
{
int Permutation_P[32] = {16,7,20,21, 29,12,28,17, 1,15,23,26, 5,18,31,10, 2,8,24,14, 32,27,3,9, 19,13,30,6, 22,11,4,25 };
for (int i = 0; i < 32; i++)
{
AfterP[i] = BeforeP[Permutation_P[i]-1];
}
}
//32位的异或运算(模2加法)
void XOR_32(int Input_1[32],int Input_2[32],int Output[32])
{
for (int i = 0; i < 32; i++)
{
Output[i] = (Input_1[i]+ Input_2[i]) % 2;
}
}
//48位的异或运算(模2加法)
void XOR_48(int Input[48], int K_count, int K[16][48], int Output[48])
{
for (int i = 0; i < 48; i++)
{
Output[i] = (Input[i] + K[K_count][i]) % 2;
}
}
//代换选择S盒
void S(int Input[48], int Output[32])
{
int S[8][4][16] =
{
{{14,4,13,1,2,15,11,8,3,10,6,12,5,9,0,7},{0,15,7,4,14,2,13,1,10,6,12,11,9,5,3,8},{4,1,14,8,13,6,2,11,15,12,9,7,3,10,5,0},{15,12,8,2,4,9,1,7,5,11,3,14,10,0,6,13}},
{{15,1,8,14,6,11,3,4,9,7,2,13,12,0,5,10},{3,13,4,7,15,2,8,14,12,0,1,10,6,9,11,5},{0,14,7,11,10,4,13,1,5,8,12,6,9,3,2,15},{13,8,10,1,3,15,4,2,11,6,7,12,0,5,14,9}},
{{10,0,9,14,6,3,15,5,1,13,12,7,11,4,2,8},{13,7,0,9,3,4,6,10,2,8,5,14,12,11,15,1},{13,6,4,9,8,15,3,0,11,1,2,12,5,10,14,7},{1,10,13,0,6,9,8,7,4,15,14,3,11,5,2,12}},
{{7,13,14,3,0,6,9,10,1,2,8,5,11,12,4,15},{13,8,11,5,6,15,0,3,4,7,2,12,1,10,14,9},{10,6,9,0,12,11,7,13,15,1,3,14,5,2,8,4},{3,15,0,6,10,1,13,8,9,4,5,11,12,7,2,14}},
{{2,12,4,1,7,10,11,6,8,5,3,15,13,0,14,9},{14,11,2,12,4,7,13,1,5,0,15,10,3,9,8,6},{4,2,1,11,10,13,7,8,15,9,12,5,6,3,0,14},{11,8,12,7,1,14,2,13,6,15,0,9,10,4,5,3}},
{{12,1,10,15,9,2,6,8,0,13,3,4,14,7,5,11},{10,15,4,2,7,12,9,5,6,1,13,14,0,11,3,8},{9,14,15,5,2,8,12,3,7,0,4,10,1,13,11,6},{4,3,2,12,9,5,15,10,11,14,1,7,6,0,8,13}},
{{4,11,2,14,15,0,8,13,3,12,9,7,5,10,6,1},{13,0,11,7,4,9,1,10,14,3,5,12,2,15,8,6},{1,4,11,13,12,3,7,14,10,15,6,8,0,5,9,2},{6,11,13,8,1,4,10,7,9,5,0,15,14,2,3,12}},
{{13,2,8,4,6,15,11,1,10,9,3,14,5,0,12,7},{1,15,13,8,10,3,7,4,12,5,6,11,0,14,9,2},{7,11,4,1,9,12,14,2,0,6,10,13,15,3,5,8},{2,1,14,7,4,10,8,13,15,12,9,0,3,5,6,11}}
};
for (int i = 0; i< 8; i++)
{
int j = Input[i * 6] * 2 + Input[i * 6 + 5];
int k = Input[i * 6+1] * 8 + Input[i * 6+2] * 4 + Input[i * 6+3] * 2 + Input[i * 6+4] * 1;
int s = S[i][j][k];
//int s转二进制
int remainder;//余数
for (int index = 0; index < 4; index++)
{
remainder = s % 2; //s除以2的余数
s = s / 2; //s被2整除的商
Output[i * 4 + 3 - index] = remainder;
}
/*int index = 0;//计数量
while (s != 0)//为啥这样写的while()不行
{
remainder = s % 2; //s除以2的余数
s = s / 2; //s被2整除的商
Output[i*4+3-index] = remainder;
index++;
}*/
}
}
//轮函数(密钥为K[K_count][48]的 一轮 轮函数)
void Wheel_Structure(int K_count,int K[16][48], int Left_Input[32],int Right_Input[32] )
{
//先把Right_Input[32]数组赋值给 中间变量数组Flag[32] 待到合适的时机再赋值给Left_Input[32]
int Flag[32] = {0};
for (int i = 0; i < 32; i++)
{
Flag[i] = Right_Input[i];
}
//cout << endl;
//cout << "第" << K_count <<"轮解密"<< endl;
//
/*cout << "Flag[]=";
for (int i = 0; i < 32; i++)
{
cout << Flag[i];
}
cout << endl;*/
//扩展置换运算E
int Output_E[48];//扩展置换运算E的输出
Extended_Arithmetic_Permutation_E(Right_Input, Output_E);
/*cout << "E[]=";
for (int i = 0; i < 48; i++)
{
cout << Output_E[i];
}
cout << endl;*/
//扩展置换运算E
int Output_XOR_48[48];//扩展置换运算E的输出
XOR_48(Output_E, K_count, K, Output_XOR_48);
/*cout << "XOR_48[]=";
for (int i = 0; i < 48; i++)
{
cout << Output_XOR_48[i];
}
cout << endl;*/
//代换选择S盒
int Output_S[32];//代换选择S盒的输出
S(Output_XOR_48, Output_S);
/*cout << "S[]=";
for (int i = 0; i < 32; i++)
{
cout << Output_S[i];
}
cout << endl;*/
//置换P
int Output_P[32];//置换P的输出
Permutation_P( Output_S, Output_P);
/*cout << "P[]=";
for (int i = 0; i < 32; i++)
{
cout << Output_P[i];
}
cout << endl;*/
//32位的异或运算
XOR_32(Left_Input, Output_P, Right_Input);
/*cout << "NextRight[]=";
for (int i = 0; i < 32; i++)
{
cout << Right_Input[i];
}
cout << endl;*/
//将Flag[32]赋值给Left_Input[32]
for (int i = 0; i < 32; i++)
{
Left_Input[i] = Flag[i];
}
/* cout << "Next_Left[]=";
for (int i = 0; i < 32; i++)
{
cout << Flag[i];
}
cout << endl;*/
}
//左右交换 两个32位数组组成 64位数组
void Left_Right_Change_And_Combine(int Left_Output[32], int Right_Output[32],int Output[64])
{
for (int i = 0; i < 32; i++)
{
Output[i] = Right_Output[i] ;
Output[i + 32]=Left_Output[i] ;
}
}
//逆初始置换Inverse_IP
void Inverse_Initial_Permutation_IP(int Before[64], int After[64])
{
int Inverse_IP[64] = { 40,8,48,16,56,24,64,32, 39,7,47,15,55,23,63,31, 38,6,46,14,54,22,62,30, 37,5,45,13,53,21,61,29, 36,4,44,12,52,20,60,28, 35,3,43,11,51,19,59,27, 34,2,42,10,50,18,58,26, 33,1,41,9,49,17,57,25 };
for (int i = 0; i < 64; i++)
{
After[i] = Before[Inverse_IP[i] - 1];
}
}
//加密
void E_M_to_C(int M[64],int K[16][48],int C[64])
{
//初始置换IP
int After_IP[64] = { 0 };
Initial_Permutation_IP(M, After_IP);
//64位数组 分割成 左右两个32位数组
int Left[32];
int Right[32];
Segmentation_64_32(After_IP,Left ,Right );
//对左右两数组 进行16轮 轮函数加密
for (int K_count = 0; K_count < 16; K_count++) //K_count从0到15是加密
{
Wheel_Structure(K_count, K, Left, Right);
}
//左右交换 两32位数组 组成 64位数组
int Output_Segmentation[64];
Left_Right_Change_And_Combine(Left, Right, Output_Segmentation);
//逆初始置换Inverse_IP
Inverse_Initial_Permutation_IP(Output_Segmentation, C);
}
//解密
void D_C_to_M(int C[64], int K[16][48], int M[64])
{
//初始置换IP OK
int After_IP[64] = { 0 };
Initial_Permutation_IP(C, After_IP);
/*cout << "初始置换后的数组[64]=";
for (int i = 0; i < 64; i++)
{
cout << After_IP[i];
}
cout << endl;*/
//64位数组 分割成 左右两个32位数组 OK
int Left[32];
int Right[32];
Segmentation_64_32(After_IP, Left, Right);
/* cout << "Left[]=";
for (int i = 0; i < 32; i++)
{
cout << Left[i];
}
cout << endl;
cout << "Right[]=";
for (int i = 0; i < 32; i++)
{
cout << Right[i];
}
cout << endl;*/
//对左右两数组 进行16轮 轮函数加密
for (int K_count = 15; K_count >= 0; K_count--) //K_count从15到0是解密
{
Wheel_Structure(K_count, K, Left, Right);
}
//左右交换 两32位数组 组成 64位数组
int Output_Segmentation[64];
Left_Right_Change_And_Combine(Left, Right, Output_Segmentation);
//逆初始置换Inverse_IP
Inverse_Initial_Permutation_IP(Output_Segmentation, M);
}
/******************************数制转换部分**************************************/
//将十六进制转为二进制
void Convertion_16_2(unsigned long long k, int Positive_Binary[])
{
unsigned remainder;//余数
unsigned index = 64;//计数量
while (k != 0)
{
remainder = k % 2; //m除以2的余数
k = k / 2; //m被2整除的商
Positive_Binary[index-1] = remainder; //将余数存放在数组Positive_Binary[BinarySize]中,这里先正序排放,下一步要倒叙排列
index--;
}
}
//将二进制转为十进制
void Convertion_2_16(int M[], unsigned long long& m)
{
unsigned long long Sum=0;
for (int i=0;i<64;i++)
{
unsigned long long Pow = 1;
for (int j = 0; j < 63 - i; j++)//这里注意j=0,j<63-i
{
Pow = Pow * 2;
}
//cout << "Pow=" << Pow<<endl;
Sum = Sum + Pow * M[i];
}
m = Sum;
}
int main()
{
unsigned long long k = 0x133457799BBCDFF1;//密钥k(0x十六进制)
unsigned long long c = 0x85E813540F0AB405;//密文c (0x十六进制)
unsigned long long m=0;//明文m
int Key[64] = {0}; //密钥数组(二进制) 初值全为0
int Cipher[64] = {0}; //密文数组(二进制) 初值全为0
int M[64] = {0}; //明文数组(二进制) 初值全为0
int K[16][48]={0};//16组子密钥(二进制) 初值全为0
//十六进制密钥转为二进制,并输出二进制密钥
Convertion_16_2( k, Key);
cout << "密钥[64]=";
for (int i = 0; i < 64; i++)
{
cout << Key[i];
}
cout << endl;
//十六进制密文转为二进制,并输出二进制密文
Convertion_16_2(c, Cipher);
cout << "密文[64]=";
for (int i = 0; i < 64; i++)
{
cout << Cipher[i];
}
cout << endl<<endl;
//制作16轮所有的密钥
Make_All_Key( Key, K);
cout << endl;
//解密,并输出明文
D_C_to_M(Cipher, K, M);
Convertion_2_16(M, m);
cout << "明文[64]=";
for (int i = 0; i < 64; i++)
{
cout << M[i];
}
cout << endl;
cout <<"明文为:"<< hex << m;
}
(四)运行结果
解密结果为:“123456789ABCDEF”(十六进制表示)
版权声明:本文为weixin_44995613原创文章,遵循CC 4.0 BY-SA版权协议,转载请附上原文出处链接和本声明。