说实话有些博客写的真的是无语了,不过CSDN上大多数还是良心小编。好多天没有搞懂的问题还是找到答案了,希望这个平台以后会更好。进入正题吧!
刚刚开始学单片机的时候就是那代码跑着玩,但实际上这里面的知识多着呢!在这里给大家一个小建议刚开始学习一定要多看资料,一段话要反反复复理解,远比你想象的效果好,还要多看原理图结合书本知识才能更好的理解今天就来说一说在学习数码管的时候遇到的一些问题吧。
如果你只想理解38译码器怎么用直接看下面
要使单片机能控制开发板上 2 位一体的共阴数码管显示,仅靠单片机 IO 口来驱动是不行的,这里就需要增加外部驱动芯片,开发板上使用的是 74HC245 芯片。2 个 4 位一体的共阴数码管的位选线有 8 根,直接让单片机 IO 口控制是没有任何问题的,但考虑到 51 单片机 IO 口资源的限制,通常我们会使用一种 IO 扩展芯片,比如 74HC138、74HC164、74HC595 芯片等,只需要很少的单片机 IO 口就可以扩展出 8 个控制口,通过级联方式甚至可扩展出更多的控制口(这个在后面 LED 点阵实验章节中会有详细介绍)。我们开发板上使用的是 74HC138 译码器芯片,只需单片机 3 个 IO 口就可以实现 8 个位选管脚的控制,大大节省了芯片的 IO 资源。
74HC245 芯片简介
74HC245 是一种三态输出、八路信号收发器,主要应用于大屏显示,以及其
它的消费类电子产品中增加驱动。
(1)主要特性
①采用 CMOS 工艺
②宽电压工作范围:3.0V-5.0V
③双向三态输出
④八线双向收发器
⑤封装形式:SOP20、SOP20-2、TSSOP20、DIP20
(2)管脚功能定义
从上面的管脚功能定义说明及真值表可以知道该芯片使用方法非常简单,给
OE 使能管脚低电平,DIR 管脚为高电平传输方向是 A->B 输出,为低电平传输方
向是 B->A,至于输出高电平还是输出低电平取决于输入端的状态,如果输入为
低电平,输出即为低;输入为高电平,输出即为高。如果 OE 使能管脚为高电平,
不论 DIR 管脚是高还是低,输出是高组态。
通常我们使用 74HC245 芯片用作驱动只会让其在一个方向输出,即 DIR 管脚
为高电平,传输方向是 A->B。
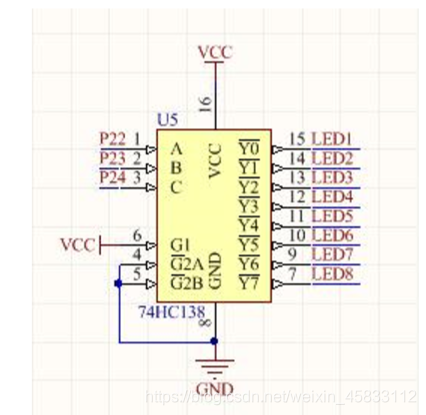
74HC138 芯片简介
74HC138D 是一种三通道输入、八通道输出译码器,主要应用于消费类电子产
品。
(1)主要特性
①采用 CMOS 工艺
②低功耗
③工作电压:3.0V-5.0V
④封装形式:SOP16
(2)管脚功能定义

从上面的管脚功能定义说明及真值表可以知道该芯片使用方法非常简单,给
E1、E2 使能管脚低电平,E3 管脚为高电平,至于哪个管脚输出有效电平(低电
平),要看 A0,A1,A2 输入管脚的电平状态。如果 A0,A1,A2 都为低电平,则
Y0 输出有效电平(低电平),其他管脚均输出高电平。如果 A0 为高电平,A1,
A2 都为低电平,则 Y1 输出有效电平(低电平),其他管脚均输出高电平。其他
几种输出大家可以对照真值表查看。如果 E1、E2 使能管脚任意一个为高电平或
者 E3 为低电平,不论输入是什么,输出都为高电平。
这里给大家总结一个方法:A0、A1、A2 输入就相当于 3 位 2 进制数,A0 是
低位,A1 是次高位,A2 是高位。而 Y0-Y7 具体哪一个输出有效电平,就看输入
二进制对应的十进制数值。比如输入是 101(A2,A1,A0),其对应的十进制数
是 5,所以 Y5 输出有效电平(低电平)。
38译码器原理图

在这里这个真值表是一个值得注意的问题,我在学38译码器的时候就是不了解这个真值表,一直觉得代码是错的,现在对照这张表来看下面这段位选函数代码是不是一目了然啦
下面这段话一定要仔细结合原理图品读才能理解38译码器传输数据原理
这里给大家总结一个方法:A0、A1、A2 输入就相当于 3 位 2 进制数,A0 是低位,A1 是次高位,A2 是高位。而 Y0-Y7 具体哪一个输出有效电平,就看输入二进制对应的十进制数值。比如输入是 101(A2,A1,A0),其对应的十进制数是 5,所以 Y5 输出有效电平(低电平)。
记得要从高位开始读哦,意味着代码中的二进制要从后面往前面读。
/**************************************************************************************
实验现象:下载程序后"动态数码管模块"从左至右显示0-7
接线说明: 单片机-->动态数码管模块
注意事项:
***************************************************************************************/
#include "reg52.h" //此文件中定义了单片机的一些特殊功能寄存器
typedef unsigned int u16; //对数据类型进行声明定义
typedef unsigned char u8;
sbit LSA=P2^2; //38译码器端口
sbit LSB=P2^3;
sbit LSC=P2^4;
u8 code smgduan[17]={0x3f,0x06,0x5b,0x4f,0x66,0x6d,0x7d,0x07,
0x7f,0x6f,0x77,0x7c,0x39,0x5e,0x79,0x71};//显示0~F的值
/*******************************************************************************
* 函 数 名 : delay
* 函数功能 : 延时函数,i=1时,大约延时10us
*******************************************************************************/
void delay(u16 i)
{
while(i--);
}
/*******************************************************************************
* 函 数 名 : DigDisplay
* 函数功能 : 数码管动态扫描函数,循环扫描8个数码管显示
*******************************************************************************/
void DigDisplay()
{
u8 i;
for(i=0;i<8;i++)
{
switch(i) //位选,选择点亮的数码管,
{ //对照真值表看
case(0):
LSA=1;LSB=1;LSC=1; break;//显示第0位
case(1):
LSA=0;LSB=1;LSC=1; break;//显示第1位
case(2):
LSA=1;LSB=0;LSC=1; break;//显示第2位
case(3):
LSA=0;LSB=0;LSC=1; break;//显示第3位
case(4):
LSA=1;LSB=1;LSC=0; break;//显示第4位
case(5):
LSA=0;LSB=1;LSC=0; break;//显示第5位
case(6):
LSA=1;LSB=0;LSC=0; break;//显示第6位
case(7):
LSA=0;LSB=0;LSC=0; break;//显示第7位
}
P0=smgduan[i];//发送段码
delay(100); //间隔一段时间扫描
P0=0x00;//消隐
}
}
/*******************************************************************************
* 函 数 名 : main
* 函数功能 : 主函数
* 输 入 : 无
* 输 出 : 无
*******************************************************************************/
void main()
{
while(1)
{
DigDisplay(); //数码管显示函数
}
}
74HC245 芯片在这里就是处理段码的,将二进制指令传输给74HC245 芯片,再由他把数码管里面对应的二极管点亮,这里没有讲段码,如果不了解段码可以看看我的这篇博客清晰易懂数码管显示1314520
热爱知识,传播学习。