本文属于个人理解,如果看原题可以到
https://leetcode-cn.com/problems/two-sum/
题目:
给你两个非空的链表,表示两个非负的整数。
它们每位数字都是按照逆序的方式存储的,
并且每个节点只能存储 一位 数字。
请你将两个数相加,并以相同形式返回一个表示和的链表。
你可以假设除了数字 0 之外,这两个数都不会以 0 开头。
示例:
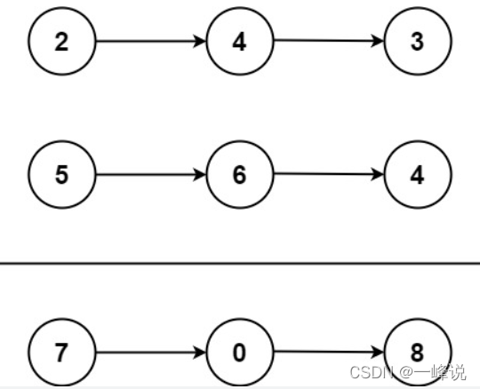
输入:l1 = [2,4,3], l2 = [5,6,4]
输出:[7,0,8]
解释:342 + 465 = 807.
算法理解:
先理解一个取模概念:4%3=1,5%3=2,取模得到的是余数。
两个链表都是倒序的,所以顺序不用调整,按照示例规律来看,是一个倒序的百数,示例第一组是342,第二组是465,加起来是807,先获取第一个和第二个链表的第一个节点值,2+5=7,因为等于10要进一位,可以进行7%10,得到7,可以存到新链表的第一位,获取两个链表的第二个节点,4+6=10,10%10=0,把0存到新链表的第2位,这时要将进行10/10=1的运算,把这个1用节点存储起来,接着开始新的一轮遍历,获取到3,4,相加的时候要3+4+1,那么在之前的相加的时候呢,其实要加一个额外的整型变量,随便定义名为ex,记得初始化为0,那么定义式可以为3+4+ex,有一点要注意,因为在遍历的时候是循环,那么放在这个循环的最后其实也是放在第一,所以3+4+ex这个表达式可以放在最后面,为的是省了每次,如果放在前面就要每次都初始化为0一遍了,最后再把这个结果存储到新链表的下一位。
简化一下过程,先把全部数加起来,取个%10的结果,模的值留下,加入到新链表下一个节点,接着把刚刚加起来的总和/10,再把这个商,存到一个整型变量中,等待下一次循环加起来。
还有一次要注意的点,因为涉及到有可能最后两个节点相加大于10,这时遍历过程已经完成,就是说要额外加入到这个新链表的最新一个节点中。