广告关闭
腾讯云11.11云上盛惠 ,精选热门产品助力上云,云服务器首年88元起,买的越多返的越多,最高返5000元!

数据挖掘中的预测问题通常分为2类:回归与分类。 简单的说回归就是预测数值,而分类是给数据打上标签归类。 本文讲述如何用python进行基本的数据拟合,以及如何对拟合结果的误差进行分析。 本例中使用一个2次函数加上随机的扰动来生成500个点,然后尝试用1、2、100次方的多项式对该数据进行拟合。 拟合的目的是使得...
为什么选择python进行数据分析? python是一门动态的、面向对象的脚本语言,同时也是一门简约,通俗易懂的编程语言。 python入门简单,代码可读性强,一段...国内外许多公司也已经在使用python,例youtube,google,阿里云等等。 2.编程基础要学习如何用python进行数据分析, cda数据分析师建议第一步是要了解一些...
拟合效果好缺点:数据集的样本越大,r越大,因此,不同数据集的模型结果比较会有一定的误差三、adjusted r-square(校正决定系数)?n为样本数量,p为特征数量消除了样本数量和特征数量的影响以上这篇python 线性回归分析以及评价指标详解就是小编分享给大家的全部内容了,希望能给大家一个参考...

线性回归非线性回归logistic回归岭回归主成分分析可以看出,这个使用机器学习scikit-learn得到的模型的正确率为81.43%,还是蛮准的,而且过程还是感觉比较轻松的呢。 (是不是勾起了使用python建模的兴趣了哈哈哈)这里是使用scikit-learn对数据进行逻辑回归分析,最重要的特征筛选有很多方法,主要包含在scikit...

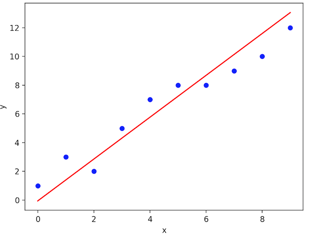
savefig(lines.jpg)plt.show()#计算拟合优度score =model.score(x_test,y_test)print(score)? 以上这篇python线性回归分析模型检验标准–拟合优度详解就是...model.intercept_#截距b =model.coef_#回归系数print(最佳拟合线:截距,a,回归系数:,b)接下来算出拟合优度看看 ,拟合优度0.83,符合要求# 用训练集进行...

监督学习如何实现呢? 营长为大家找到了使用python进行监督学习的方法。 什么是监督学习? 在监督学习中,首先导入包含训练属性和目标属性的数据集...多项式回归是一种回归分析方法,其中自变量x和因变量y之间的关系被建模为x的一个n次多项式。 解决线性回归问题 我们有数据集x和相应的目标值y,使用普通的...

这时我们就可以使用简单线性回归模型去解决这个问题,下面,我们用这个案例来学习,如何进行简单线性回归分析; (1)第一步 确定变量根据预测目标,确定自变量和因变量问题:投入60万的推广费,能够带来多少的销售额? 确定因变量和自变量很简单,谁是已知,谁就是自变量,谁是未知,就就是因变量,因此,推广费是...

1.pandas的线性回归 回归分析是金融中一个绕不过的话题,其实最好的工具应该是r语言,但是pandas其实也是能够胜任绝大部分工作的。 这里我们就简单介绍一下。 import pandas as pdimport numpy as npimport matplotlib.pyplot as pltnoise =np.random.normal(0,12,100)x= np.array(range(100))y = 0.7*x + noisepp =...
路段开始和结束处的行人过街方式框架单变量研究多变量研究数据清洗假设检验简单的线性回归特征挖掘参考1. 数据概览导入数据绘制各变量之间散点图2. 变量数据观察进行后续分析之前,需要对每一个变量的分布情况有所了解,对每个数据了然于心后才能做分析对于单连续性变量可以观察其直方图、核密度图等两个变量之间的...
回归作为数据分析中非常重要的一种方法,在量化中的应用也很多,从最简单的因子中性化到估计因子收益率,以及整个barra框架,都是以回归为基础,本文总结各种回归方法以及python实现的代码。 ols回归是研究多组自变量x1,x2,... xn与一个因变量y关系的模型,首先从最简单的ols开始,变量假设如下? 回归模型可以表示...
线性回归是基本的统计和机器学习技术之一。 经济,计算机科学,社会科学等等学科中,无论是统计分析,或者是机器学习,还是科学计算,都有很大的机会需要用到线性模型。 建议先学习它,然后再尝试更复杂的方法。 本文主要介绍如何逐步在python中实现线性回归。 而至于线性回归的数学推导、线性回归具体怎样工作,参数...
和之前的文章类似,本文只讲如何用代码实现,不做理论推导与过多的结果解释(事实上常用的模型可以很轻松的查到完美的推导与解析)。 因此读者需要掌握一些基本的统计模型比如回归模型、时间序列等。 statsmodels简介在python 中统计建模分析最常用的就是statsmodels模块。 statsmodels是一个主要用来进行统计计算与...
今天是读《python数据分析基础》的第16天,今天的读书笔记内容为使用statsmodels模块对数据进行最小二乘线性回归。 代码如下(详细内容请见代码备注): 注: 1. 数据来源于 https:github.comcbrownleyfoundations-for-analytics-with-pythontreemasterstatisticswinequality-both.csv 2. 运用statsmodels模块进行最...
今天是读《python数据分析基础》的第19天,读书笔记内容为使用statsmodels进行逻辑回归。 以下代码将按数据清洗、训练模型、得出测试集的预测值这三个步骤展示逻辑回归模型的使用。 注: 1. 数据来源于https:github.comcbrownleyfoundations-for-analytics-with-pythontreemasterstatisticschurn.csv 2. 使用stats...

这次我想结合房地产业务,针对广州这一城市,运用python来进行数据分析,以期能为大家提供一点分析思路。 我们为什么要分析房地产市场? 房地产行业具有鲜明的地域特征,从房地产企业角度来讲,城市的选择在一定程度上决定了投资的成败。 因此,对一个城市的市场研判就显得至关重要。 早在几年前,同样的资金配置到...

课程地址:https:www.imooc.comlearn972 一、线性回归原理? 二、python实现线性回归1. 基本矩阵运算? pratice1.py:# author:wycimport numpy as npfrom numpy.linalg import invfrom numpy import dotfromnumpy import mat print(-----给定矩阵a,b-----)a = np.mat()print(a:n,a) b = mat(,])print (b:n,b)...

然后进行线性回归分析得到结果:? 嘛...和前面两种方法的结果也差不多... 就这样吧。 以上这篇关于多元线性回归分析——python&spss就是小编分享给大家的全部内容了,希望能给大家一个参考...
![]()
#因子1和因子2进入方程#对进入方程的预报因子进行多元回归#regs=linearregression()x=datay=datax=np.mat(np.c_),x])#为系数矩阵增加常数项系数y=np.mat(y)#数组转化为矩阵#print(x)b=np.linalg.inv(x.t*x)*(x.t)*(y.t)print(b.t)#输出系数,第一项为常数项,其他为回归系数###输出###]以上这篇利用python实现逐步回归...
原文链接:http:tecdat.cn? p=11664 ? 我想研究如何使用pymc3在贝叶斯框架内进行线性回归。 根据从数据中学到的知识进行推断。 贝叶斯规则是什么? 本质上,我们必须将我们已经知道的知识与世界上的证据相结合,以告诉我们有关世界状况的信息。 这是一个例子。 假设存在这种罕见疾病,每10,000人中就有1人随机感染...
原文链接:http:tecdat.cn? p=11664 ? 我想研究如何使用pymc3在贝叶斯框架内进行线性回归。 根据从数据中学到的知识进行推断。 贝叶斯规则是什么? 本质上,我们必须将我们已经知道的知识与世界上的证据相结合,以告诉我们有关世界状况的信息。 这是一个例子。 假设存在这种罕见疾病,每10,000人中就有1人随机感染...