操作系统之进程状态及其转换——思维导图
!!!!!!!计算机学子上操作系统的真实过程
上课了
上课后半小时
上课后一小时
下课了
考试
跟我一样的,请举手,哈哈哈哈哈哈

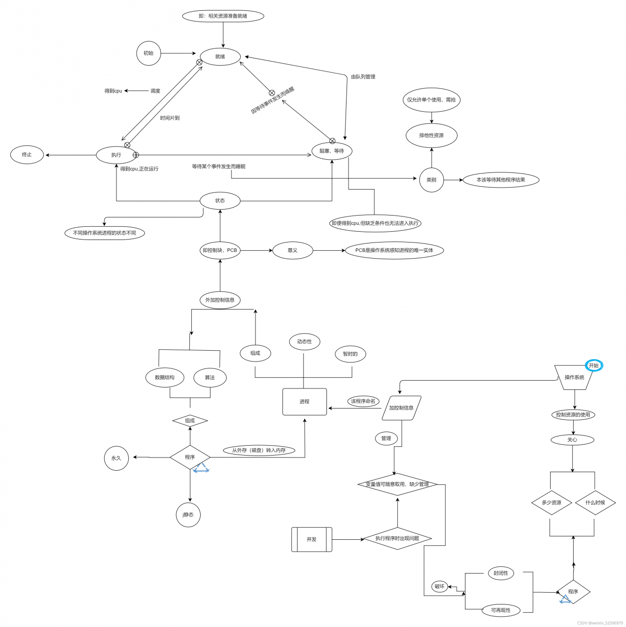
来吧,让我们一起救赎一下期末的自己,上图,至少知道进程状态及其转换,计算机知识浅薄,如有误之处,请大佬们不吝赐教,日后更新改正
版权声明:本文为weixin_52506979原创文章,遵循CC 4.0 BY-SA版权协议,转载请附上原文出处链接和本声明。
操作系统之进程状态及其转换——思维导图
!!!!!!!计算机学子上操作系统的真实过程
上课了
上课后半小时
上课后一小时
下课了
考试
跟我一样的,请举手,哈哈哈哈哈哈

来吧,让我们一起救赎一下期末的自己,上图,至少知道进程状态及其转换,计算机知识浅薄,如有误之处,请大佬们不吝赐教,日后更新改正