Hello,大家晚上好,终于又相聚了,分别的这几天里我正在忙于一个叫做加密记事本的小项目,虽然直到今天还没有完善的很好,但是真心说很想大家,所以来和你们分享一下接下来的新知识吧!
今天这一篇就讲讲Android的多媒体吧,我想这一定是大家都很感兴趣的地方吧,是不是有些迫不及待了呢,那就快快开始吧!
一.Android的多媒体基础
1.基本类:有两个基本类是Android框架中用来播放音视频的类;
(1)MediaPlayer:提供了Android播放音视频所需要的所有API;
(2)AudioManager:用来管理音视频资源和音频输出设备;
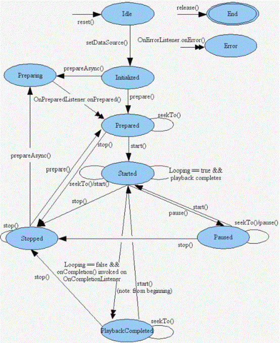
2.这里详细说一下MediaPlayer的相关知识:
(1)MediaPlayer对象的生命周期:

(2)常用方法:
方法:create(Context context, Uri uri)方法:create(Context context, Uri uri)
解释:静态方法,通过Uri创建一个多媒体播放器。
方法:create(Context context, int resid)
解释:静态方法,通过资源ID创建一个多媒体播放器
方法:create(Context context, Uri uri, SurfaceHolder holder)
解释:静态方法,通过Uri和指定 SurfaceHolder 【抽象类】 创建一个多媒体播放器
方法: getCurrentPosition()
解释:返回 Int, 得到当前播放位置
方法: getDuration()
解释:返回 Int,得到文件的时间
方法:getVideoHeight()
解释:返回 Int ,得到视频的高度
方法:getVideoWidth()
解释:返回 Int,得到视频的宽度
方法:isLooping()
解释:返回 boolean ,是否循环播放
方法:isPlaying()
解释:返回 boolean,是否正在播放
方法:pause()
解释:无返回值 ,暂停
方法:prepare()
解释:无返回值,准备同步
方法:prepareAsync()
解释:无返回值,准备异步
方法:release()
解释:无返回值,释放 MediaPlayer 对象
方法:reset()
解释:无返回值,重置 MediaPlayer 对象
方法:seekTo(int msec)
解释:无返回值,指定播放的位置(以毫秒为单位的时间)
方法:setAudioStreamType(int streamtype)
解释:无返回值,指定流媒体的类型
方法:setDataSource(String path)
解释:无返回值,设置多媒体数据来源【根据 路径】
方法:setDataSource(FileDescriptor fd, long offset, long length)
解释:无返回值,设置多媒体数据来源【根据 FileDescriptor】
方法:setDataSource(FileDescriptor fd)
解释:无返回值,设置多媒体数据来源【根据 FileDescriptor】
方法:setDataSource(Context context, Uri uri)
解释:无返回值,设置多媒体数据来源【根据 Uri】
方法:setDisplay(SurfaceHolder sh)
解释:无返回值,设置用 SurfaceHolder 来显示多媒体
方法:setLooping(boolean looping)
解释:无返回值,设置是否循环播放
事件:setOnBufferingUpdateListener(MediaPlayer.OnBufferingUpdateListener listener)
解释:监听事件,网络流媒体的缓冲监听
事件:setOnCompletionListener(MediaPlayer.OnCompletionListener listener)
解释:监听事件,网络流媒体播放结束监听
事件:setOnErrorListener(MediaPlayer.OnErrorListener listener)
解释:监听事件,设置错误信息监听
事件:setOnVideoSizeChangedListener(MediaPlayer.OnVideoSizeChangedListener listener)
解释:监听事件,视频尺寸监听
方法:setScreenOnWhilePlaying(boolean screenOn)
解释:无返回值,设置是否使用 SurfaceHolder 显示
方法:setVolume(float leftVolume, float rightVolume)
解释:无返回值,设置音量
方法:start()
解释:无返回值,开始播放
方法:stop()
解释:无返回值,停止播放
二.音频的播放
其实除了这个类还有一个音乐播放类那就是SoundPool,这两个类各有不同分析一下便于大家理解
1.MediaPlayer:
此类适合播放较大文件,此类文件应该存储在SD卡上,而不是在资源文件里,还有此类每次只能播放一个音频文件。
此类用法如下:
(1)从资源文件中播放
MediaPlayer player = new MediaPlayer.create(this,R.raw.test);
player.start();
(2)从文件系统播放MediaPlayer player = new MediaPlayer();
String path = "/sdcard/test.mp3";
player.setDataSource(path);
player.prepare();
player.start();
(3)从网络播放
(1)通过URI的方式:String path="http://**************.mp3"; //这里给一个歌曲的网络地址就行了
Uri uri = Uri.parse(path);
MediaPlayer player = new MediaPlayer.create(this,uri);
player.start();
(2)通过设置数据源的方式:MediaPlayer player = new MediaPlayer.create();
String path="http://**************.mp3"; //这里给一个歌曲的网络地址就行了
player.setDataSource(path);
player.prepare();
player.start();
2.SoundPool:
此类特点就是低延迟播放,适合播放实时音实现同时播放多个声音,如游戏中×××的爆炸音等小资源文件,此类音频比较适合放到资源文件夹 res/raw下和程序一起打成APK文件。
用法如下:
SoundPool soundPool = new SoundPool(4, AudioManager.STREAM_MUSIC, 100);
HashMap soundPoolMap = new HashMap();
soundPoolMap.put(1, soundPool.load(this, R.raw.dingdong1, 1));
soundPoolMap.put(2, soundPool.load(this, R.raw.dingdong2, 2));
public void playSound(int sound, int loop) {
AudioManager mgr = (AudioManager)this.getSystemService(Context.AUDIO_SERVICE);
float streamVolumeCurrent = mgr.getStreamVolume(AudioManager.STREAM_MUSIC);
float streamVolumeMax = mgr.getStreamMaxVolume(AudioManager.STREAM_MUSIC);
float volume = streamVolumeCurrent/streamVolumeMax;
soundPool.play(soundPoolMap.get(sound), volume, volume, 1, loop, 1f);
//参数:1、Map中取值 2、当前音量 3、最大音量 4、优先级 5、重播次数 6、播放速度
}
this.playSound(1, 0);
三.视频播放
1.使用VideoView控件:
(1)MainActivity.javapackage com.example.l0905_videoview;
import java.io.File;
import android.app.Activity;
import android.net.Uri;
import android.os.Bundle;
import android.widget.VideoView;
public class MainActivity extends Activity {
private VideoView vv;
@Override
protected void onCreate(Bundle savedInstanceState) {
super.onCreate(savedInstanceState);
setContentView(R.layout.activity_main);
vv=(VideoView) findViewById(R.id.videoView1);
vv.setVideoURI(Uri.fromFile(new File("D:\\english.mp4")));
vv.start();
}
}
(2)activitymain.xml
android:id="@+id/videoView1"
android:layout_width="match_parent"
android:layout_height="wrap_content" />
2.SurfaceView+MediaPlayer
(1)MainActivity.javapackage com.example.l0905_videoplayer;
import java.io.File;
import java.io.IOException;
import android.app.Activity;
import android.media.MediaPlayer;
import android.net.Uri;
import android.os.Bundle;
import android.os.Environment;
import android.view.SurfaceHolder;
import android.view.SurfaceView;
import android.view.View;
import android.view.View.OnClickListener;
import android.widget.Button;
public class MainActivity extends Activity implements OnClickListener{
private Button start,pause,set,stop;
private SurfaceView sv;
private MediaPlayer mp;
@Override
protected void onCreate(Bundle savedInstanceState) {
super.onCreate(savedInstanceState);
setContentView(R.layout.activity_main);
sv=(SurfaceView) findViewById(R.id.surfaceView1);
start=(Button) findViewById(R.id.button1);
pause=(Button) findViewById(R.id.button2);
set=(Button) findViewById(R.id.button3);
stop=(Button) findViewById(R.id.button4);
start.setOnClickListener(this);
pause.setOnClickListener(this);
set.setOnClickListener(this);
stop.setOnClickListener(this);
}
public void play(){
sv.getHolder().setType(SurfaceHolder.SURFACE_TYPE_PUSH_BUFFERS);
try {
mp.setDataSource(this, Uri.fromFile(new File(/*Environment.getExternalStorageDirectory().getAbsoluteFile()+*/"d:/english.mp4")));
mp.setDisplay(sv.getHolder());
mp.prepare();
mp.start();
} catch (IllegalArgumentException e) {
e.printStackTrace();
} catch (SecurityException e) {
e.printStackTrace();
} catch (IllegalStateException e) {
e.printStackTrace();
} catch (IOException e) {
e.printStackTrace();
}
}
public void getPosition(){
if(mp.isPlaying()){
int timeAll=mp.getDuration();
System.out.println(timeAll);
int time=mp.getCurrentPosition();
System.out.println(time);
}
}
@Override
public void onClick(View v) {
switch (v.getId()) {
case R.id.button1:
play();
getPosition();
break;
case R.id.button2:
if(mp.isPlaying()){
mp.pause();
}else{
mp.start();
}
getPosition();
break;
case R.id.button3:
mp.seekTo(60000);
getPosition();
break;
case R.id.button4:
mp.stop();
getPosition();
break;
}
}
}
(2)xml
xmlns:tools="http://schemas.android.com/tools"
android:layout_width="match_parent"
android:layout_height="match_parent"
android:orientation="vertical"
tools:context=".MainActivity" >
android:id="@+id/surfaceView1"
android:layout_width="match_parent"
android:layout_height="wrap_content"
android:layout_weight="1"/>
android:layout_width="match_parent"
android:layout_height="wrap_content"
android:orientation="horizontal" >
android:id="@+id/button1"
android:layout_width="wrap_content"
android:layout_height="wrap_content"
android:layout_weight="1"
android:text="开始" />
android:id="@+id/button2"
android:layout_width="wrap_content"
android:layout_height="wrap_content"
android:layout_weight="1"
android:text="暂停" />
android:id="@+id/button3"
android:layout_width="wrap_content"
android:layout_height="wrap_content"
android:layout_weight="1"
android:text="指定" />
android:id="@+id/button4"
android:layout_width="wrap_content"
android:layout_height="wrap_content"
android:layout_weight="1"
android:text="停止" />