Filter过滤器工作原理
Filter简介
Filter也称之为过滤器,它是Servlet技术中最激动人心的技术之一,WEB开发人员通过Filter技术,对web服务器管理的所有web资源:例如Jsp,
Servlet, 静态图片文件或静态html文件等进行拦截,从而实现一些特殊的功能。例如实现URL级别的权限访问控制、过滤敏感词汇、压缩响应信息等
一些高级功能。
Servlet API中提供了一个Filter接口,开发web应用时,如果编写的Java类实现了这个接口,则把这个java类称之为过滤器Filter。通过Filter
技术,开发人员可以实现用户在访问某个目标资源之前,对访问的请求和响应进行拦截,Filter接口源代码:
//
// Source code recreated from a .class file by IntelliJ IDEA
// (powered by Fernflower decompiler)
//
package javax.servlet;
import java.io.IOException;
public interface Filter {
default void init(FilterConfig filterConfig) throws ServletException {
}
void doFilter(ServletRequest var1, ServletResponse var2, FilterChain var3) throws IOException, ServletException;
default void destroy() {
}
}
Filter工作原理
Filter接口中有一个doFilter方法,当我们编写好Filter,并配置对哪个web资源进行拦截后,WEB服务器每次在调用web资源的service方法之前,
都会先调用一下filter的doFilter方法,因此,在该方法内编写代码可达到如下目的:
调用目标资源之前,让一段代码执行。
是否调用目标资源(即是否让用户访问web资源)。
调用目标资源之后,让一段代码执行。
web服务器在调用doFilter方法时,会传递一个filterChain对象进来,filterChain对象是filter接口中最重要的一个对象,它也提供了一个
doFilter方法,开发人员可以根据需求决定是否调用此方法,调用该方法,则web服务器就会调用web资源的service方法,即web资源就会被访问,
否则web资源不会被访问。
Spring中的filter过滤器

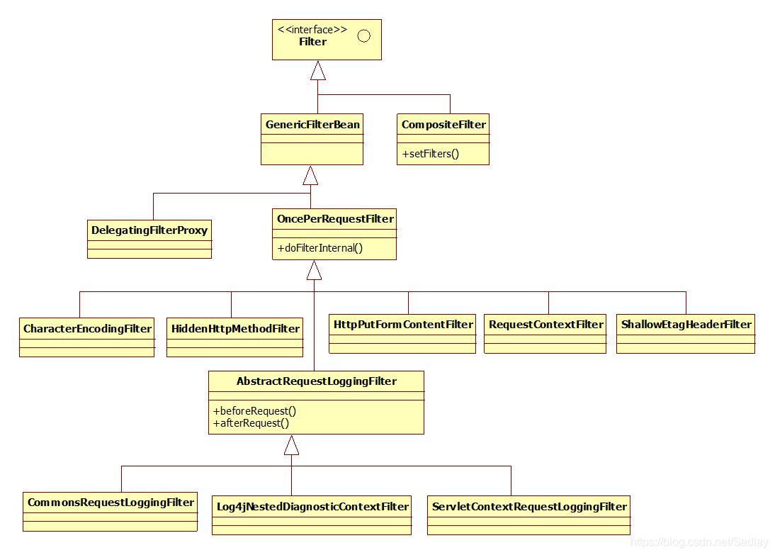
Spring的web包中中有很多过滤器,这些过滤器无一例外的继承了Filter接口,实现的方式大致可以分为以下几类:
- 直接实现Filter,这一类过滤器只有CompositeFilter;
- 继承抽象类GenericFilterBean,该类实现了javax.servlet.Filter,这一类的过滤器只有一个,即DelegatingFilterProxy;
- 继承抽象类OncePerRequestFilter,该类为GenericFilterBean的直接子类,这一类过滤器包括CharacterEncodingFilter、HiddenHttpMethodFilter、HttpPutFormContentFilter、RequestContextFilter和ShallowEtagHeaderFilter;
- 继承抽象类AbstractRequestLoggingFilter,该类为OncePerRequestFilter的直接子类,这一类过滤器包括CommonsRequestLoggingFilter、Log4jNestedDiagnosticContextFilter和ServletContextRequestLoggingFilter。
本文要讲述的,即是GenericFilterBean、OncePerRequestFilter和AbstractRequestLoggingFilter。
GenericFilterBean
抽象类GenericFilterBean实现了javax.servlet.Filter、org.springframework.beans.factory.BeanNameAware、org.springframework.context.EnvironmentAware、org.springframework.web.context.ServletContextAware、org.springframework.beans.factory.InitializingBean和org.springframework.beans.factory.DisposableBean五个接口,作用如下:
(1) Filter,实现过滤器;
(2) BeanNameAware,实现该接口的setBeanName方法,便于Bean管理器生成Bean;
(3) EnvironmentAware,实现该接口的setEnvironment方法,指明该Bean运行的环境;
(4) ServletContextAware,实现该接口的setServletContextAware方法,指明上下文;
(5) InitializingBean,实现该接口的afterPropertiesSet方法,指明设置属性生的操作;
(6) DisposableBean,实现该接口的destroy方法,用于回收资源。
GenericFilterBean的工作流程是:init-doFilter-destory,其中的init和destory在该类中实现,doFilter在具体实现类中实现。init的代码如下:
/**
* Standard way of initializing this filter.
* Map config parameters onto bean properties of this filter, and
* invoke subclass initialization.
* @param filterConfig the configuration for this filter
* @throws ServletException if bean properties are invalid (or required
* properties are missing), or if subclass initialization fails.
* @see #initFilterBean
*/
@Override
public final void init(FilterConfig filterConfig) throws ServletException {
Assert.notNull(filterConfig, "FilterConfig must not be null");
this.filterConfig = filterConfig;
// Set bean properties from init parameters.
PropertyValues pvs = new FilterConfigPropertyValues(filterConfig, this.requiredProperties);
if (!pvs.isEmpty()) {
try {
BeanWrapper bw = PropertyAccessorFactory.forBeanPropertyAccess(this);
ResourceLoader resourceLoader = new ServletContextResourceLoader(filterConfig.getServletContext());
Environment env = this.environment;
if (env == null) {
env = new StandardServletEnvironment();
}
bw.registerCustomEditor(Resource.class, new ResourceEditor(resourceLoader, env));
initBeanWrapper(bw);
bw.setPropertyValues(pvs, true);
}
catch (BeansException ex) {
String msg = "Failed to set bean properties on filter '" +
filterConfig.getFilterName() + "': " + ex.getMessage();
logger.error(msg, ex);
throw new NestedServletException(msg, ex);
}
}
// Let subclasses do whatever initialization they like.
initFilterBean();
if (logger.isDebugEnabled()) {
logger.debug("Filter '" + filterConfig.getFilterName() + "' configured for use");
}
}
该方法来自于javax.servlet.Filter,即过滤器的初始化,它的主要工作集中于以下几行代码:
// 从properties文件中获取值,这里是web.xml
PropertyValues pvs = new FilterConfigPropertyValues(filterConfig, this.requiredProperties);
// 设置bean适配器
BeanWrapper bw = PropertyAccessorFactory.forBeanPropertyAccess(this);
// 设置上下文,这里的servletContext的设定继承自ServletContextAware的setter
ResourceLoader resourceLoader = new ServletContextResourceLoader(filterConfig.getServletContext());
// 将上下文信息和环境信息设置到bean适配器中,这里的environment来自于EnvironmentAware的setter
bw.registerCustomEditor(Resource.class, new ResourceEditor(resourceLoader, this.environment));
// 初始化bean适配器
initBeanWrapper(bw);
// 将从properties中获取的资源放置到bean适配器
bw.setPropertyValues(pvs, true);
// 初始化bean
initFilterBean();
其中initFilterBean方法在两个位置起作用,一处是上文所述的init方法,另一处是afterPropertiesSet方法,在调用该方法前,需要保证用于Filter的所有的bean都已被设置,该方法由子类实现。
GenericFilterBean中包含一个内部私有类FilterConfigPropertyValues,主要用于将web.xml中定义的init-param的值取出。
OncePerRequestFilter
抽象类oncePerRequestFilter继承自GenericFilterBean,它保留了GenericFilterBean中的所有方法并对之进行了扩展,在oncePerRequestFilter中的主要方法是doFilter,代码如下:
/**
* This <code>doFilter</code> implementation stores a request attribute for
* "already filtered", proceeding without filtering again if the
* attribute is already there.
* @see #getAlreadyFilteredAttributeName
* @see #shouldNotFilter
* @see #doFilterInternal
*/
public final void doFilter(ServletRequest request, ServletResponse response, FilterChain filterChain)
throws ServletException, IOException {
if (!(request instanceof HttpServletRequest) || !(response instanceof HttpServletResponse)) {
throw new ServletException("OncePerRequestFilter just supports HTTP requests");
}
HttpServletRequest httpRequest = (HttpServletRequest) request;
HttpServletResponse httpResponse = (HttpServletResponse) response;
// 调用GenericFilterBean的getFilterName方法返回已过滤的属性名
String alreadyFilteredAttributeName = getAlreadyFilteredAttributeName();
if (request.getAttribute(alreadyFilteredAttributeName) != null || shouldNotFilter(httpRequest)) {
// 未调用该过滤器或已过滤
filterChain.doFilter(request, response);
}
else {
// 进行过滤
request.setAttribute(alreadyFilteredAttributeName, Boolean.TRUE);
try {
doFilterInternal(httpRequest, httpResponse, filterChain);
}
finally {
// Remove the "already filtered" request attribute for this request.
request.removeAttribute(alreadyFilteredAttributeName);
}
}
}
在doFilter方法中,doFilterInternal方法由子类实现,主要作用是规定过滤的具体方法。
AbstractRequestLoggingFilter
AbstractRequestLoggingFilter继承了OncePerRequestFilter并实现了其doFilterInternal方法,该方法代码如下:
/**
* Forwards the request to the next filter in the chain and delegates down to the subclasses to perform the actual
* request logging both before and after the request is processed.
*
* @see #beforeRequest
* @see #afterRequest
*/
@Override
protected void doFilterInternal(HttpServletRequest request, HttpServletResponse response, FilterChain filterChain)
throws ServletException, IOException {
if (isIncludePayload()) {
// 若日志中包含负载,则重置request
request = new RequestCachingRequestWrapper(request);
}
// 过滤前执行的方法
beforeRequest(request, getBeforeMessage(request));
try {
// 执行过滤
filterChain.doFilter(request, response);
}
finally {
// 过滤后执行的方法
afterRequest(request, getAfterMessage(request));
}
}
doFilter方法中的beforeRequest和afterRequest方法由子类实现,RequestCachingRequestWrapper为AbstractRequestLoggingFilter的内部内,主要作用是重置request。
区别
我们在使用过滤器时,通常没必要知道GenericFilterBean、OncePerRequestFilter和AbstractRequestLoggingFilter,但不防碍我们了解这几个类,就上文所述,
AbstractRequestLoggingFilter继承自OncePerRequestFilter,
OncePerRequestFilter继承自GenericFilterBean,
所以我们知道,genericFilterBean是任何类型的过滤器的一个比较方便的超类,
这个类主要实现的就是从web.xml文件中取得init-param中设定的值,然后对Filter进行初始化(当然,其子类可以覆盖init方法)。
OncePerRequestFilter继承自GenericFilterBean,那么它自然知道怎么去获取配置文件中的属性及其值,所以其重点不在于取值,而在于确保在接收到一个request后,每个filter只执行一次,*它的子类只需要关注Filter的具体实现即doFilterInternal*。
AbstractRequestLoggingFilter是对OncePerRequestFilter的扩展,它除了遗传了其父类及祖先类的所有功能外,还在doFilterInternal中决定了在过滤之前和之后执行的事件,它的子类关注的是beforeRequest和afterRequest。
总体来说,这三个类分别执行了Filter的某部分功能,当然,具体如何执行由它们的子类规定,若你需要实现自己的过滤器,也可以根据上文所述继承你所需要的类。