报告链接:http://tecdat.cn/?p=28685
最新发布国企改革系列报告之《国企数字化转型 全面提质增效》。中国企业数字化转型的动力既来自新技术引领全球产业升级的外部压力,也来自高质量发展新阶段企业寻找新动能的自身动力。国务院国资委对国有企业已明确提出了“要做推动数字化智能化升级的排头兵”的要求和期望。数字化技术在疫情防控中发挥了重要作用,也成为中国加快数字化转型的催化剂之一。
数字化转型绝不仅仅局限于新技术的实施和运作,而是面对未来,通常会对企业的战略、人才、商业模式乃至组织方式产生深远影响的全面变革。本报告通过一次对145家(国企占77%)来自不同行业、不同所有制的企业的在线问卷调查,发现:
- 超过六成受访企业都已经启动数字化转型,但各种所有制、各个行业的企业进度不一。
- 从组织架构上看,业务部门逐渐深度参与和主导数字化转型,IT部门单独主导已不多见。
- 在成熟度自评上,超七成受访者认为自身数字化转型处于全球平均水平或低于平均水平,表明还有很大改善空间和提高的愿望。
- 目前已经开展的数字化转型工作集中在企业内部管理的降本增效,通过转型推动业务创新等方面还需进一步提升。
- 数字化转型过程中企业最大的三大挑战是“原有多个信息化系统的整合、数据质量和可用性、缺乏统一的数字化转型愿景和目标”。
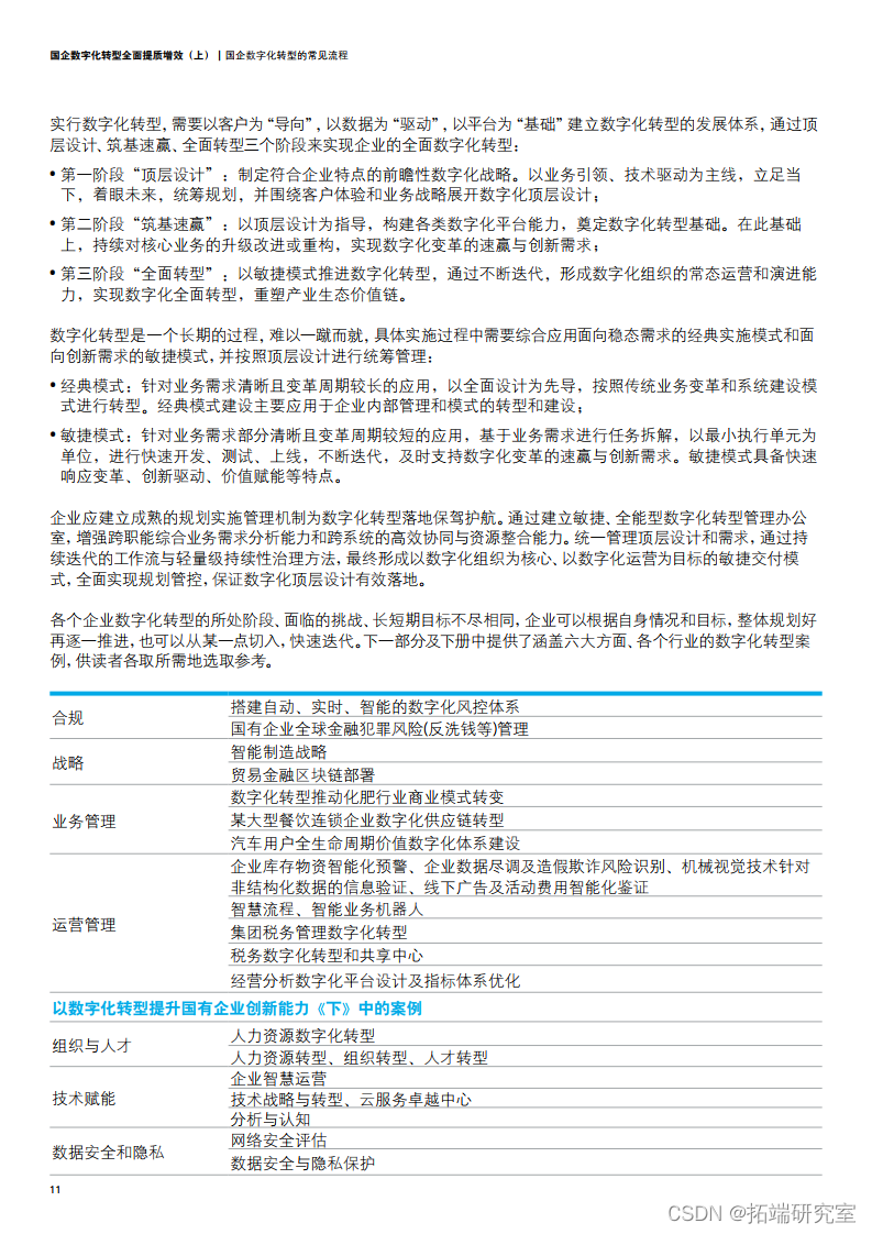
数字化转型是一个长期的大型的变革,且各企业处于不同转型阶段,为有序有效地推进转型,建议综合运用由面到点的经典模式和快速迭代的敏捷模式,提前规划数字化转型路线图。国企以数字化转型为抓手提升创新能力,我们建议从合规、战略、业务管理、运营管理、组织与人才、技术与数据安全六个层面来考虑,并在本册和下册提供了六大方面三十个企业数字化转型的具体案例,供读者思考和实操参考。
























版权声明:本文为qq_19600291原创文章,遵循CC 4.0 BY-SA版权协议,转载请附上原文出处链接和本声明。