CAN总线终端电阻,一般来说都是120欧姆,实际上在设计的时候,也是两个60欧姆的电阻串起来,而总线上一般有两个120Ω的节点,基本上稍微知道点CAN总线的人都知道这个道理。

但是作为学渣的我,知道这个是在各种标准以及各种数据手册和应用笔记里面常用的电阻值,但是这两个终端电阻的具体作用是什么呢?之前就知道阻抗匹配,但是究竟匹配的是什么呢?
然后我就上知乎遨游了一下,半抄半写的总结了下面的这些知识点。知道终端电阻的作用,对于日常工作中波形不稳定等问题,也能更快的找到问题的原因。
终端电阻的作用
CAN总线终端电阻的作用有3个:
1、提高抗干扰能力,让高频低能量的信号迅速走掉
2、确保总线快速进入隐性状态,让寄生电容的能量更快走掉;
3、提高信号质量,放置在总线的两端,让反射能量降低。
一、提高抗干扰能力
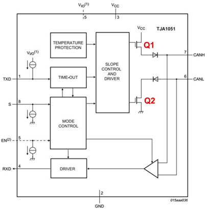
CAN总线有“显性”和“隐性”两种状态,“显性”代表“0”,“隐性”代表“1”,由CAN收发器决定。下图是一个CAN收发器的典型内部结构图,CANH、CANL连接总线。

总线显性时,收发器内部Q1、Q2导通,CANH、CANL之间产生压差;隐性时,Q1、Q2截止,CANH、CANL处于无源状态,压差为0。
总线若无负载,隐性时差分电阻阻值很大,内部的MOS管属于高阻态,外部的干扰只需要极小的能量即可令总线进入显性(一般的收发器显性门限最小电压仅500mV)。这个时候如果有差模干扰过来,总线上就会有明显的波动,而这些波动没有地方能够吸收掉他们,就会在总线上创造一个显性位出来。所以为提升总线隐性时的抗干扰能力,可以增加一个差分负载电阻,且阻值尽可能小,以杜绝大部分噪声能量的影响。然而,为了避免需要过大的电流总线才能进入显性,阻值也不能过小。
二、确保快速进入隐性状态
在显性状态期间,总线的寄生电容会被充电,而在恢复到隐性状态时,这些电容需要放电。如果CANH、CANL之间没有放置任何阻性负载,电容只能通过收发器内部的差分电阻放电,这个阻抗是比较大的,按照RC滤波电路的特性,放电时间就会明显比较长。我们在收发器的CANH、CANL之间加入一个220PF的电容进行模拟试验,位速率为500kbit/s,波形如图,这个波形的下降沿就是比较长的状态。

为了让总线寄生电容快速放电,确保总线快速进入隐性状态,需要在CANH、CANL之间放置一个负载电阻。增加一个60Ω的电阻后,波形如图,从图中看出,显性恢复到隐性的时间缩减到128nS,与显性建立时间相当。

三、提高信号质量
信号在较高的转换速率情况下,信号边沿能量遇到阻抗不匹配时,会产生信号反射;传输线缆横截面的几何结构发生变化,线缆的特征阻抗会随之变化,也会造成反射。
能量发生反射时,导致反射的波形与原来的波形进行叠加,就会产生振铃。
在总线线缆的末端,阻抗急剧变化导致信号边沿能量反射,总线信号上会产生振铃,若振铃幅度过大,就会影响通信质量。在线缆末端增加一个与线缆特征阻抗一致的终端电阻,可以将这部分能量吸收,避免振铃的产生。
别人进行了一个模拟试验(图片都是我抄过来的),位速率为1Mbit/s,收发器CANH、CANL接一根10m左右的双绞线,收发器端接120Ω电阻保证隐性转换时间,末端不加负载。末端信号波形如图所示,信号上升沿出现了振铃。

若双绞线末端增加一个120Ω的电阻,末端信号波形明显改善,振铃消失。

一般在直线型拓扑中,线缆两端即是发送端,也是接收端,故线缆两端需各加一个终端电阻。
而在实际应用过程中,CAN总线一般都不是完美的总线式的设计,很多时候是总线型和星型的混合结构,这个时候一般都将CAN终端电阻布置在线束最远的两端,来尽量的模拟CAN总线的标准结构。
为什么选120Ω?
什么是阻抗?在电学中,常把对电路中电流所起的阻碍作用叫做阻抗。阻抗单位为欧姆,常用Z表示,是一个复数Z= R+i( ωL–1/(ωC))。具体说来阻抗可分为两个部分,电阻(实部)和电抗(虚部)。其中电抗又包括容抗和感抗,由电容引起的电流阻碍称为容抗,由电感引起的电流阻碍称为感抗。这里的阻抗是指Z的模。
任何一根线缆的特征阻抗都可以通过实验的方式得出。线缆的一端接方波发生器,另一端接一个可调电阻,并通过示波器观察电阻上的波形。调整电阻阻值的大小,直到电阻上的信号是一个良好的无振铃的方波,此时的电阻值可以认为与线缆的特征阻抗一致。
采用两根汽车使用的典型线缆,将它们扭制成双绞线,就可根据上述方法得到特征阻抗大约为120Ω,这也是CAN标准推荐的终端电阻阻值,所以这个120Ω是测出来的,不是算出来的,都是根据实际的线束特性进行计算得到的。当然在ISO 11898-2这个标准里面也是有定义的。

为什么功率还要选0.25W?
这个就要结合一些故障状态也计算,汽车ECU的所有接口都需要考虑短路到电源和短路到地的情况,所以我们也需要考虑CAN总线的节点短路到电源的情况,根据标准需要考虑短路到18V的情况,假设CANH短路到18V,电流会通过终端电阻流到CANL上,而CANL内部由于限流的原因,最大注入电流为50mA(TJA1145的规格书上标注),这时候120Ω电阻的功率就是50mA*50mA*120Ω=0.3W。考虑到高温情况下的降额,终端电阻的功率就是0.5W。