
Google 自8月起要求 Google Play 上架的应用必须采用 AAB 的新格式,对我来说这并非新闻,早在去年12月份官方就提前做了通知:
https://android-developers.googleblog.com/2020/11/new-android-app-bundle-and-target-api.html
令我惊讶的是,这样一条“旧闻”最近却被炒得沸沸扬扬,原来竟还是因为蹭了鸿蒙的热度:

要知道 AAB 的首次亮相是在2018年的 GoogleI/O 上,难道彼时谷歌就遇见到鸿蒙的出现了?
不过客观来说,AAB 虽然早已出现,但在国内很少被提及,因此造成部分媒体的错误解读也有情可原。那么本文就为大家做一个关于 AAB 的科普,打消鸿蒙支持者们的顾虑。
Android App Bundle
Android App Bundle(简称AAB) 是 Google 2018年推出的一种动态化的打包方式。当应用程序以 AAB 的格式上传 Google Play(或其他支持 AAB 的应用市场)后,可以根据不同用户实现 features 或者 resources 的按需下发。Google Play (简称GP) 目前提供的动态化服务都是基于 AAB 实现的(不少文章说这些服务是 AAB 的,这种说法不严谨,准确的说是 GP 的)
- Play Feature Delivery(PFD) :借助 AAB 实现 Feature 的按需动态加载,这类似于国内流行的“插件化”技术
- Play Asset Delivery (PAD) :借助 AAB 实现一些资源素材的按需动态下载,这特别适合一些游戏类APP,无需为了适配所有机型保留全部游戏素材
除了游戏资源以外,对于常规资源,AAB 也可以做到按需下发。例如无需同时存在 hdpi、xhdpi 等多套图片,不少 APP 因此在包大小方面有显著提高:

更小的包体积意味着更高的装机率,这在用户推广成本激高的今天至关重要:

App Bundle 文件格式
我们先来看一下 AAB 的文件格式,与传统的 APK 有何不同

解压后的 AAB 中的内容和 APK 很相似,但又有不少区别:
| aab fiels | descriptions |
|---|---|
| base/feature1/feature2 | base 是应用的基本功能,feature 承载各 DynamicFeature 的内容(后文介绍) |
| manifest.xml | APK 中只有一个 manifest 且是二进制格式,AAB 会存在于每个模块中e中,且使用 ProtoBuf(pb)格式,便于处理 |
| dex | 与 APK 不同,AAB 将每个模块的 dex 文件存储在各自目录中 |
| res/assets/libs | 该目录与 APK 中相同,当上传 AAB 时,GP 会检查这些目录并仅打包满足目标设备需要的最小文件 |
| resources.pb | 类似于 resource.arsc 文件,是一个资源索引表,其中描述了应用程序内部存在的资源和目标的细节,可用于 GP 针对不同设备配置 APK。 |
| assets.pb | 相当于应用程序 assets 的资源表,可用于 GP 针对不同设备配置 APK。例如将 assets 资源放到 assets/languages#lang_xx 或 assets/i18n#lang_xx 路径下,则会根据语言配置下发 assets 资源。 |
| native.pb | 这相当于native库的资源表,可用于 GP 针对不同设备配置 APK |
后三个.bp文件是 AAB 格式的重要部分,它们描述了 APP 的不同服务目标,动态下发根据这些目标从 drawable/hdpi、lib/armeabi-v7a 或者 values/es 等路径中组织不同资源进行下发。
Split APKs
Split APKs 机制是 AAB 实现动态下发的基础,它允许将一个庞大的 APK 按不同维度拆分成独立的 APK,当用户在 GP 下载应用时,Android Framework 通过 IPC 与 GP 通信,为当前设备匹配并下载最小构成的 APK, 这只在 Android 5.0 以上的设备才有效。

AAB 上传后,GP 通过分析找出所有设备的共同资源, 生成一个 Base APK,当用户下载应用时,Base APK 将被首先安装。
GP 又根据language、density、abi 等三个维度,分别生成 Configuration APKs(Splits), Splits 与 Base 共享 versionCode 、packageName等,在进程管理器中以一个应用的形式存在。

当用户从市场下载应用时,GP 根据设备类型,为其下发不同的 Splits,实现最小化下发。
如下图,针对三种不同设备下发不同 Splits

当用户的设备发生 Configuration Changed (比如切换了系统语言)时,GP 会下发新的 Splits 到手机,如果此时手机不在线会等待下次上线时自动下发。
Split APKs 的这种动态下发只能用于 Android 5.0 以上设备,对于更旧的设备,AAB 会根据 这些 Splits 的矩阵生成多个 Standalone 的 APK,虽然缺少了动态下发的能力必须一次安装到位,但是相对于传统 APK 仍然减小了一定包大小。

作为开发者,我们无需关心这些具体的下发策略,只需要向市场上传一个 AAB ,后续就交给 FW 和 GP 去处理了。

创建 App Bundle
打包 AAB
使用 Android Studio 可以方便地打包 AAB


此外,也可以使用 Gradle 命令打包,这更适用于一些 CI 流程中。
如下使用 gradle 打包一个 debug 版的 AAB
./gradlew :base:bundleDebug
如果要生成 release 的 AAB 需要配置签名,与 APK 的配置方式是一样的。
AAB 默认会为三种 Configurations 都生成 Splits,当然你可以根据需求自己配置:
bundle {
language {
enableSplit = false
}
density {
enableSplit = true
}
abi {
enableSplit = true
}
}
上传应用市场
生成 AAB 后就可以上传应用市场了,GP 中上传 AAB 和 APK 的入口在一起,当然 8 月以后就没有 APK 的上传入口了。

AAB 上传后,通过后台可以查看其详细信息

例如可以查看 AAB 支持的屏幕密度,以及包体积的减少等信息
Bundle Tool
AAB 是无法直接安装到手机的,如果想本地对 AAB 做测试,需要将 AAB 转成 APK,这需要使用 Google 官方提供的 Bundletool 工具
Bundletool 可以获取当前设备信息
bundletool get-device-spec --output=/tmp/device-spec.json
设备的 Configurations 信息输出到指定 json 中
{
"supportedAbis": ["arm64-v8a", "armeabi-v7a", "armeabi"],
"supportedLocales": ["zh-CN"],
"deviceFeatures" : // ...
"screenDensity": 480,
"sdkVersion": 28
}
Bundletool 根据 json 生成 .apks 中间文件
bundletool build-apks
--bundle=/MyApp/my_app.aab
--output=/MyApp/my_app.apks
--ks=/MyApp/keystore.jks
--ks-pass=file:/MyApp/keystore.pwd
--ks-key-alias=MyKeyAlias
--key-pass=file:/MyApp/key.pwd
--device-spec=file:device-spec.json


apks 的产物分为 splits 和 standalones 两个目录,splits 是按照 Configuration维度拆分的 Split APKs,必须依赖 base.apk 一起安装;standalone 必须独立安装,这是为了兼容 Android 5.0 以下的版本。
toc.pb 是 apks 的存档清单,包含 APK 集合信息的描述文件
然后再根据 json 文件,从 apks 中提取 apk :
bundletool extract-apks
--apks=${apksPath}
--device-spec={deviceSpecJsonPath}
--output-dir={outputDirPath}
最后,通过 Bundletool 将 apk 安装到手机上。 注意该命令实际安装 apk 并非 apks
bundletool install-apks --apks=/MyApp/my_app.apks
总结一下 Bundletool 生成 APK 的整体流程:

创建 Dynamic Feature
除了下发 Configuration APKs,还可以以业务模块为单元“插件化”地动态下发,也就是所谓的 Dynamic Features(简称 DF)
IDE 中选择 New 一个 DF 的 Module:

点击 next,选择 DF 的安装时机,例如一次安装到位或是按需安装

创建好的 DynamicFeature Module, 目录和一个普通的 Gadle Module 类似

但是 build.gradle 中 plugin 有所不同:com.android.dynamic-feature
plugins {
id 'com.android.dynamic-feature'
id 'kotlin-android'
}
build.gradle 中也无需配置 versionCode、versionName、signConfig等,DF 本质上也是 Split APKs,所以共享 Base APK 的这些信息。
此时再打开 app/ 的 build.gradle,会发现多了如下配置
dynamicFeatures = [':dynamicfeature']
这是 APP 当前支持的所有 DF 的声明
最后,DF 的 Manifeset 也发生了变化:
<manifest xmlns:android="http://schemas.android.com/apk/res/android"
xmlns:dist="http://schemas.android.com/apk/distribution"
package="com.github.dynamicfeature">
<dist:module
dist:instant="false"
dist:title="@string/title_dynamicfeature">
<dist:delivery>
<dist:on-demand />
</dist:delivery>
<dist:fusing dist:include="true" />
</dist:module>
</manifest>
- dist:delivery: 在创建 Dynmaic Feature 的 Module 时选择的下发方式, onDemand 表示方式为按需下发
- title:当用户确认下载 Module 时,标识相关名称
- fusing include:设为 ture,意味着 5.0 以下的设备可以以 multi-APK 的形式安装此 Feature,此时必须设置为 onDemand 方式。
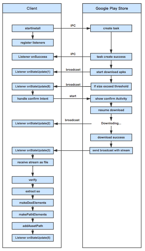
安装 Dynamic Feature
当应用支持 DF 之后,我可以按需的请求并安装这些 Features,这需要集成 Play Core SDK
implementation 'com.google.android.play:core:$latest_version'
Play Core 允许用户通过交互的方式请求 DF 的下载安装,并监听下载状态

发起下载请求
DF 的下载需要借助 SplitInstallManager
SplitInstallManager splitInstallManager =
SplitInstallManagerFactory.create(context);
创建 SplitInstallRequest, 请求下载 Module
//动态请求模块
SplitInstallRequest request =
SplitInstallRequest
.newBuilder()
.addModule("someDynamicModule")
.build();
addModule() 可以多次调用,添加多个请求的 DF
使用 SplitInstallManager 启动 Request 进行请求,并设置回调监听为下载状态
splitInstallManager
.startInstall(request)
.addOnSuccessListener { }
.addOnFailureListener { }
.addOnCompleteListener { }
startInstall() 调用后会立即发起请求。另外还可以使用 deferredInstall 延迟请求, 当应用切到后台启动时才开始请求。
splitInstallManager
.deferredInstall(Arrays.asList("someDynamicModule"));
除了请求指定 DF 以外,也可以请求指定的资源,比如安装语言资源
SplitInstallRequest request =
SplitInstallRequest.newBuilder()
.addLanguage(Locale.forLanguageTag(sharedPrefs.getString(LANGUAGE_SELECTION)))
.build();
发起请求后,会返回一个 Int 值作为 session ID,通过调用 cancelInstall(Int), 可以取消当前的下载。
发起请求后,可能无法正常建立链接,此时会返回错误信息如下
| Error | Descriptions |
|---|---|
| ACCESS_DENIED | 鉴于当前设备的某些原因,无法下载 |
| ACTIVE_SESSIONS_LIMIT_EXCEEDED | 当前应用的请求 session 太多 |
| API_NOT_AVAILABLE | 请求 API 目前无法使用 |
| INCOMPATIBLE_WITH_EXISTING_SESSION | 请求的 session 中包含了已经请求中的 DF |
| INTERNAL_ERROR | 内部错误 |
| INVALID_REQUEST | 无效请求 |
| MODULE_UNAVAILABLE | 请求的 DF 不存在 |
| NETWORK_ERROR | 网络错误 |
| NO_ERROR | 无法获得错误信息 |
| SERVICE_DIED | 服务无响应 |
| SESSION_NOT_FOUND | 无法获取被请求的 session |
下载安装
成功建立了连接后,便进入下载、安装阶段。使用 SplitInstallStateUpdatedListener 能够监听下载安装的状态,可以根据这些状态为对下载进度等进行用户提示
val stateListener = SplitInstallStateUpdatedListener { state ->
when (state.status()) {
PENDING -> { }
DOWNLOADING -> { }
DOWNLOADED -> { }
INSTALLED -> { }
INSTALLING -> { }
REQUIRES_USER_CONFIRMATION -> { }
FAILED -> { }
CANCELING -> { }
CANCELED -> { }
}
}
splitInstallManager.registerListener(stateListener)
| State | Description |
|---|---|
| CANCELED | 下载被取消 |
| CANCELING | 下载取消中 |
| DOWNLOADED | 下载完成,但是尚未安装 |
| DOWNLOADING | 下载即将完成 |
| FAILED | 下载或安装失败 |
| INSTALLED | 成功安装 |
| INSTALLING | 安装中 |
| PENDING | 下载等待中 |
| REQUIRES_USER_CONFIRMATION | 等待用户确认 |
| UNKNOWN | 未知 |
卸载模块
成功安装后,通过 getInstalledModules 可以获取所有已安装的 Module
val installedModules = splitInstallManager.installedModules
另外,通过 deferredUninstall 可以对 DF 进行指定卸载
splitInstallManager
.deferredUninstall(listOf("someDynamicModule"))
.addOnSuccessListener { }
.addOnFailureListener { }
.addOnCompleteListener { }
AAB 使用效果
根据 Google 官方的数据,AAB 比 APK 的包大小平均会减小 20% ,这同时意味着节省了 20% 的下载流量。 以 Twitter 为例,采用 AAB 之后
- language 相关资源节省 95%
- density 相关的 Splits 节省 45%
- abi 相关资源节省 20%

除了包大小方面的优势以外,使用 AAB 在开发效率上也有收益,无需再针对不同目标点设备,配置多个 Flavor、生成多个 APK 并分别上传,只要上传一个 AAB,剩下的事情交由应用市场去做就好了。
国内的 AAB 使用
Qigsaw 是爱奇艺提供的一套基于 Android App Bundle 的动态化方案,无需 Google Play Service 即可在国内体验 Android App Bundle 开发工具。它支持动态下发插件 APK,采用单类加载器方式,让应用能够在不重新安装的情况下实现动态安装插件。
此外,华为应用市场也早就支持了 AAB 的上传和动态下发,所以不要再说 AAB 是打压华为的产物了 ?
https://developer.huawei.com/consumer/cn/doc/distribution/app/agc-help-releasebundle-0000001100316672

