**最近搞了几个模型,顺便就整理了一些关于临床预测模型构建的方法,当然书籍和网络上也能获得这些资源,但是我们将结合 TCGA 和 GEO 等 NGS 的数据来讲解,比如我们在做多组学分析的分组差异之后,对筛选之后的差异突变基因,或者差异甲基化基因,又或者差异表达基因,****lncRNA****,micr****oRN****A,miRNA,以及各种类型的 Signitures 结合临床信息来构建临床预测模型等,目前做过的大概就这些,如下:**

背景介绍
临床预测模型作为风险与获益评估的量化工具,可为医生、患者以及卫生行政人员的决策提供更为客观、准确的信息,因此其应用也越来越普遍。在这种刚需下,临床预测模型类研究方兴未艾。当下医学模式从经验医学发展到循证医学,再发展到精准医学,数据的价值得到前所未有的重视,大数据时代数据的获取,存储以及分析与预测技术的迅速发展使得个性化医疗的构想越来越成为可能。从医疗实践的模式更迭发展的角度讲,准确预测某个临床结局发生的可能性也是当下精准医学模式的内在要求。
临床预测模型基本概念
临床预测模型(clinical prediction model),是利用参数/半参数/非参数的数学模型估计研究对象当前患有某病的概率或者将来发生某种结局的可能性。依据研究的临床问题,临床预测模型包括:
诊断模型(diagnostic model):诊断模型关注的是基于研究对象的临床症状和特征,诊断患者有某种疾病,属于横断面研究;
预后模型(prognostic model);预后模型关注的是在当下的疾病状态下,未来某段时间内疾病复发,死亡,伤残以及出现并发症等结局的概率,属于队列研究;
用于预测疾病是否发生的模型(disease occurrence model):预测未来是否会发生某种特定疾病,属于队列研究。
- 临床预测模型的应用场景
通过临床预测模型的构建,临床研究可以借助模型更精准地筛选合适的研究对象,患者可以做出更有利于自己的价值选择,医生可更好的做出医疗决策。临床预测模型的作用体现在疾病的三级预防体系中任何一个环节:
疾病的一级预防:临床预测模型可以给患者和医生提供基于当前的健康状态、未来患有某病的概率,为健康教育和行为干预提供更直观、有力的科学工具;
疾病二级预防:诊断模型常借助无创、低成本、易采集的指标,构建高灵敏度和特异度的诊断方案,践行“早发现,早诊断,早治疗”的疾病预防理念,具有重要的卫生经济意义。
疾病的三级预防:预后模型可对疾病的复发、死亡、伤残以及发生并发症的概率给出量化的估算,从而指导对症治疗和康复方案的制订,防止疾病的复发,降低病死率,减少伤残,促进功能恢复,提高生存质量。
- 临床预测模型的研究思路
临床预测模型并非单纯拟合一个统计模型那样简单。从模型的建立、验证、评价到应用,临床预测模型有一套完整的研究流程。在构建临床预测模型有六个重要的步骤,如下:
选择一组预测变量作为潜在的疾病影响因素纳入风险评分中;
选择一个合适的统计模型来分析预测变量和疾病之间的关系;
从已有的预测变量中,选择足够重要的变量纳入风险评分中;
构造风险评分模型;
评价风险评分模型;
在临床时间中解释风险评分的使用。
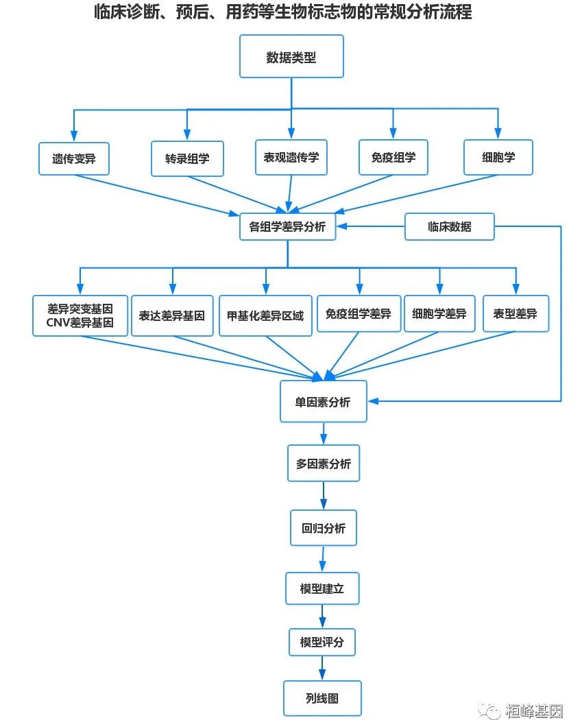
这里总结了临床预测模型构建与评价的流程图,如下:

这期主要是从临床需求的角度来理解,未来我们在做模型时候,数据的选择和模型种类的选择,明确这些基本内容,才能够很清晰的构建自己的分析流程,确定数据和模型选择,避免做无用功,这种事情我也是做了很多项目中总结出来的经验之谈


另外就是推荐大家一本不错的好书,我自己读了两遍,在分析数据时思路清晰多了。

下期将从表达的数据一步一步来构建临床诊断模型,敬请关注!
Reference:
周支瑞、李博 、张天嵩《临床预测模型构建方法学》