第一章 YOLO系列概述
1.深度学习经典检测方法

(1) tow-stage(两阶段):Faster-rcnn Mask-rcnn系列:增加了区域建议网络(RPN),即预选框
特点
- 速度通常较慢(5FPS),但是效果通常不错
- 非常实用的通用检测框架MaskRcnn

(2) one-stage(单阶段):YOLO系列
特点
- 最核心的优势:速度非常快,适合实时检测
- 检测效果比较一般
回归任务:
首先,输入一张图片,经过一个CNN,提取出一个高维的特征,最后面一层不再接softmax进行分类,而是预测出4个坐标值,由[x,y,w,h]组成,那么如何来计算这四个值呢?
对于每一张图片,我们有一个grounding truth,grounding truth就是给定的框的实际数据,我们要做的就是使神经网络预测出来的框不断地拟合给定的输入,即不断接近真正的框。我们用L2欧式距离计算差异值,预测出来的框和grounding truth越接近,loss值越小,利用SGD对CNN的参数不断调节,让loss达到收敛的预期效果。这一过程就可以称之为回归过程。
https://blog.csdn.net/weixin_44987948/article/details/109165215
2.指标分析
1)mAP指标:综合衡量检测效果
2)IOU:交集和并集的比值
3)准确率:TP/(TP+FP)
4)召回率:TP/(TP+FN)
第二章 YOLOv1

1. 核心思想
将输入图像划分为SxS的网格,每个网格的中心点产生两种候选框,对置信度高的中心点(或者设置一定的阈值)对应的两个候选框进行筛选(选择IOU大的),进行微调,得到其的(x,y,w,h)。
2. 网络架构

最终输出为:14701=77*30
3. 损失函数
理解算法主要关注以下部分:
网络架构,最终输出值(全连层),以及损失函数怎么定义。
3.1 位置误差(x,y,w,h)
预测位置与真实位置之间的差值,损失函数越小越好
为什么w,h添加根号?(使损失函数对较小物体比较敏感,但是在v1版本没有根本解决这个问题)
3.2 置信度误差
基于置信度计算当前网格的候选框是背景还是前景
3.3 分类误差
预测该类别的概率和真实该类别的概率之差(交叉熵)
3.4 NMS非极大抑制
- 主要针对同一类别的重叠检测框
- 先按置信度进行排序(从大到小)
- 只取最大值(存在缺陷:最大的置信度不一定是检测效果最佳的,或者说IOU最大的)

3.5 YOLOv1存在问题
- 每个Cell只预测一个类别,重合在一起的物体难以检测
- 小物体难以检测(两种候选框主要针对检测较大的物体,候选框的长宽比过于单一)
- 多标签难以检测(同一物体映射多个标签)
第三章 YOLOv2

1. YOLOv2-Batch Normalization
什么是Dropout:主要运用在全连接层,杀死一部分的神经元,防止网络过于拟合
什么是Batch Normalization:对每层卷积层进行归一化
- (1)V2版本舍弃Dropout,卷积后全部加入Batch Normalization,V2不再有全连接层
- (2)网络的每一层的输入都做了归一化,收敛相对更容易
- (3)经过Batch Normalization处理后的网络会提升2%的mAP
- (4)从现在的角度看,Batch Normalization已经成为网络必备处理
2. YOLOv2-更大的分辨率
- (1)V1训练时用224224,测试时用448448
- (2)可能导致水土不服,V2训练时额外又进行了10次448*448的微调
- (3)使用高分辨率分类器后,YOLOv2的mAP提高了约4%
3. YOLOv2(DarkNet19)-网络结构
- (1)DarkNet,实际输入为416*416(必须被32整除后最好为奇数)
- (2)没有FC层,全部为卷积层,5次降采样(2^5=32),(13*13)
- (3)1*1卷积节省了很多参数

4. YOLOv2聚类提取先验框(anchor)
- (1)faster-rcnn系列选择的先验比例都是常规的,但是不一定完全适合数据集(9种先验比例,3种尺寸大小,3种比例(1:1, 1:2, 2:1))
- (2)K-means聚类中的距离
d(box,centroids) = 1-IOU(box,centroids)(距离不是采取欧氏距离,而是利用1-IOU作为距离判断)
利用聚类中心点的w和h作为先验框尺寸
5. YOLOv2-Anchor Box
- (1)通过引入anchor boxes,使得预测的box数量更多(1313n)
- (2)跟faster-rcnn系列不同的是先验框并不是直接按照长宽比固定比给定
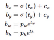
6. YOLOv2-Directed Location Prediction(定向位置预测)
(1)bbox:中心为(xp,yp);宽和高为(wp,hp),先验框加上预测的偏移量,则

(2)tx=1,则将bbox在x轴向右移动wp;tx=-1则将其向左移动wp
(3)这样会导致收敛问题,模型不稳定顶,尤其是刚开始进行训练的时候
(4)V2中并没有直接使用偏移量,而是选择相对grid cell 的偏移量
计算公式为:

-将偏移量归一化,使得偏移不超过当前预测网格范围(利用sigmoid函数进行归一化),再加上相对位置坐标。

7. YOLOv2-Fine-Grained Features
- (1)最后一层时感受野太小了,小目标可能丢失了,需要融合之前的特征

8. YOLOv2-Multi-Scale
- (1)都是卷积操作无法限制,一定iterations之后改变输入图片大小
- 最小的图像尺寸为320*320
- 最大的图像尺寸为608*608

感受野的认识
1. 感受野
- 概述来说就是最后一个特征图上的一个点能看到原始图像多大区域(可以理解为对原始图像特征的一个浓缩)
- 感受野有什么用?怎么把感受野融入到物体检测任务中去?
- 越大的感受野越能考虑图像的全局信息
- 为什么非要堆叠多个小卷积,而不是直接用一个大卷积实现感受野的扩充呢?(为什么当前的网络卷据一般都是用尺寸较小的卷积核)

- 很明显,堆叠小的卷积核所需的参数更少一些,并且卷积过程越多,特征提取也会越细致,加入的非线性变换也随着增多,还不会增大权重参数个数,这就是VGG网络的基本出发点,用小的卷积核来完成特征提取操作,并且每个卷积操作后面相应的跟着一个BN(Batch Normalization)。
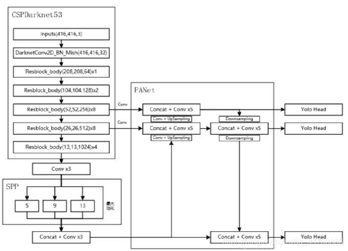
第四章 YOLOv3(DarkNet53)
这张图讲道理真的过分了!!! 我不是针对谁,在座的各位都是。。。。
- (1)终于到V3了,最大的改进就是网络结构,使其更适合最小目标检测
- (2)特征做的更加细致,融入多持续特征图信息来预测不同规格物体
- (3)先验框更丰富了,3种scale,每种3个规格,一共9种
- (4)softmax改进,预测多标签任务
1. 多scale
- (1)为了能检测到不同大小的物体,设计了3个scale

2. scale变换经典方法
- (1)左图:图像金字塔(速度慢);(2)右图:单一的输入

-(3) 左图:对不同的特征图分别利用;(4)右图:不同的特征图上采样后,再融合后进行预测(YOLOv3核心思想);
3. 残差连接-为了更好的特征
- (1)从今天的角度来看,基本所有网络架构都用上了残差连接的方法
- (2)V3中也用来resnet的思想,堆叠更多的层来进行特征提取

**理解残差连接:**至少不比原来差
4. 核心网络架构
- (1)没有池化和全连接层,全部卷积
- (2)下采样通过stride为2来实现
- (3)3种scale,更多先验框
- (4)基本上当下经典算法全部融入了

13133(4+1+80)*
5. 先验框设计
- YOLOv2中选了5个,这会更多了,一共9个
- 1313特征图上:(116x90);(156198));(373x326)
- 1313特征图上:(30x61);(6245));(59x119)
- 1313特征图上:(10x13);(1630));(33x23)

6. softmax层替代
- (1)物体检测任务中可能一个物体有多个标签
- (2)logistic激活函数来完成,这样就能预测每一个类别是/不是
第五章 YOLOv4
1. 整体介绍(Optimal Speed and Accuracy of Object Detection)
- (1)虽然作者换了,但是精髓没有变
- (2)如果CV界有劳模,一定非他莫属(集百家之长)
- (3)整体看还是那个味,细还是他细
- (4)江湖中最高的武功:嫁衣神功

2. V4的贡献
- (1)单GPU就能训练的非常好,接下来很多小模块都是从这个出发点
- (2)两大核心方法,从数据层面和网络设计层面来进行改善
- (3)消融实验,感觉能做的都给他做了,这工作量不轻
- (4)全部实验都是单GPU完成的,不用担心设备问题
计算机视觉的框架主要包括以下组成部分:
初始特征提取------>特征融合--------->头部(分类还是回归)
3. Bog of freebies(BOF,免费包)
- (1)只增加训练成本,但是能显著提高精度,并不影响推理速度(不影响测试的速度)
- (2)数据增强:调整亮度、对比度、色调、随机缩放、剪切、翻转、旋转
- (3)网络正则化方法:Dropout、Dropblock等
- (4)类别不平衡,损失函数设计
3.1 Mosiac data augmentation

在上述数据处理的方法中,作者参考CutMix然后四张拼接成一张进行训练(相当于间接增加了batch size)
3.2 其他数据增强方法
- (1)Random Erase : 用随机值或训练集的平均像素值替换图像区域
- (2)Hide and Seek:根据概率设置随机隐藏一些补丁

3.3 Self-adversarial-training(SAT)
- 通过引入噪音点来增加游戏难度

3.4 DropBlock
- 之前的dropput是随机选择点(b),现在吃掉一个
区域
3.5 标签平滑(label smoothing)
- 神经网络最大的缺点:自觉不错(过拟合),让它别太自信
- 例如原来的标签(0,1):[0,1] x (1-0.1)+0.1/2 = [0.05,0.95]

- 使用之后效果分析(右图):簇内更紧密,簇间更分离(防止过拟合)

3.6 IOU损失
IOU损失:也经常1-IOU

有那些问题:存在梯度消失
没有相交则IOU=0无法梯度计算,相同的IOU却反应不出实际情况到底怎么样

GIOU损失
公式:

引入了最小封闭形状C(C可以把A,B包含在内)

在
不重叠情况下能让预测框尽量朝着真实框前进但是下面这种情况又完了。。。

DIOU公式:

其中分子计算预测框与真实框的中心点欧氏距离d
分母是能覆盖预测框与真实框的最小BOX的对角线长度c
直接优化距离,速度更加快,并解决GIOU问题
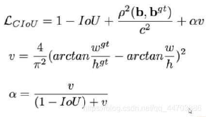
CIOU公式:

损失函数必须考虑三个几何因素:重叠面积,中心点距离,长宽比
其中a可以当作权重参数
DIOU-NMS之前使用NMS来决定是否删除一个框,现在改用DIOU-NMS
公式:

不仅考虑了IoU的值,还考虑了两个Box中心点之间的距离
其中M表示高置信度候选框,Bi就是遍历各个框跟置信度高的重合情况
SOFT-NMS柔和一点的NMS,更改分数再剔除
公式:

4. Bog of specials (BOS,特价包)
- (1)增加稍许推断(测试)代价,但可以提高模型精度的方法
- (2)网络细节部分加入了很多改进,引入了各种能让特征提取更好的方法
- (3)注意力机制,网络细节设计,特征金字塔等
- (4)将2020年论文中优秀的方法都融合进来了
4.1 SPPNet(Spatial Pyramid Pooling)
- (1)V3中为了更好满足不同输入大小,训练的时候要改变输入数据的大小
- (2)SPP其实就是用最大池化来满足最终输入特征一致即可
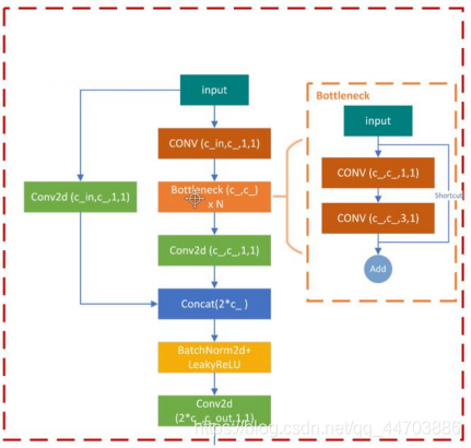
4.2 CSPNet(Cross Stage Partial Network)
- (1)每一个block按照特征图的channel 维度拆分成两个部分
- (2)一份正常走网络,另一份直接concat到这个block的输出

4.2 CBAM(将关注点放在更加重要的地方)

- (1)其实就是加入了注意力机制,已经很常见在各种论文中
- (2)V4中用的是SAM,也就是空间注意力机制
- (3)不光NLP,语言识别领域在搞attention,CV中也一样


4.3 PAN(Path Aggregation Network)
- (1)先从FPN说起(区域候选网络)
- (2)自顶向下的模式,将高层特征传下来
- (3)好像只有一条路能不能双向呢
- (4)这就轮到PAN登场了,思想也很简单

- (5)引入了自底向上的路径,使得底层信息更容易传到顶部
- (6)并且还是一个捷径,红色的没准走个100层Resnet,绿色的几层就到了

- (7)YOLOV4中并不是加法,而是拼接

4.4 Mish(也许就是明日之星)
(1)别一棒子全给打死,给个改过自新的机会
(2)Relu有点太绝了,Mish更符合实际
(3)公式:

(4)但是计算量确实增加了,效果会提升一点

4.5 eliminate grid sensitivity
(1)比较好理解,坐标回归预测值都在0-1之间,如果在grid边界怎么表示?
(2)此时就需要非常大的数值才可以达到边界

(3)为了缓解这种情况可以在激活函数前加上一个系数(大于1的):

5. 整体网络架构

YOLOv5
1. Focus模块
- (1)先分块,后拼接,再卷积
- (2)间隔来完成分块任务
- (3)此时卷积输入的C就为12了
- (4)参考实验并不多,目的是为了加速,并不会增加AP

2. BottleneckCSP
- (1)注意叠加个数
- (2)里面包含了resnet模块
- (3)与V3版本相似,多了CSP
- (4)效果有一定提升

3. PAN流程
