Pytorch深度学习(一):前馈神经网络(FNN)
参考B站课程:《PyTorch深度学习实践》完结合集
传送门:《PyTorch深度学习实践》完结合集
一、线性模型:
已知数据:
x = [ 1 , 2 , 3 ] , y = [ 2 , 4 , 6 ] x=[1,2,3],\quad y=[2,4,6]x=[1,2,3],y=[2,4,6]
预测x = 4 x=4x=4时,y yy等于多少
建立线性模型
y ^ = w ∗ x , x , y ^ ∈ R \hat{y}=w*x,\quad x,\hat{y}\in\mathbb{R}y^=w∗x,x,y^∈R
估计权重w ww(weight),再来预测x = 4 x=4x=4时y yy的值。
定义MSE(Mean Square Error):
c o s t = 1 N ∑ n = 1 N ( y ^ n − y n ) 2 cost=\frac{1}{N}\sum_{n=1}^{N} (\hat{y}_n-y_n)^2cost=N1n=1∑N(y^n−yn)2
二、普通方法
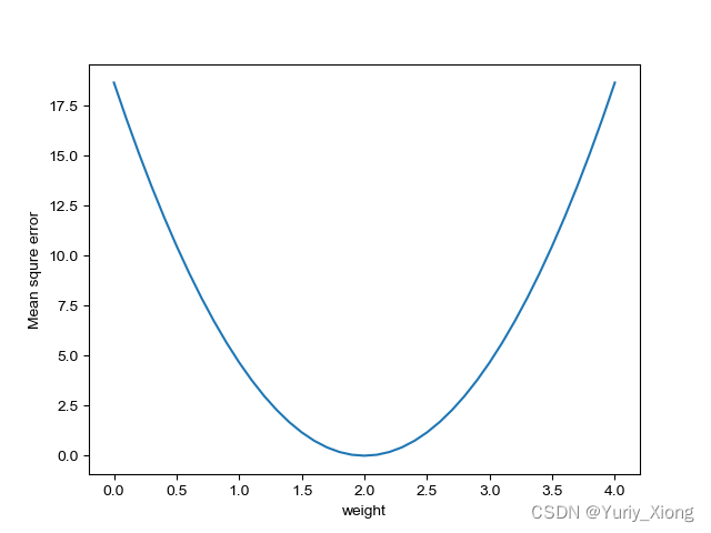
在可能的区间内( 0 , 4.1 ) (0,\;4.1)(0,4.1)内遍历来试探最优的权重w ww使得误差MSE最小
import numpy as np
from matplotlib import pyplot as plt
xdata = [1, 2, 3]
ydata = [2, 4, 6]
def forward(x):
return x * w
def loss(x, y):
ypred = forward(x)
return (ypred-y)**2
wlist = [] # weight
mse = [] # mean squre error
for w in np.arange(0, 4.1, 0.1):
print('w=', w)
lsum = 0
for x_val, y_val in zip(xdata, ydata):
ypred_val = forward(x_val)
lossval = loss(x_val, y_val)
lsum += lossval
print('\t', x_val, y_val, ypred_val, lossval)
print('MSE=', lsum/3)
wlist.append(w)
mse.append(lsum/3)
plt.plot(wlist, mse)
plt.ylabel('Mean squre error')
plt.xlabel('weight')
plt.show()

可见最佳的权重在2.0附近,但这种算法是不够好的,首先区间不好找,其次遍历的步长会影响精度,并且遍历会耗费了大量的计算力。
三、梯度下降法(Gradient Descent)
这是经典的优化算法,在局部确定MSE下降速度最快的方向(梯度的反方向)来求得局部解.
c o s t = 1 N ∑ n = 1 N ( y ^ n − y n ) 2 = 1 N ∑ n = 1 N ( x n ∗ w − y n ) 2 cost=\frac{1}{N}\sum_{n=1}^{N} (\hat{y}_n-y_n)^2=\frac{1}{N}\sum_{n=1}^{N} (x_n*w-y_n)^2cost=N1n=1∑N(y^n−yn)2=N1n=1∑N(xn∗w−yn)2
则梯度方向
∂ c o s t ∂ w = 2 N ∑ n = 1 N x n ( x n ∗ w − y n ) \frac{\partial cost}{\partial w}=\frac{2}{N}\sum_{n=1}^{N} x_n(x_n *w -y_n)∂w∂cost=N2n=1∑Nxn(xn∗w−yn)
更新权重w ww
w = w − 0.01 ∗ ∂ c o s t ∂ w w = w-0.01*\frac{\partial cost}{\partial w}w=w−0.01∗∂w∂cost
其中,0.01是学习率,其不宜取得过大
import numpy as np
from matplotlib import pyplot as plt
xdata = [1, 2, 3]
ydata = [2, 4, 6]
w = 1.0 # stating weight
costlist = []
def forward(x):
return x * w
def cost(xs, ys):
cost = 0
for x, y in zip(xs, ys):
ypred = forward(x)
cost += (ypred - y) **2
return cost / len(xs)
def gradient(xs, ys):
grad = 0
for x, y in zip(xs, ys):
grad += 2 * x * (x * w -y)
return grad / len(xs)
print('Predict(before training', 4, forward(4)) # starting value
for epoch in range(100):
cost_val = cost(xdata, ydata)
costlist.append(cost_val)
grad_val = gradient(xdata, ydata)
w -= 0.01 * grad_val # study rate = 0.01
print('Epoch:', epoch, 'w=', w, 'loss=', cost_val)
print('Predict(after training)', 4, forward(4))
plt.plot(range(100), costlist)
plt.xlabel('epoch')
plt.ylabel('cost')
plt.title('Gradient Descent')
plt.show()

可见收敛效果较好。最后一步输出的权重以及,预测值如下
Epoch: 99 w= 1.9999444396553017 loss= 1.752432687141379e-08
Predict(after training) 4 7.999777758621207
四、随机梯度下降法(Stochastic Gradient Descent)
正如前所言,DG算法可能陷入局部,一旦碰到拐点等情况就没有办法求到全局最优,于是引入随机梯度下降法
优点:有可能避免陷入局部最优
缺点:计算量比DG更大
import numpy as np
from matplotlib import pyplot as plt
xdata = [1, 2, 3]
ydata = [2, 4, 6]
w = 1.0 # stating weight
costlist = []
def forward(x):
return x * w
def loss(x,y):
ypred = forward(x)
return (ypred - y) ** 2
def gradient(xs, ys):
return 2 * x *(x*w -y)
print('Predict(before training', 4, forward(4)) # starting value
for epoch in range(100):
for x,y in zip(xdata, ydata):
grad = gradient(x,y)
w = w - 0.01*grad
print('\t grad :', x, y, grad)
l = loss(x,y)
print('progress:', epoch, 'w=', w, 'loss=', l)
costlist.append(l)
print('Predict(after training)', 4, forward(4))
plt.plot(range(100), costlist)
plt.xlabel('epoch')
plt.ylabel('cost')
plt.title('Stochastic Gradient Descent')
plt.show()

progress: 99 w= 1.9999999999999236 loss= 5.250973729513143e-26
Predict(after training) 4 7.9999999999996945
可以看到同样的迭代步数,SDG算法最后产生的误差的数量级比DG算法更小
我们比较两种算法的误差图像:
但SDG算法存在计算量相对大的缺点,所以在实际应用当中可以部分数据用DG,部分数据用SDG。
五、前馈神经网络(FNN)
以上就是一个简单的前馈神经网络的例子,它的第一次“学习”过程如下:
这里由于我们推导出了误差(MSE)关于权重w ww的解析式 ∂ c o s t ∂ w = 2 N ∑ n = 1 N x n ( x n ∗ w − y n ) \frac{\partial cost}{\partial w}=\frac{2}{N}\sum_{n=1}^{N} x_n(x_n *w -y_n)∂w∂cost=N2n=1∑Nxn(xn∗w−yn)所以带入相关数据和即可得到梯度值,从而更新w ww。然而实际情况可能更为复杂,不一定能直接求出解析式,仔细观察我们知道:
- 我们不一定非得得到解析式,只需要得到每一次误差 l o s s lossloss “反馈” 给权重w ww的值,用于更新w ww
这就是反馈神经网络(BPNN)的基本思想,具体见下一篇文章。