目录
随着最近孤勇者成为小朋友们的接头暗号之后,于是产生了利用单片机去播放孤勇者的想法,接下来我们来看看具体的实现以及效果展示吧!
硬件部分
蜂鸣器介绍
首先我们使用的是51单片机的蜂鸣器来实现的,所以先来介绍一下蜂鸣器吧,如下图所示!
- 蜂鸣器是一种将电信号转换为声音信号的器件,常用来产生设备的按键音、报警音等提示信号
- 蜂鸣器按驱动方式可分为有源蜂鸣器和无源蜂鸣器
- 有源蜂鸣器:内部自带振荡源,将正负极接上直流电压即可持续发声,频率固定
- 无源蜂鸣器:内部不带振荡源,需要控制器提供振荡脉冲才可发声,调整提供振荡脉冲的频率,可发出不同频率的声音

之前在STM32上的那个蜂鸣器是有源蜂鸣器,频率固定,就只能发声,而在我们的51单片机上的这个蜂鸣器是属于无源蜂鸣器,所以需要我们来调整频率,从而来实现发出不同频率的声音。
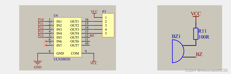
驱动电路
之前的32是使用三极管进行驱动的,起到放大信号的作用(不清楚的可以去32的笔记看看)。而51单片机使用的是集成电路进行驱动的(ULN2003),接下来我们来简单介绍一下吧!
ULN2003


确实可以简单理解为一个放大电路,因为内部有一个非门,导致给1就有驱动能力(输出0,蜂鸣器才导通,所以才会响),但给0却无驱动能力(高阻态)。
乐理部分
接下来就到了单片机最难的部分了,乐理部分,这部分我不是特别清楚,如有错误还望指出。

首先,每8个一组(C~B),也就是哆唻咪发嗦啦西,分为4组,每一组比上一组高8度。黑键与白键相差半个音调,白色与白色相差一个音调。简谱对应相应的音调也在图中有对应关系,就不一一举出了。但是要介绍一下升音符号(#)以及降音符号(b),比如“#1”就是中央C升高半音,就是右上角的黑键。
音符
音符是用来记录不同长短的音的进行符号。全音符、二分音符、四分音符、八分音符、十六分音符是最常见的音符,具体的内容大家可以点击超链接去康康。其中四分音符一般是一个时间基准(500毫秒),后面加一个横线就是二分音符,下面加一个横线就是八分音符,以此类推。

音符与频率对照

计算周期以及重装载值
周期:12/11.0592/B2*1000000(因为我是11.0592HZ的晶振,所以是这样)
重装载值:65536-D2(65536-周期一半)
如下图所示:

代码部分
接下来就是按照我们计算之后的重装载值来进行编码了,在此过程中,还需要我们去了解音乐的简谱,在此我就给出一份简谱,感兴趣的同学可以自己去找相应的简谱来编写代码。

// Buzzer.c
#include <REGX52.H>
#include <INTRINS.H>
//蜂鸣器端口:
sbit Buzzer=P1^5;
/**
* @brief 蜂鸣器私有延时函数,延时500us
* @param 无
* @retval 无
*/
void Buzzer_Delay500us() //@11.0592MHz
{
unsigned char i;
_nop_();
i = 227;
while (--i);
}
/**
* @brief 蜂鸣器发声
* @param ms 发声的时长,范围:0~32767
* @retval 无
*/
void Buzzer_Time(unsigned int ms)
{
unsigned int i;
for(i=0;i<ms*2;i++)
{
Buzzer=!Buzzer;
Buzzer_Delay500us();
}
}// main.c
#include <REGX52.H>
#include "Delay.h"
#include "Time0.h"
#include "Buzzer.h"
//蜂鸣器端口:
sbit Buzzer=P1^5;
#define SPEED 460
//音符与索引对应表,P:休止符,L:低音,M:中音,H:高音,下划线:升半音符号#
#define P 0
#define L1 1
#define L1_ 2
#define L2 3
#define L2_ 4
#define L3 5
#define L4 6
#define L4_ 7
#define L5 8
#define L5_ 9
#define L6 10
#define L6_ 11
#define L7 12
#define M1 13
#define M1_ 14
#define M2 15
#define M2_ 16
#define M3 17
#define M4 18
#define M4_ 19
#define M5 20
#define M5_ 21
#define M6 22
#define M6_ 23
#define M7 24
#define H1 25
#define H1_ 26
#define H2 27
#define H2_ 28
#define H3 29
#define H4 30
#define H4_ 31
#define H5 32
#define H5_ 33
#define H6 34
#define H6_ 35
#define H7 36
unsigned int FreqTable[] = {0,
64303 ,63577 ,63691 ,63792 ,63892 ,63981 ,64070 ,64152 ,64229 ,64303 ,64372 ,64437 ,
64499 ,64557 ,64612 ,64664 ,64713 ,64759 ,64803 ,64844 ,64883 ,64919 ,64954 ,64987 ,
65018 ,65047 ,65074 ,65100 ,65125 ,65148 ,65169 ,65190 ,65209 ,65228 ,65245 ,65261
};
// 第一个H2意思是频率;第二个4,代表一个4分音符;code是把代码放到Flash里面。
unsigned char code Music[]={
H2,4,
M7,4,
H1,4,
M6,4,
H2,4,
M7,4,
H1,4,
M6,4,
// // 注释部分是高潮的前面部分
// M3,4+4+4+4,
// P,4+4,
// P,2,
// M1,2,
// M2,2,
// M1,2,
// M3,4+4+4+4,
// P,4+2,
// M1,2,
// M2,2,
// M1,2,
// M2,2,
// M3,2,
// //
// L6,4+2,
// M1,2,
// L6,4+2,
// M1,2,
//
// L6,4+2,
// M1,2,
// M2,4,
// M1,4,
//
// L7,4+4+4+4,
// P,4+4+4+4,
//
// //
// M3,4+4+4+4,
// P,4+4,
// P,2,
// M1,2,
// M2,2,
// M1,2,
// M3,4+4+4+4,
// P,4+2,
// M1,2,
// M2,2,
// M1,2,
// M2,2,
// M3,2,
// //
// L6,4+2,
// M1,2,
// L6,4+2,
// M1,2,
//
// L6,4+2,
// M1,2,
// M3,4,
// M1,2,
// M2,2,
//
// L7,4+4+4+4,
// P,4+4+4+4,
//
// H6,2,
// M1,2,
// M6,4+2+2+2,
// M5, 2,
//
// M6,4+2,
// M5,2,
// M6,2,
// M5,2,
// M6,2,
//
// M5,2+2,
// M3,2+2+4+4,
// P,4+4+4,
// H6,2,
// M1,2,
//
// M6,4+2+2,
// M5,2,
// M6,2,
// M5,2,
// M7,4+2+2,
// M6,2,
// M7,2+2,
// M6,4,
// M3,2+2+4,
//
// P,4+4+2,
// M3,2,
// M5,2,
// M3,2,
//
// M2,4+2,
// M3,2,
// M2,4+2,
// M3,2,
// M2,4+2,
// M3,2,
// M5,2,
// M3,2,
// M5,2,
// M3,2,
//
// M2,4+2,
// M3,2,
// M2,4+2,
// M3,2,
//
// M2,4+4+4,
// M1,2,
// M2,2,
// //
// M3,4,
// M6,4,
// M1,4,
// M3,2,
// M2,4+2,
// M3,2,
// M2,4,
// M1,4,
// M6,4+4+4+4,
// 高潮部分
P,4+4+4,
M6,2,
M7,2,
//
M1,2,
M2,2,
M7,2,
M1,2+4+2,
M7,2,
M1,2,
M2,2,
M7,2,
M1,2+4+2,
M2,2,
M3,2,
M2,2,
M3,2,
M2,2,
M3,4+2,
M2,2,
M3,4,
M5,4,
M3,4,
M6,2,
M7,2,
//
M1,2,
M2,2,
M7,2,
M1,2+4+2,
M7,2,
M1,2,
M2,2,
M7,2,
M1,2+4+2,
M2,2,
M3,2,
M2,2,
M3,2,
M2,2,
M3,4+2,
M2,2,
M3,4,
M5,4,
M3,4,
M5,4,
//
M3,2+4,
M5,2,
M3,2+4,
M5,2,
M3,2,
M5,2,
M6,2,
M3,2,
M5,4,
M5,4,
M3,2+4,
M5,2,
M3,2+4,
M5,2,
//
M3,2,
M5,2,
M6,2,
M3,2,
M5,4,
M5,2+2,
//
M3,4,
M2,4,
M2,4,
M1,2,
M3,2,
M3,4,
M2,4,
M2,4,
M1,2,
M1,2,
L6,4+4+4+4,
P,4+4+4,
M5,2+2,
//
M3,4,
M2,4,
M2,4,
M1,2,
M3,2,
M3,4,
M2,4,
M2,4,
M1,2,
M1,2,
L6,4+4+4+4,
P,4+4+4+4,
0xFF
};
unsigned char FreqSelect,MusicSelect;
void main(){
// 初始化定时器
Timer0Init();
while(1){
// 判断是否是休止符
if(Music[MusicSelect] != 0xFF){
//发声
FreqSelect = Music[MusicSelect];
MusicSelect++;
//持续时长
Delay(SPEED/4*Music[MusicSelect]);
MusicSelect++;
TR0 = 0;
Delay(5);
TR0 = 1;
}else{
TR0 = 0;
while(1);
}
}
}
void Timer0_Routine() interrupt 1
{
if(FreqTable[FreqSelect]){
TL0 = FreqTable[FreqSelect] % 256; //设置定时初始值
TH0 = FreqTable[FreqSelect] / 256;
Buzzer =! Buzzer; // 响
}
}运行结果
蜂鸣器《孤勇者》
好了,对于蜂鸣器的知识就介绍到这了,如有错误还望及时指出。