前言:
常常一些核心技术等我碰到的时候才发现自己忘得差不多了,甘心安于现状,等自己跟别人有了差距之后才想起来要学习,我太难了。今天给大家整理分享一下这份文档资料,涵盖26个核心技术点,还有几个不是这么核心的,大家可以根据自身情况学习,如果你需要的话,文末有文档领取方式。

包含内容:
26个知识点
- Java基础,集合,并发,多线程,JVM,设计模式
- Java算法,数据结构
- Spring,MyBatis,MVC,netty,tomcat
- 架构设计,Redis缓存,Zookeeper,kafka,RabbitMQ,负载均衡
- SpringBoot,SpringCloud,Dubbo,Docker
适用人群:
个人认为适用于任何阶段的开发朋友
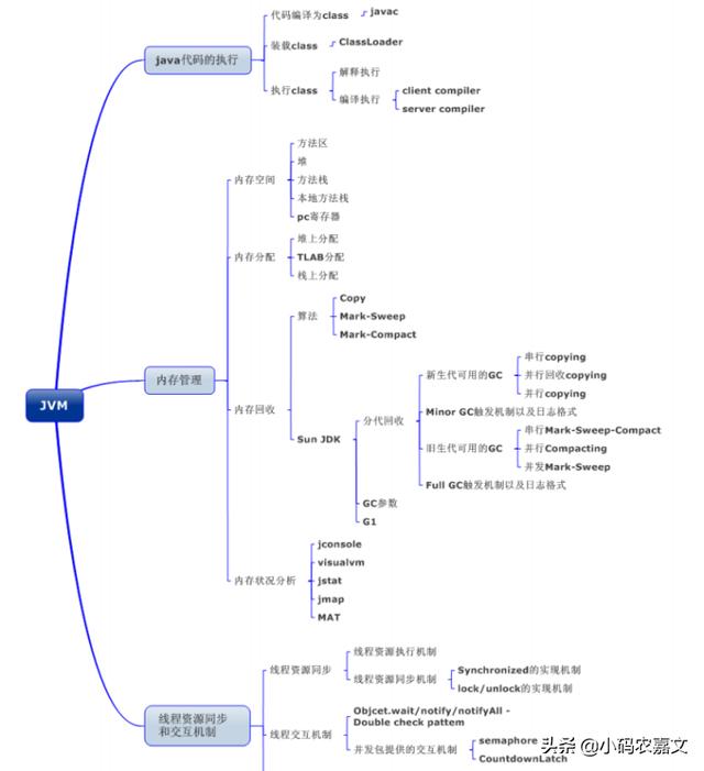
一.JVM(敲黑板面试重点)
JVM 是可运行 Java 代码的假想计算机 ,包括一套字节码指令集、一组寄存器、一个栈、 一个垃圾回收,堆 和 一个存储方法域。JVM 是运行在操作系统之上的,它与硬件没有直接 的交互。


二.JAVA 集合

三.Java多线程并发


四.JAVA 基础 (敲黑板,基础是重点)
- JAVA 异常分类及处理
- JAVA反射
- Java注解
- Java内部类
- Java泛型
- Java序列化
- Java复制
现在很多的面试对Java基础还是很重视的,我们工作久了会发现突然间感觉自己的java基础知识忘记的很厉害,或者说知识掌握的不牢吧。对一些核心的Java基础知识点也不是很了解,还是需要多加的巩固学习。打好基础


五.微服务
在介绍微服务时,首先得先理解什么是微服务,顾名思义,微服务得从两个方面去理解,什么是"微"、什么是"服务",
微,狭义来讲就是体积小、著名的"2 pizza 团队"很好的诠释了这一解释(2 pizza 团队最早是亚马逊 CEO Bezos提出来的,意思是说单个服务的设计,所有参与人从设计、开发、测试、运维所有人加起来 只需要2个披萨就够了 )。 而所谓服务,一定要区别于系统,服务一个或者一组相对较小且独立的功能单元,是用户可以感知最小功能集。

- 服务注册发现
- API 网关
- 配置中心
- 事件调度(kafka)
- 服务跟踪(starter-sleuth)
- 服务熔断(Hystrix)
- API 管理

六.Netty 与 RPC



七.JAVA 算法
算法也是比较重要的一个知识点,一般面试中或多或少的都会涉及到算法题,所以算法也是需要重点了解的一个点。
- 二分查找
- 冒泡排序算法
- 插入排序算法
- 快速排序算法
- 希尔排序算法
- 归并排序算法
- 通排序算法
- 基数排序算法
- 剪枝算法
- 回溯算法
- 最短路径算法
- 最大子数组算法
- 最长公共子序算法
- 最小生成树算法


读者福利;
由于篇幅的限制以及文档资料过多,所以小编挑选了几个核心内容,展示给大家,如有需要完整的文章资料的朋友,可以关注+私信(资料)即可领取
