Kylin整个build过程分为两大步。
第一步为用户触发build事件,Kylin生成相关job并持久化到Hbase和缓存(内存)中;
第二步为调度引擎从缓存或者Hbase中轮训获取第一步放入的Job进行异步执行。
本文主要是对第一步的代码进行分析,方便大家学习找到入口的地方,第二步也会在后续更新。
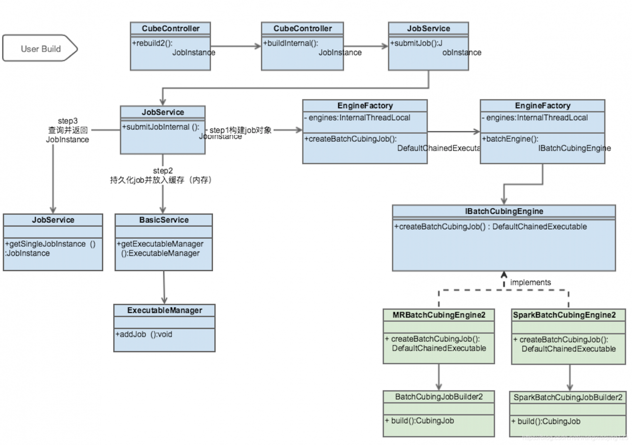
Build第一步调用方法类图(核心步骤)

调用源码分析
- 页面: 点击build
- server-base: 进入org.apache.kylin.rest.controller.rebuild方法


- 检查本次提交是否合法

- 校验是否有权限 进入JobService.submitJob方法

- 有权限 进入JobService.submitJobInternal方法

- 根据Cube配置获得执行引擎 执行引擎是新建cube时在页面”Advanced Setting“步骤中填写的,默认是MR.Kylin目前有两种构造引擎(MR/Spark)。

- 构造Job 调用对应引擎类的build方法构造Job

- Build方法分析 下面具体分析MR 引擎的build方法,Spark引擎类似:

- 持久化Job
接下来继续看JobService.submitJobInternal方法,会对刚刚构建的对象进行持久化和放入缓存:

executableDao.addJobOutput(executableOutputPO)方法
executableDao.addJob(parse(executable));方法
- 返回结果
接下来继续看JobService.submitJobInternal方法,会查询出刚刚持久化的JobInstance并返回给controller,则本次提交结束。真正的运行由调度引擎进行job调度执行。后续更新调度引擎部分源码。
版权声明:本文为wangxiaojing123原创文章,遵循CC 4.0 BY-SA版权协议,转载请附上原文出处链接和本声明。