文章目录
引言
Redis主从复制是指:将一台 Redis 服务器的数据复制到其它的 Redis 服务器,前者所在的 Redis 服务器也被称为 “主节点”(Master / Leader),后者则被称为 “从节点”(Slave / Follower)。数据从主节点复制到从节点,主节点的主要任务是实现写如数据的任务(也有读数据的权限),而从节点则只负责读取数据。在 Redis 的默认配置中,每个启动的 Redis 服务都是主节点
一、Redis高可用
在web服务器中,高可用是指服务器可以正常访问的时间,衡量的标准是在多长时间内可以提供正常服务(99.9%、99.99%、99.999%等等)。
但是在Redis语境中,高可用的含义似乎要宽泛一些,除了保证提供正常服务(如主从分离、快速容灾技术),还需要考虑数据容量的扩展、数据安全不会丢失等。
1、在Redis中,实现高可用的技术主要包括持久化、主从复制、哨兵和 Cluster集群
下面分别说明它们的作用,以及解决了什么样的问题。
持久化:持久化是最简单的高可用方法(有时甚至不被归为高可用的手段),主要作用是数据备份,即将数据存储在硬盘,保证数据不会因进程退出而手失。
主从复制:主从复制是高可用Redis的基础,哨兵和集群都是在主从复制基础上实现高可用的。主从复制主要实现了数据的多机备份,以及对于读操作的负载均衡和简单的故障恢复。缺陷;故障恢复无法自动化:可操作无法负裁均衡:存储能力受到单机的限制。
哨兵:在主从复制的基础上,哨兵实现了自动化的故障恢复。缺陷:写操作无法负载均衡:存储能力受到单机的限制。
Cluster集群:通过集群,Redis解决了写操作无法负载均衡,以及存储能力受到单机限制的问题,实现了较为完善的高可用方案。
主从复制是高可用Redis的基础,哨兵和集群都是在主从复制基础上实现高可用的。
2、Redis的简单架构

二、Redis持久化
持久化的功能:Redis是内存数据库,数据都是存储在内存中,为了避免服务器断电等原因导致Redis进程异常退出后数据的永久丢失,需要定期将Redis中的数据以某种形式(数据或命令)从内存保存到硬盘:当下次Redis重启时,利用持久化文件实现数据恢复。除此之外,为了进行灾难备份,可以将持久化文件拷贝到一个远程位置。
1、redis提供两种方式进行持久化
(1)RDB持久化:原理是将Reids在内存中的数据库记录定时保存在磁盘上
(2)AOF持久化:原理是将Reids的操作日志以追加的方式写入文件,类似于MySQL的binlog
由于AOF持久化的实用性更好,即当进程意外退出时丢失的数据更少,因此AOF是目前主流的持久化方式,不过RDB持久化仍然有其用武之地
2、RDB持久化
RBD持久化是指在指定的时间间隔内将内存中当前进程中的数据生成快照保存到硬盘(因此也称为快照持久性),用二进制压缩存储,保存的文件后缀是rdb;当Redis重新启动时,可以读取快照文件恢复数据。
(1)触发条件
RDB持久化的触发分为手动触发和自动触发两种。
- 手动触发
save命令和bgsave命令都可以生成RDB文件。
save命令会阻塞Redis服务器进程,直到RDB文件创建完毕为止,在Redis服务器阻塞期间,服务器不能处理任何命令请求。
save
而bgsave命令会创建一个子进程,由子进程来负责创建RDB文件,父进程(即Redis主进程)则继续处理请求。
bgsave
bgsave命令执行过程中,只有fork子进程时会阻塞服务器,而对于save命令,整个过程都会阻塞服务器,因此save已基本被废弃,线上环境要杜绝save的使用;后文中也将只介绍bgsave命令。此外,在自动触发RDB持久化时,Redis也会选择bgsave而不是save来进行持久化;下面介绍自动触
2)自动触发
save m n
自动触发最常见的情况是在配置文件中通过save m n,指定当m秒内发生n次变化时,会触发bgsave。
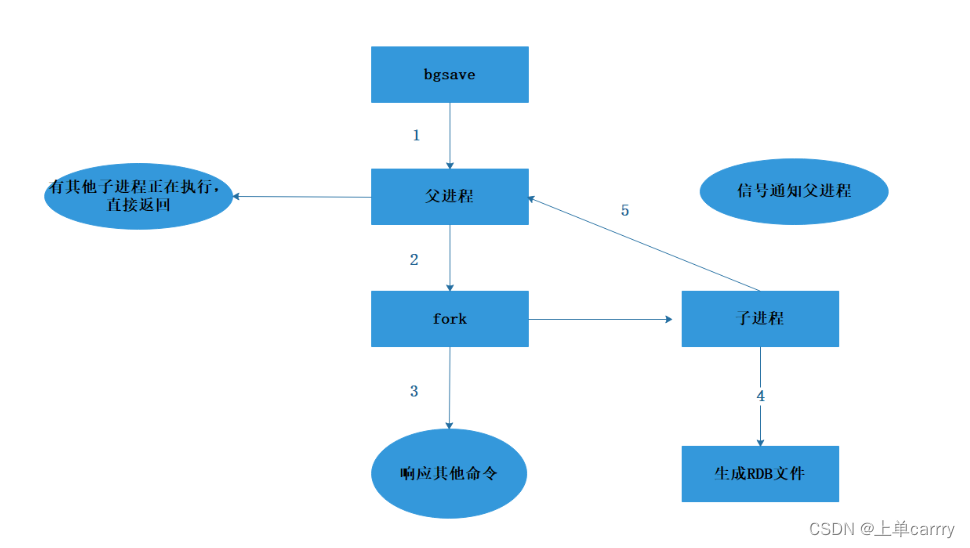
(2)bgsave命令执行流程图
图片中的5个步骤所进行的操作如下:
Redis父进程首先判断:当前是否在执行save,或bgsave/bgrewriteaof(后面会详细介绍该命令)的子进程,如果在执行则bgsave命令直接返回。bgsave/bgrewriteaof 的子进程不能同时执行,主要是基于性能方面的考虑:两个并发的子进程同时执行大量的磁盘写操作,可能引起严重的性能问题。
父进程执行fork操作创建子进程,这个过程中父进程是阻塞的,Redis不能执行来自客户端的任何命令
父进程fork后,bgsave命令返回”Background saving started”信息并不再阻塞父进程,并可以响应其他命令(主进程又能继续他的对外提供服务,二者互不影响。)
子进程创建RDB文件,根据父进程内存快照生成临时快照文件,完成后对原有文件进行原子替换
子进程发送信号给父进程表示完成,父进程更新统计信息
3、AOF持久化
(1)开启AOF
Redis服务器默认开启RDB,关闭AOF;要开启AOF,需要在配置文件中配置:
appendonly yes
(2)执行流程
由于需要记录Redis的每条写命令,因此AOF不需要触发,下面介绍AOF的执行流程。
AOF的执行流程包括:
命令追加(append):将Redis的写命令追加到缓冲区aof_buf;
文件写入(write)和文件同步(sync):根据不同的同步策略将aof_buf中的内容同步到硬盘;
文件重写(rewrite):定期重写AOF文件,达到压缩的目的。
- 命令追加(append)
Redis先将写命令追加到缓冲区,而不是直接写入文件,主要是为了避免每次有写命令都直接写入硬盘,导致硬盘IO成为Redis负载的瓶颈。
命令追加的格式是Redis命令请求的协议格式,它是一种纯文本格式,具有兼容性好、可读性强、容易处理、操作简单避免二次开销等优点;具体格式略。在AOF文件中,除了用于指定数据库的select命令(如select 0 为选中0号数据库)是由Redis添加的,其他都是客户端发送来的写命令。
- 文件写入(write)和文件同步(sync)
Redis提供了多种AOF缓存区的同步文件策略,策略涉及到操作系统的write函数和fsync函数,说明如下:
为了提高文件写入效率,在现代操作系统中,当用户调用write函数将数据写入文件时,操作系统通常会将数据暂存到一个内存缓冲区里,当缓冲区被填满或超过了指定时限后,才真正将缓冲区的数据写入到硬盘里。这样的操作虽然提高了效率,但也带来了安全问题:如果计算机停机,内存缓冲区中的数据会丢失;因此系统同时提供了fsync、fdatasync等同步函数,可以强制操作系统立刻将缓冲区中的数据写入到硬盘里,从而确保数据的安全性。
AOF缓存区的同步文件策略由参数appendfsync控制,各个值的含义如下:
always:命令写入aof_buf后立即调用系统fsync操作同步到AOF文件,fsync完成后线程返回。这种情况下,每次有写命令都要同步到AOF文件,硬盘IO成为性能瓶颈,Redis只能支持大约几百TPS写入,严重降低了Redis的性能;即便是使用固态硬盘(SSD),每秒大约也只能处理几万个命令,而且会大大降低SSD的寿命。
no:命令写入aof_buf后调用系统write操作,不对AOF文件做fsync同步;同步由操作系统负责,通常同步周期为30秒。这种情况下,文件同步的时间不可控,且缓冲区中堆积的数据会很多,数据安全性无法保证。
everysec:命令写入aof_buf后调用系统write操作,write完成后线程返回;fsync同步文件操作由专门的线程每秒调用一次。everysec是前述两种策略的折中,是性能和数据安全性的平衡,因此是Redis的默认配置,也是我们推荐的配置。
- 文件重写(rewrite)
随着时间流逝,Redis服务器执行的写命令越来越多,AOF文件也会越来越大;过大的AOF文件不仅会影响服务器的正常运行,也会导致数据恢复需要的时间过长。
文件重写是指定期重写AOF文件,减小AOF文件的体积。需要注意的是,AOF重写是把Redis进程内的数据转化为写命令,同步到新的AOF文件;不会对旧的AOF文件进行任何读取、写入操作!
关于文件重写需要注意的另一点是:对于AOF持久化来说,文件重写虽然是强烈推荐的,但并不是必须的;即使没有文件重写,数据也可以被持久化并在Redis启动的时候导入;因此在一些实现中,会关闭自动的文件重写,然后通过定时任务在每天的某一时刻定时执行。
文件重写之所以能够压缩AOF文件,原因在于:
过期的数据不再写入文件
无效的命令不再写入文件:如有些数据被重复设值(set mykey v1, set mykey v2)、有些数据被删除了(sadd myset v1, del myset)等等
多条命令可以合并为一个:如sadd myset v1, sadd myset v2, sadd myset v3可以合并为sadd myset v1 v2 v3。不过为了防止单条命令过大造成客户端缓冲区溢出,对于list、set、hash、zset类型的key,并不一定只使用一条命令;而是以某个常量为界将命令拆分为多条。这个常量在redis.h/REDIS_AOF_REWRITE_ITEMS_PER_CMD中定义,不可更改,3.0版本中值是64。
(3)AOF持久化流程图
关于文件重写的流程,有两点需要特别注意:
(1)重写由父进程fork子进程进行;
(2)重写期间Redis执行的写命令,需要追加到新的AOF文件中,为此Redis引入了aof_rewrite_buf缓存。
对照上图,文件重写的流程如下:
Redis父进程首先判断当前是否存在正在执行 bgsave/bgrewriteaof的子进程,如果存在则bgrewriteaof命令直接返回,如果存在bgsave命令则等bgsave执行完成后再执行。
父进程执行fork操作创建子进程,这个过程中父进程是阻塞的。
3.1) 父进程fork后,bgrewriteaof命令返回”Background append only file rewrite started”信息并不再阻塞父进程,并可以响应其他命令。Redis的所有写命令依然写入AOF缓冲区,并根据appendfsync策略同步到硬盘,保证原有AOF机制的正确。
3.2) 由于fork操作使用写时复制技术,子进程只能共享fork操作时的内存数据。由于父进程依然在响应命令,因此Redis使用AOF重写缓冲区(图中的aof_rewrite_buf)保存这部分数据,防止新AOF文件生成期间丢失这部分数据。也就是说,bgrewriteaof执行期间,Redis的写命令同时追加到aof_buf和aof_rewirte_buf两个缓冲区。
- 子进程根据内存快照,按照命令合并规则写入到新的AOF文件。
5.1) 子进程写完新的AOF文件后,向父进程发信号,父进程更新统计信息,具体可以通过info persistence查看。
5.2) 父进程把AOF重写缓冲区的数据写入到新的AOF文件,这样就保证了新AOF文件所保存的数据库状态和服务器当前状态一致。
5.3) 使用新的AOF文件替换老文件,完成AOF重写。
二、部署Redis主从复制
主机 系统 IP地址 安装包
Master节点 CentOS 7 192.168.154.19 redis-5.0.7.tar. gz
Master节点 CentOS 7 192.168.154.20 redis-5.0.7.tar. gz
Master节点 CentOS 7 192.168.154.21 redis-5.0.7.tar. gz
2、三台主机都需要部署Redis、关闭防火墙、关闭增强功能
#三台主机都关闭防火墙和SELINUX
systemctl stop firewalld
systemctl disable firewalld
setenforce 0
3、修改Master节点配置文件
(1)#修改master主配置文件
vim /etc/redis/6379.conf
bind 0.0.0.0 #70行,注释掉bind项,或修改为0.0.0.0,默认监听所有网卡
daemonize yes #137行,开启守护进程
logfile /var/log/redis_6379.log #172行,指定日志文件目录
dir /var/lib/redis/6379 #264行,指定工作目录
appendonly yes #700行,开启AOF持久化功能
(2)#重启redis
/etc/init.d/redis_6379 restart



4.修改Slave1节点配置文件
(1)#修改slave1节点配置文件
vim /etc/redis/6379.conf
bind 0.0.0.0 #70行,修改监听地址为0.0.0.0
daemonize yes #137行,开启守护进程
logfile /var/log/redis_6379.log #172行,指定日志文件目录
dir /var/lib/redis/6379 #264行,指定工作目录
replicaof 192.168.154.19 6379 #287行,取消注释并指定要同步的Master节点IP和端口
appendonly yes #700行,开启AOF持久化功能
(2)#重启slave1节点和slave2节点redis服务
/etc/init.d/redis_6379 restart



重启slave1服务
5.修改Slave2节点配置文件
(1)#修改slave2节点配置文件,slave1和slave2修改步骤相同
vim /etc/redis/6379.conf
bind 0.0.0.0 #70行,修改监听地址为0.0.0.0
daemonize yes #137行,开启守护进程
logfile /var/log/redis_6379.log #172行,指定日志文件目录
dir /var/lib/redis/6379 #264行,指定工作目录
replicaof 192.168.154.19 6379 #287行,取消注释并指定要同步的Master节点IP和端口
appendonly yes #700行,开启AOF持久化功能
(2)#重启slave2节点redis服务
/etc/init.d/redis_6379 restart



重启slave2服务
6、验证主从效果
#在Master节点上看日志:
tail -f /var/log/redis_6379.log
#在Master节点上验证从节点:
redis-cli
127.0.0.1:6379> info replication
#创建数据验证
##在master创建数据
set name yxp
##在从节点上查看
get name
在Master节点上看日志
在Master节点上验证从节点
创建数据验证


总结
主从复制适用于数据的多机备份,以及对于读操作的负载均衡和简单的故障恢复。
哨兵模式基于主从复制,部署哨兵模式必须先部署主从复制,其在主从复制基础上提供了自动化的故障恢复。但是其写操作无法负载均衡,存储能力受到单机的限制。
Redis集群提供了分布式存储方案解决了写操作无法负载均衡,以及存储能力受到单机限制的问题,实现了较为完善的高可用方案,其集群最低需要6个节点,三主三从,实现Redis高可用