基于springboot小而学在线考试系统
摘 要
信息化社会内需要与之针对性的信息获取途径,但是途径的扩展基本上为人们所努力的方向,由于站在的角度存在偏差,人们经常能够获得不同类型信息,这也是技术最为难以攻克的课题。针对在线考试等问题,对如何通过计算机在线考试进行研究分析,然后开发设计出在线考试系统已解决问题。
在线考试系统主要功能模块包括登录、管理员:首页、公共管理(轮播图、公告栏)用户管理(管理员、教师、学生)系统内容(课程资讯、资讯分类、在线测试)系统模块(图书分类、图书信息、课程管理、课程成绩)账号维护,采取面对对象的开发模式进行软件的开发和硬体的架设,能很好的满足实际使用的需求,完善了对应的软体架设以及程序编码的工作,采取MySQL作为后台数据的主要存储单元,采用java技术、Ajax技术进行业务系统的编码及其开发,实现了本系统的全部功能。本次报告,首先分析了研究的背景、作用、意义,为研究工作的合理性打下了基础。针对在线考试系统的各项需求以及技术问题进行分析,证明了系统的必要性和技术可行性,然后对设计系统需要使用的技术软件以及设计思想做了基本的介绍,最后来实现在线考试系统和部署运行使用它。
关键词:考试;java技术;MySQL数据库
Small and learning online examination system based on springboot
Abstract
In the information society, there is a need for targeted information access, but the expansion of access is basically the direction of people's efforts. Due to the deviation of the perspective, people can often obtain different types of information, which is also the most difficult subject for technology to overcome. Aiming at the problems of online examination, this paper studies and analyzes how to pass the computer online examination, and then develops and designs the online examination system to solve the problems.
The main functional modules of the online examination system include login, administrator: home page, public management (rotation chart, bulletin board), user management (administrator, teacher and student), system content (course information, information classification, online test) system module (book classification, book information, course management, course score) and account maintenance, Adopting the object-oriented development mode for software development and hardware erection can well meet the needs of actual use, improve the corresponding software erection and program coding, take MySQL as the main storage unit of background data, and use Java technology and Ajax technology for business system coding and development, so as to realize all the functions of the system. This report first analyzes the background, function and significance of the research, which lays a foundation for the rationality of the research work. This paper analyzes the various requirements and technical problems of the online examination system, proves the necessity and technical feasibility of the system, then makes a basic introduction to the technical software and design idea needed to design the system, and finally realizes the online examination system and deploys it.
Key words:examination; Java technology; Mysql database
目 录
致谢 36
第1章 绪 论
1.1课题背景与意义
在20世纪末期,国家提出了教育要面向四个现代化,同时也提出了要大力发展教育手段和教育方式的信息化建设。在这样的背景和需求下,基于当今的互联网技术和计算机信息技术的在线考试系统就应运而生了。人们急切地需要再在线考试中利用现代网络技术达到教师工作量减少并且提高学校及其他工作人员工作效率的目的。同时,与传统的考试形式相比,考试的质量也更能得以保证,从而使得考试变得更为客观公正。
在线考试系统的实现让考试不再局限于只能在教室中进行,它利用网络的优势,使得考试不再像以前那么复杂,考生也不再需要定时定点而是随时随地就能参与考试。在线考试系统具有传统的考试模式无法媲美的准确、科学、公平、方便等优点,于是对在线考试系统的研究和建设也就在这样的环境中逐渐发展了起来。
1.2 开发现状
在越来越重视知识的当今社会,各个国家都加大了在新一代培育上的投入,都希望在以后的社会发展中走在互联网的前列,从而在信息的飞速发展中占据一个有力的地位,正是这个原因,各地政府依托于互联网来实行教育教学,并把此作为其民族发展的动力之源。
在外国,澳大利亚在早期就开始投资建设“澳大利亚教育网”,这个网络不但包含了澳大利亚全部的高校,还要联通本国境内的每一所中小学。另外美国政府提出要到二十一世纪初,让本国家所有学校和图书馆都搭载上互联网的快车,让国内不论是哪个阶段的学生都可以享受到“21世纪教师”的网络服务,因此提出了“教育技术规划(Educational Technology Initiative)”。到了1995年末,国外一些教育机构开始开发自己的网上教育平台,最早的有美国的NTU、英国的OPEN COLLEGE等这些都是那个时候实施互联网教育的典范。随着教育搭载上互联网的高速公路,在线考试作为远程教育不可分割的一项,随着互联网的大潮也如雨后春笋般迅速发展起来,人们的选课和考试都在互联网上进行,特别是互联网业务的普及、低成本的在线考试从技术和经济条件上已经日趋成熟。
在国内,从大多数来看,很大一部分的教育教学还普遍停留在传统的考试方式上,但是传统的考试每次都需要人为的出卷、组织考试、批改试卷并且做出许多试卷分析和成绩评估,作为老师,一次考试的实施给他们带来了许多的麻烦,并且随着教育现代化,考试类型的增加和考试要求的更加严格,教师的工作也会变得越来越繁重。而现在人们普遍认为的网络教育也是停留在网上报名和成绩查询,没有形成相应的规模,而国外网上提交作业和考试已经变得非常普及,所以传统考试方式终究要被替代,网上考试方式正在以燎原之势飞速发展。
1.3研究方法
首先,通过引擎搜索或者查阅相关文献资料,了解了本系统开发的背景以及设计系统的意义所在,收集用户需求信息。其次,在开发工具上,最终确定选用springboot平台来设计开发本系统,MySQL作为设计数据库的工具。即利用java语言实现用户界面,并同数据库连接起来实现完整的通信功能。之后,设计出系统大致的功能模块。主要从方便系统用户和系统管理员的角度进行分析,明确该系统应该具有的功能。最终是测试系统,通过用例测试发现存在的问题并找到解决的方案。利用现有的开发平台,结合自己所学的知识,在老师的指导帮助下来完成该设计,确保系统的可用性、实用性。
2.1开发技术
本系统前端框架采用了比较流行的渐进式JavaScript框架Vue.js。使用Vue-Router和Vuex实现动态路由和全局状态管理,Ajax实现前后端通信,Element UI组件库使页面快速成型。后端部分:采用springboot作为开发框架,同时集成MyBatis、Redis等相关技术。
2.2 MVVM模式
MVVM是Model-View-ViewModel的简写。它本质上就是MVC 的改进版。MVVM 就是将其中的View 的状态和行为抽象化,让我们将视图 UI 和业务逻辑分开。当然这些事 ViewModel 已经帮我们做了,它可以取出 Model 的数据同时帮忙处理 View 中由于需要展示内容而涉及的业务逻辑。微软的WPF带来了新的技术体验,如Silverlight、音频、视频、3D、动画……,这导致了软件UI层更加细节化、可定制化。同时,在技术层面,WPF也带来了 诸如Binding、Dependency Property、Routed Events、Command、DataTemplate、ControlTemplate等新特性。MVVM(Model-View-ViewModel)框架的由来便是MVP(Model-View-Presenter)模式与WPF结合的应用方式时发展演变过来的一种新型架构框架。它立足于原有MVP框架并且把WPF的新特性糅合进去,以应对客户日益复杂的需求变化。
2.3 MySQL数据库
科技的进步,给日常带来许多便利:教室的投影器用到了虚拟成像技术,数码相机用到了光电检测技术,比如超市货物进出库的记录需要一个信息仓库。这个信息仓库就是数据库,而这次的在线考试系统也需要这项技术的支持。
用MySQL这个软件,是因为它能接受多个使用者访问,而且里面存在Archive等。它会先把数据进行分类,然后分别保存在表里,这样的特别操作就会提高数据管理系统自身的速度,让数据库能被灵活运用。MySQL的代码是公开的,而且允许别人二次编译升级。这个特点能够降低使用者的成本,再搭配合适的软件后形成一个良好的网站系统。虽然它有缺点,但是综合各方面来说,它是使用者的主流运用的对象。
2.4 B/S结构
B/S(Browser/Server)比前身架构更为省事的架构。它借助Web server完成数据的传递交流。只需要下载浏览器作为客户端,那么工作就达到“瘦身”效果, 不需要考虑不停装软件的问题。
2.5 Springboot框架介绍
Spring框架是Java平台上的一种开源应用框架,提供具有控制反转特性的容器。尽管Spring框架自身对编程模型没有限制,但其在Java应用中的频繁使用让它备受青睐,以至于后来让它作为EJB(EnterpriseJavaBeans)模型的补充,甚至是替补。Spring框架为开发提供了一系列的解决方案,比如利用控制反转的核心特性,并通过依赖注入实现控制反转来实现管理对象生命周期容器化,利用面向切面编程进行声明式的事务管理,整合多种持久化技术管理数据访问,提供大量优秀的Web框架方便开发等等。Spring框架具有控制反转(IOC)特性,IOC旨在方便项目维护和测试,它提供了一种通过Java的反射机制对Java对象进行统一的配置和管理的方法。Spring框架利用容器管理对象的生命周期,容器可以通过扫描XML文件或类上特定Java注解来配置对象,开发者可以通过依赖查找或依赖注入来获得对象。Spring框架具有面向切面编程(AOP)框架,SpringAOP框架基于代理模式,同时运行时可配置;AOP框架主要针对模块之间的交叉关注点进行模块化。Spring框架的AOP框架仅提供基本的AOP特性,虽无法与AspectJ框架相比,但通过与AspectJ的集成,也可以满足基本需求。Spring框架下的事务管理、远程访问等功能均可以通过使用SpringAOP技术实现。Spring的事务管理框架为Java平台带来了一种抽象机制,使本地和全局事务以及嵌套事务能够与保存点一起工作,并且几乎可以在Java平台的任何环境中工作。Spring集成多种事务模板,系统可以通过事务模板、XML或Java注解进行事务配置,并且事务框架集成了消息传递和缓存等功能。Spring的数据访问框架解决了开发人员在应用程序中使用数据库时遇到的常见困难。它不仅对Java:JDBC、iBATS/MyBATIs、Hibernate、Java数据对象(JDO)、ApacheOJB和ApacheCayne等所有流行的数据访问框架中提供支持,同时还可以与Spring的事务管理一起使用,为数据访问提供了灵活的抽象。Spring框架最初是没有打算构建一个自己的WebMVC框架,其开发人员在开发过程中认为现有的StrutsWeb框架的呈现层和请求处理层之间以及请求处理层和模型之间的分离不够,于是创建了SpringMVC。
2.6 Vue.js 主要功能
Vue.js是一套构建用户界面的渐进式框架。与其他重量级框架不同的是,Vue采用自底向上增量开发的设计。Vue 的核心库只关注视图层,并且非常容易学习,非常容易与其它库或已有项目整合。另一方面,Vue 完全有能力驱动采用单文件组件和Vue生态系统支持的库开发的复杂单页应用。
Vue.js 的目标是通过尽可能简单的 API 实现响应的数据绑定和组合的视图组件。
Vue.js 自身不是一个全能框架——它只聚焦于视图层。因此它非常容易学习,非常容易与其它库或已有项目整合。另一方面,在与相关工具和支持库一起使用时,Vue.js 也能驱动复杂的单页应用。
第3章 系统分析
3.1 可行性分析
可行性分析的目的是确定一个系统是否有必要开发、确定系统是否能以最小的代价实现。其工作主要有三个方面,分别是技术、经济和社会三方面的可行性。我会从这三个方面对在线考试系统进行详细的分析。
3.1.1技术可行性
所谓的技术可行性就是在限定时间,前期拟定的功能能否被满足。在开发设计上是否会遇上解决不了的问题。做完的项目能否被很好地应用,如果存在缺点在后期的维护上是否存在很大的难度。在对这个系统评估后,认定已存在的技术能达成目标。用JSP技术来实现动态的页面,嵌入低依赖性的设计模式,灵活的数据库,配合稳定的服务器,整个系统的运行效率大大提升。由此可见,在技术层面达成目标不是非非之想。
3.1.2经济可行性
本系统设计所选择的开发工具和服务器都是免费的开源软件,又或者是适合学生使用的免费版本,并不需要支付费用,而且由作者本人单独完成,也不存在团队费用,几乎没有经济成本,具备经济可行性。
3.1.3社会可行性
社会可行性主要包括法律和用户两个方面,下面将从这两方面进行分析。
(1)法律因素
本系统是学习开发所制作的程序,并不用作商业用途,是在根据实际调研的结果结合现有的在线考试系统后得出的,而且系统制作的全部过程都是在个人的工作电脑中完成的,使用的都是开源和免费的开发环境、分析软件和数据库,不存在侵权问题。
(2)用户可行性
操作人员或者用户 只需要具备一定的windows电脑操作常识,不需要精通计算机技能。此外系统管理人员,只需要在windows常识之上再熟悉下使用Tomcat服务器的操作流程,只要掌握一定的计算机知识即可,在正式上线运营之前,仅需要对操作人员进行简单的熟悉流程培训即可。所以从用户可行性上也是可行的。
3.2功能需求分析
本系统使用的角色大概分为考生、教师和管理员。
1.考生需求
考生登陆系统主要进行两类操作:在线考试,成绩查询与个人信息管理.
(1)在线考试
系统能自动给考生选题,考题必须是随机分配的,以保证考试的公平性。考生在考试过程中页面将提供考试时间倒计时功能,使考生随时了解考试剩余时间。在考试时间到时,系统将自动地将考生考试试卷提交,将提醒考生离开考场。当考试试卷提交时,系统自动为选择题、判断题、多选等客观题评分。
(2)成绩查询与个人信息维护
考生可以登陆系统查询各科成绩,其中成绩信息包括每种题型的得分,如单选题,判断题等。别外考生还可以查询自己的做错的题目,了解自己的考试情况。
除此之外,考生登陆系统可以查看和修改个人的基本信息,如修改密码等。
2.管理员和教师需求
系统管理员登陆系统后主要进行四类操作:
(1)考题维护,考试信息维护,用户维护和个人信息维护管理员可以往题中添加考题,修改错误试题和删除无用试题,考题维护包括单选题管理(单选题添加、删除、修改)、判断题管理(判断题添加、删除、修改)、多选题管理(多选题添加、删除、修改)。
(2)考试信息的维护
考试信息的维护主要是对于考试设置信息进行维护,这些信息主要是考试总时间,试题数量,各试题分值的分布等。
(3)用户维护
系统管理员可以对用户信息(包括考生信息)进行增,删,改查操作。
(4)个人信息维护
管理员也可以对自己的基本信息的维护。
(5)课程信息维护
管理员管理、课程信息,方便后面为每门科目开设考试。
(6)试卷维护
随机生成试卷,并能按需求修改试卷中的题目数量和题目。
(7)考试成绩维护
考试结束后,考生提交试卷后,客观题由系统自动打分,然后总成绩由客观题加主观题得分。
学生用例图如下所示。

图3-1 学生用例图
管理员用例图如下所示。

图3-2 管理员用例图
教师用例图如下所示。

图3-3 教师用例图
3.3 系统需求分析
在线考试系统需要满足的需求有以下几个:
1.信息获取方便,用户可在网页上快速浏览到新的信息
2.查看在线详情,单独查看某一个在线的详细信息。
3.注册登录,在线考试系统需要吸引用户,即通过注册来提高用户的存留率。
4.历史记录,用户可以查看自己购买过的订单信息以及其他操作。
5.修改用户信息,可以修改用户密码或者用户名等一些个性化操作。
6.管理员功能,管理员可以对用户或者在线进行管理。
7.系统安全,操作简便,不过于复杂。
8.系统可以稳定运行,不存在卡顿等问题造成用户反感。
3.4 业务流程分析
3.4.1登录流程
登录模块主要满足管理员以及用户的权限登录,用户登录流程图如图3-1所示。

图3-1 登录流程图
3.4.2注册流程
未有账号的用户可进入注册界面进行注册操作,用户注册流程图如图3-2所示。

图3-2 注册流程图
3.4.3添加信息流程
用户在添加信息时,信息编号自动生成,系统会对添加的信息进行验证,验证通过则添加至数据库,添加信息成功,反之添加失败。添加信息流程如图3-3所示。

图3-3 添加信息流程图
3.4.4删除信息流程
用户可选择要删除的信息进行信息删除操作,在删除信息时系统提示是否确定删除信息,是则删除信息成功,系统数据库将信息进行删除。删除信息流程图如图3-4所示。

图3-4删除信息流程图
第4章 系统设计
本在线考试系统选择B/S结构(Browser/Server,浏览器/服务器结构)和基于Web服务两种模式。适合在互联网上进行操作,只要用户能连网,任何时间、任何地点都可以进行系统的操作使用。系统工作原理图如图4-1所示:

图4-1 系统工作原理图
4.2系统结构设计
整个系统是由多个功能模块组合而成的,要将所有的功能模块都一一列举出来,然后进行逐个的功能设计,使得每一个模块都有相对应的功能设计,然后进行系统整体的设计。
本在线考试系统结构图如图4-2所示。

图4-2 系统结构图
4.3 数据库设计
数据库可以说是所有软件的根本,如果数据库存在缺陷,那么会导致系统开发的不顺利、维护困难、用户使用不顺畅等一系列问题,严重时将会直接损害企业的利益,同时在开发完成后,数据库缺陷也更加难以解决。所以必须要对数据库设计重点把握,做到认真细致。因此,数据库设计是这个在线考试系统的重点要素。
4.3.1数据库概念设计
根据前面的数据流程图,结合系统的功能模块设计,设计出符合系统的各信息实体。
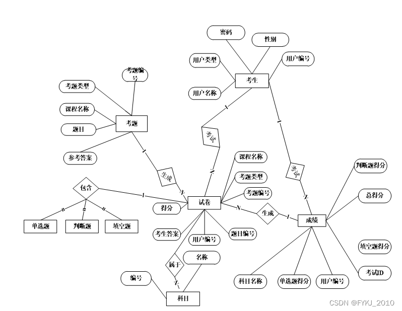
系统ER图如下图所示。

图4-3 系统ER图
4.3.2数据库表设计
将数据库概念设计的E-R图转换为关系数据库。在关系数据库中,数据关系由数据表组成,但是表的结构表现在表的字段上。
book_classification | |||||
字段名称 | 类型 | 长度 | 不是null | 主键 | 字段说明 |
book_classification_id | int | 11 | 否 | 主键 | 图书分类ID |
book_category | varchar | 64 | 是 | 图书类别 | |
examine_state | varchar | 16 | 否 | 审核状态 | |
recommend | int | 11 | 否 | 智能推荐 | |
create_time | datetime | 0 | 否 | 创建时间 | |
update_time | timestamp | 0 | 否 | 更新时间 | |
book_information | |||||
字段名称 | 类型 | 长度 | 不是null | 主键 | 字段说明 |
book_information_id | int | 11 | 否 | 主键 | 图书信息ID |
book_number | varchar | 64 | 是 | 图书编号 | |
book_name | varchar | 64 | 是 | 图书名称 | |
cover | varchar | 255 | 是 | 封面 | |
book_category | varchar | 64 | 是 | 图书类别 | |
author | varchar | 64 | 是 | 作者 | |
press | varchar | 64 | 是 | 出版社 | |
relevant_attachments | varchar | 255 | 是 | 相关附件 | |
teaching_video | varchar | 255 | 是 | 教学视频 | |
book_introduction | longtext | 0 | 是 | 图书介绍 | |
hits | int | 11 | 否 | 点击数 | |
praise_len | int | 11 | 否 | 点赞数 | |
examine_state | varchar | 16 | 否 | 审核状态 | |
recommend | int | 11 | 否 | 智能推荐 | |
create_time | datetime | 0 | 否 | 创建时间 | |
update_time | timestamp | 0 | 否 | 更新时间 | |
course_achievement | |||||
字段名称 | 类型 | 长度 | 不是null | 主键 | 字段说明 |
course_achievement_id | int | 11 | 否 | 主键 | 课程成绩ID |
course_number | varchar | 64 | 是 | 课程编号 | |
course_name | varchar | 64 | 是 | 课程名称 | |
teacher | int | 11 | 是 | 任课老师 | |
test_name | varchar | 64 | 是 | 考试名称 | |
student | int | 11 | 是 | 学生 | |
achievement | varchar | 64 | 是 | 成绩 | |
ranking | varchar | 64 | 是 | 排名 | |
grade | varchar | 64 | 是 | 成绩等级 | |
teacher_comments | text | 0 | 是 | 教师评语 | |
examine_state | varchar | 16 | 否 | 审核状态 | |
recommend | int | 11 | 否 | 智能推荐 | |
create_time | datetime | 0 | 否 | 创建时间 | |
update_time | timestamp | 0 | 否 | 更新时间 | |
course_management | |||||
字段名称 | 类型 | 长度 | 不是null | 主键 | 字段说明 |
course_management_id | int | 11 | 否 | 主键 | 课程管理ID |
course_number | varchar | 64 | 是 | 课程编号 | |
course_name | varchar | 64 | 是 | 课程名称 | |
teacher | int | 11 | 是 | 任课老师 | |
class_time | varchar | 64 | 是 | 上课时间 | |
class_place | varchar | 64 | 是 | 上课地点 | |
examine_state | varchar | 16 | 否 | 审核状态 | |
recommend | int | 11 | 否 | 智能推荐 | |
create_time | datetime | 0 | 否 | 创建时间 | |
update_time | timestamp | 0 | 否 | 更新时间 | |
exam | |||||
字段名称 | 类型 | 长度 | 不是null | 主键 | 字段说明 |
exam_id | mediumint | 8 | 否 | 主键 | 考试id |
name | varchar | 32 | 否 | 考试名称[2,32] | |
duration | int | 11 | 是 | 答题时长 | |
score | double | 8 | 是 | 总分 | |
status | varchar | 10 | 是 | 状态启用、禁用 | |
create_time | timestamp | 0 | 否 | 创建时间 | |
update_time | timestamp | 0 | 否 | 更新时间 | |
student | |||||
字段名称 | 类型 | 长度 | 不是null | 主键 | 字段说明 |
student_id | int | 11 | 否 | 主键 | 学生ID |
student_number | varchar | 64 | 否 | 学号 | |
student_name | varchar | 64 | 是 | 学生姓名 | |
class_name | varchar | 64 | 是 | 班级名称 | |
examine_state | varchar | 16 | 否 | 审核状态 | |
recommend | int | 11 | 否 | 智能推荐 | |
user_id | int | 11 | 否 | 用户ID | |
create_time | datetime | 0 | 否 | 创建时间 | |
update_time | timestamp | 0 | 否 | 更新时间 | |
teacher | |||||
字段名称 | 类型 | 长度 | 不是null | 主键 | 字段说明 |
teacher_id | int | 11 | 否 | 主键 | 教师ID |
teacher_job_number | varchar | 64 | 否 | 教师工号 | |
examine_state | varchar | 16 | 否 | 审核状态 | |
recommend | int | 11 | 否 | 智能推荐 | |
user_id | int | 11 | 否 | 用户ID | |
create_time | datetime | 0 | 否 | 创建时间 | |
update_time | timestamp | 0 | 否 | 更新时间 | |
第5章 系统实现
5.1系统功能模块
在线考试系统,在系统首页可以查看在线测试、公告栏、课程资讯、图书信息等内容,如图5-1所示。

图5-1系统首页界面图
用户注册,在用户注册页面通过填写用户账号、用户姓名、密码、年龄、联系电话、电子邮箱等信息完成用户注册,如图5-2所示。

图5-2用户注册界面图
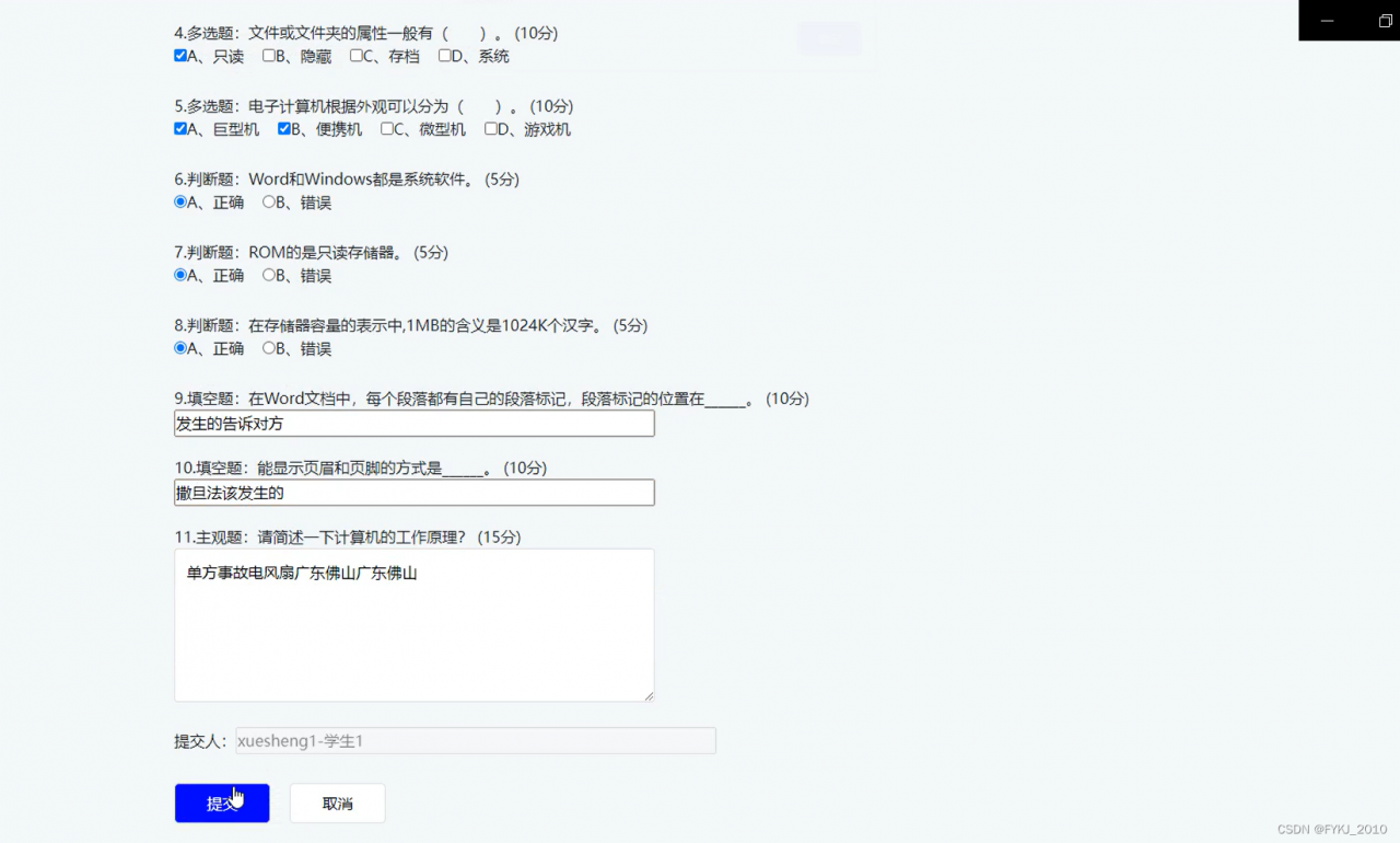
在线测试,考生开始考试后,系统要显示考生信息、试卷、交卷。这个界面的功能使用的是Ajax框架,通过客户端的Javascript和服务器端脚本实现。选择项和多选项都设置了单击事件。考生答过该题后,系统就把该题答案传送到服务器并保存起来。当考生重新登录时,试题仍然存在。另外,也防止考生集中交卷的时候因系统反应不及而导致答案丢失,如图5-3所示。


图5-3在线测试界面图
个人中心,在个人中心页面通过填写用户账号、用户姓名、密码、性别、年龄、联系电话、电子邮箱、等内容进行更新信息,如图5-4所示。

图5-4个人中心界面图
课程资讯,在课程资讯页面可以查看资讯标题、内容、图片、点赞数等内容,如图5-5所示。

图5-5课程资讯界面图
5.2管理员功能模块
管理员登录,通过填写注册时输入的用户名、密码、角色、验证码进行登录,如图5-6所示。

图5-6管理员登录界面图
管理员登录进入在线考试系统可以查看管理员:首页、公共管理(轮播图、公告栏)用户管理(管理员、教师、学生)系统内容(课程资讯、资讯分类、在线测试)系统模块(图书分类、图书信息、课程管理、课程成绩)等信息,如图5-7所示。

图5-7管理员功能界面图
课程资讯管理,在课程资讯管理页面中可以查看索引、标题、封面图、文章分类、标签等信息,并可根据需要进行修改或删除等操作,如图5-8所示。

图5-8课程资讯管理界面图
图书信息,在图书信息页面中可以查看索引、图书编号、图书名称、封面、图书类别、作者、出版社等信息,并可根据需要进行修改或删除等操作,如图5-9所示。

图5-9图书信息管理界面图
课程成绩管理,在课程成绩管理页面中可以查看索引、课程编号、课程名称、任课老师、考试名称、学生、成绩等信息,并可根据需要进行查看修改或删除等操作,如图5-9所示。

图5-9课程成绩管理界面图
资讯分类,在资讯分类页面中可以查看分类名称等信息,并可根据需要进行查看修改或删除等操作,如图5-10所示。

图5-10资讯分类管理界面图
用户管理,在用户管理页面中可以查看索引、用户账号、用户姓名、密码、性别、年龄、联系电话、电子邮箱等信息,并可根据需要进行修改或删除等操作,如图5-11所示。

图5-11用户管理界面图
5.3教师功能模块
用户登录进入在线考试系统可以查看后台首页、学生管理、在线测试、课程管理、课程成绩等内容。如图5-12所示。

图5-12教师功能界面图
在线测试管理,在在线测试管理页面中可以查看索引、类型、题目、分值、排序等信息进行相对应操作,如图5-13所示。

图5-13在线测试管理界面图
第6章 软件测试
测试存在于软件开发进程中的最后一个阶段,它可以保证一个软件的开发质量是否符合设计者的初衷,也为程序的正式上线做了最后一道质量检测的工序。软件测试主要是控制各种条件、包括软件输出方式,使用模式和运行环境等,来评估一个系统或应用是否符合设计标准。在软件测试过程中,我们一般刻意的去制造错误和极端条件,不能仅依照正常模式允许,而是多去尝试那些意外的情况。
6.1软件测试的重要性
只有在运行和维护阶段之前经历大量的测试的软件,才能说明它的质量是经得起检验的。最近计算机业界也都一致认为,测试应该存在于软件设计的每个阶段,因为越早发现错误,修复起来就越容易。
实际上,对于一个软件应用,错误是必然存在的,无论使用何种技术或手段,都不可能绝对的排除软件漏洞。测试是随着软件开发一同诞生的,两者是共同发展进步的。实际上,测试可以大幅度的降低维护的成本,如果一个漏洞在开发的早期就被发现,那么修复它的成本远比上线后再修复的成本要低得多。
6.2测试实例的研究与选择
测试有白盒测试和黑盒测试两种方式。
其中,白盒测试是将软件看成一个透明的白盒子,按照程序的内部控制结构和处理技术逻辑来选定测试用例、软件系统测试的逻辑路径及过程需要进行管理测试,又称玻璃盒测试。因此白盒测试需要选择足够多的测试用例,覆盖尽可能多的代码来发现程序中的错误。
黑盒测试,也称为功能测试。它将需软件看作一个黑盒,像一个普通用户一样来模拟软件的使用流程。黑盒测试通过大量的输入边界值或错误数据,来检查是否可产生正确的输出。
本系统测试 主要选择黑盒测试,少量采用白盒测试。通过测试达到以下测试目的:
1.检查各大功能模块的运行,确保其能够正确运行,并检查各页面的完整性,保证页面完整。
2.检查各个接口是否可以正确地输入和输出,保证数据流通稳定可行。
3.检查数据结构,保证其和外部接口没有访问错误,访问顺利。
4.检查原计划的性能需求有没有完成,运行流畅。
本系统的测试用例(部分):
登录部分测试用例 | |||||
编号 | 对象 | 项目 | 操作 | 预期结果 | 结果 |
1 | 登录 | 登录提示 | 使用正确的账号密码登录 | 成功登录 | 预期结果 |
2 | 登录提示 | 使用正确的账号但错误的密码登录 | 提示密码错误 | 预期结果 | |
3 | 登录提示 | 使用错误的账号登录 | 提示不存在账户 | 预期结果 | |
4 | 登录提示 | 不输入账号,点击登录 | 提示输入账号 | 预期结果 | |
5 | 登录提示 | 输入账号但不输入密码点击登录 | 提示输入密码 | 预期结果 | |
6 | 登录入口 | 已登录账号,查看登录入口 | 不显示登录入口 | 预期结果 | |
6.3测试环境与测试条件
处理器:Inter Core I7-4710MQ四核处理器
内存:4GB
硬盘:1T
操作系统:Windows 10
数据库:MySQL
6.4系统运行情况
全部测试用例都已通过(包括但不限于以上测试用例),且不存在漏洞,实现了论文开始时所作要求。本系统运行稳定,使用流畅,可以满足用户需求。
6.5系统评价
6.5.1系统功能评价
试运行后进行系统评估,可以认为该系统达到预定的目标要求,可以满足用户的需求,也满足了系统开发前所作目标。
6.5.2系统技术评价
系统在经过大量重复测试后运行十分稳定,安全实用,功能模块已经达到预定目标所需。
6.5.3系统经济评价
在规定的时间内实现系统的大部分功能,且满足要求,节省开发成本,有助于提高科学管理水平,符合本人经济情况。
第7章 总结
2022年的今天,计算机技术已经相当成熟。它的发展推动了许多行业改头换面,计算机的出现使人类社会有了进一步降低人力物力和资源的方法,提高了人类社会的生产力,转变了社会生产方式。目前在线都在积极备战,发展计算机和互联网,结合自身优势进军互联网行业成为各大企业的重点项目。
本文利用SPRINGBOOT和MySQL数据库技术,通过分析现实在线业务流程的基础上,并完成了在线考试系统。经调试结果显示,本系统基本可以满足一个在线考试系统的业务需要。系统界面简洁而有美感, 易操作,做出了自己的特色,然而因为时间仓促再加上缺乏系统开发经验和仅依靠少数问卷调查方式,因此本系统还存在不少缺陷、不足,比如:
1. 数据输入的格式并没有全部检验,所以很难保证数据的准确,可能有一些不符合规则的数据也可以通过检验。
2. 系统功能还不够完善,无法提供丰富多彩的在线功能,只能实现在线分类管理、商品分类管理、在线信息管理、在线商品管理、用户管理、系统管理、订单管理等一系列功能。
本系统还存在一些漏洞没有解决,在现实应用情境中很难保证完全不出错,但相信通过再次完善,可以调试出真正符合实际的在线考试系统。
参考文献
[1]杨英樱,乔运华,班玉荣.基于spring boot微服务架构的RS10系统管理[J].制造业自动化,2021,43(12):193-196.
[2]李雅琴.Java编程语言的优势及其应用实践研究[J].互联网周刊,2021(24):60-62.
[3]涂华燕.基于MySQL宿舍管理系统数据库设计[J].电脑编程技巧与维护,2021(12):104-106.DOI:10.16184/j.cnki.comprg.2021.12.038.
[4]安沈昊,于荣欢.基于MySQL的天地一体化网络结构数据库构建[J].兵工自动化,2021,40(12):66-70.
[5]丁海洋,王昊翔,姚全珠.基于MVVM框架的汽车销售管理系统设计与实现[J].电子制作,2021(22):55-56+8.DOI:10.16589/j.cnki.cn11-3571/tn.2021.22.019.
[6]Sufyan bin Uzayr. Mastering Java:A Beginner's Guide[M].CRC Press:2021-11-01.
[7]单树倩,任佳勋.基于SpringBoot和Vue框架的数据库原理网站设计与实现[J].电脑知识与技术,2021,17(30):40-41+50.DOI:10.14004/j.cnki.ckt.2021.2868.
[8]唐新梅.智慧在线机器人管理系统设计——基于移动互联网大数据传输技术[J].农机化研究,2022,44(10):189-192.DOI:10.13427/j.cnki.njyi.2022.10.029.
[9]曹明昊. 基于SpringBoot和Vue框架的邯郸市现代农业园区信息管理系统的研发[D].河北工程大学,2021.DOI:10.27104/d.cnki.ghbjy.2021.000671.
[10]喻佳,吴丹新.基于SpringBoot的Web快速开发框架[J].电脑编程技巧与维护,2021(09):31-33.DOI:10.16184/j.cnki.comprg.2021.09.013.
[11]刘利,温超,秦俊珂,邹文.呼和浩特市建立智慧在线考试系统初探[J].内蒙古林业,2021(09):23-26.
[12]刘欣,李亮亮,牛聪. 基于Vue和SpringBoot框架的流域监管平台的研究和应用[C]//.第十一届防汛抗旱信息化论坛论文集.,2021:118-122.DOI:10.26914/c.cnkihy.2021.024864.
[13]高逸平.城市在线绿化专项数字化信息管理系统的构建与应用——以平湖市为例[J].浙江在线,2020(03):34-36.
[14]孙勇,吴伟博,汪余意,伍涛,欧颖.MapReduce在智能数字化在线信息管理系统中的应用[J].信息与电脑(理论版),2020,32(18):105-107.
[15]肖绍章,朱颖斌,朱晋锐,周峰,刘海荣.基于大数据的智慧城市在线信息管理系统[J].信息通信,2020(03):167-169.
[16]颜治平.基于SpringBoot和Vue框架的教代会提案系统的设计与实现[J].科技创新与应用,2020(03):91-93+95.
[17]鲁菲. 呈贡区智慧在线考试系统的设计与实现[D].山东大学,2018.
[18]Kan Ji,Xiaojun Chen,Aoming Qin,Jia Liu,Jinmei Wu. Design and Implementation of Teaching Quality Evaluation System Based on SpringBoot[C]//第七届计算与信息科学国际学术会议论文集.,2019:444-452.
[19]Shufan Liu,Ximei Li,Peng Sun. Design and Implementation of Communication Base Station Survey System based on Springboot[C]//2018年智慧教育与人工智能发展学术会议论文集(第一部分).,2018:34-36.
[20]李新建, 智能在线数字化管理系统开发及应用. 河南省,河南农业大学,2018-12-01.
大学生活在这个时候即将划上一个句号,但是对于我的人生道路来说,这仅仅是一个逗号,我将面对的是又一次征程的开始。
回忆过去,许许多多的事情浮现在脑海:刚上大学时欢乐心情和兴奋的场景还历历在目。一切都是那么新鲜,那么富有吸引力。有快乐也有艰辛,有收获也有失落。衷心感谢信息学院所有支持帮助过我的老师,谢谢你们多年来的关心和爱护。同窗的友情同样难忘,你们与我共同走过了人生中不平凡的道路,给我留下了值得珍藏的美好记忆。
最后,我要特别感谢指导在线考试系统论文设计的老师。本论文是在他的悉心指导和热情帮助下完成的,老师认真负责的工作态度,严谨的治学精神和精深的理论水平都使我受益匪浅。老师无论在理论上还是在实践中,都给予我很大的帮助,使我专业技能的应用水平得到很大提高,这对于我以后的工作和学习都有益处。值此论文完成之际,特别向老师表示衷心的感谢和崇高的敬意,谢谢他细心而又耐心地辅导,使得我得以顺利的完成毕业设计开发工作,同时也要感谢其他帮助过我的老师和同学,他们在我成长过程中给予了我很大的帮助,在此一并表示感谢。
由于本人水平有限,加上时间紧促,本文一定有不少缺点和不足,恳请各位老师给予帮助和指正。
免费领取本源代码,请关注点赞+私信