通过USB接口快速扩展一路CAN通道,使接入CAN网络非常容易,它具有一体式和小巧紧凑的外形,特别适合于随身携带。CAN接口采用金升阳CAN隔离收发模块实现3000V DC电气隔离,USB接口ESD静电防护;具有优秀的EMC性能,可靠性测试项目:ESD接触放电8KV、浪涌±1KV、脉冲群±2KV,工业级,通过CE-EMC、FCC、CNAS认证。
配套Windows或Linux驱动;配套包含动态库、库函数调用说明和丰富例程的二次开发包;提供全程专家指导服务。
配套测试软件LKMast使用,接收、发送、分析、多种数据记录格式、历史回放CAN报文;支持DBC解析。
小巧便于携带
大品牌配件
CE-EMC、FCC认证证书和质检报告 
USBCAN系列CAN总线分析仪配套Windows和Linux下驱动
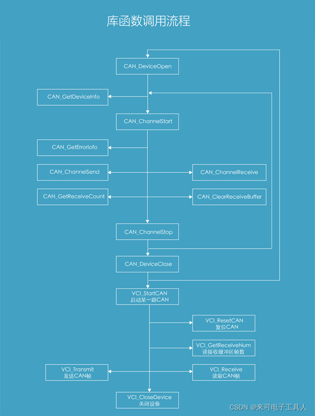
配套的二次开发资料包中包含库函数、库函数应用手册和众多例程
提供VC、VB、C#、Delphi 7等主流开发环境下的调用库函数进行二次开发的例程
配套测试软件LKMast 接收、发送、分析、多种数据记录格式、历史回放CAN报文;支持DBC解析。
接收报文:设置好波特率、终端电阻,打开设备,自动开始接收报文
发送报文:在任务面板添加发送任务 选择发送模式,开始发送任务
多种数据记录格式:可以将报文保存成多种格式比如:Bin、ASC、SCV等。
历史回放:将保存好的文件添加进来,点击开始 即可回放。
版权声明:本文为gududeshui原创文章,遵循CC 4.0 BY-SA版权协议,转载请附上原文出处链接和本声明。