咸鱼翻身不断上演
2018年5月份,北京,在所谓的互联网寒冬里,一个普通二本的学生,在小公司工作一年后,跳槽拿到了百度的offer,月薪从9k变为17k,涨薪幅度接近100%。
2018年底,上海,一个只有高中学历的同学,通过培训加入了IT行业,刚开始他的月薪只有6k,一年后,他的月薪变为了16k,涨幅接近167%。
2019年3月,北京,一个xx科技学院毕业的的普通二本,在小公司跌跌撞撞半年后,今年年初突然开挂,成功拿到了百度、小米、网易和头条的offer,最终他选择了多金的头条,拿到了近30k的月薪。
2020年初,深圳,一个物理专业毕业的研究生,在工作短短两年后,拿到了年薪50万的offer,现在已经是高级工程师了。
像这样的例子还有很多,无法一一列举,可见,没有名校学历和耀眼的光环,照样可以进入大厂拿高薪,只是很多人没有领悟要领而已。
打铁还需自身硬
其实,对于学历普通也没有耀眼光环的人来说,进大厂就靠一条,那就是:技术实力。但是很多人在小厂待习惯了,总是用小厂的标准来衡量大厂的要求,屡次面试受挫,于是得出了一个结论:面试造飞机,入职拧螺丝钉。
但事实上,大厂的平台更大,用户量也更多,自然技术要求也更高,不能完全用拧螺丝钉来形容。就算大厂做的也是普通的事情,但是很多时候,大厂对稳定性、执行效率和崩溃率的极致追求,都是在小厂无法体会的。
我们知道,一件看似简单的事情,如果要做到80分,那轻而易举;如果要做到95分以上,那就非常困难了;而如果要做到99分以上,那就难如登天了。在大厂很多时候都要把事情做到95分甚至更高,这种追求极致的过程很有技术含量,大家好理解吗?
如何进入大厂,我总结下来就是:
- 脱离小厂思维,按照大厂的技术标准来要求自己
- 整理核心技能树
- 潜心修炼一年
了解我的读者都知道,我待过很多大厂,腾讯百度滴滴我都待过,而且我的技术级别还不低,好几年前我就是技术专家了,我很清楚大厂的用人标准和技术要求。
那企业需要什么样的移动开发人才?移动开发者还需要学习什么实现架构进阶呢?
接下来我们看一份阿里P7级别资深移动架构师成长路线。
通过这份成长路线图,我们一起分享学习移动开发者实现架构进阶还需要学习什么?
一、掌握架构师筑基必备技能

二、掌握Android框架体系架构

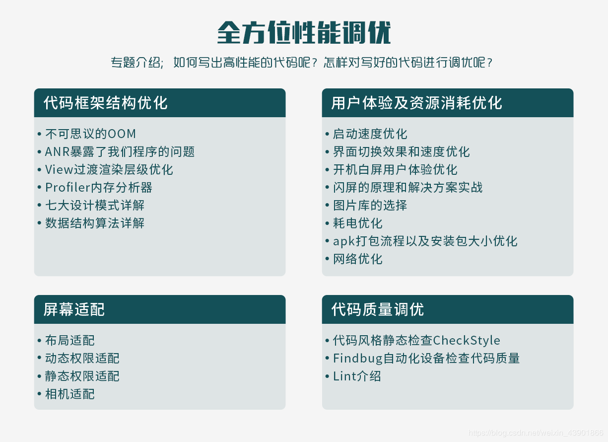
三、学会360°全方位性能调优

四、通过设计思想解读开源框架

五、学习NDK模块开发

六、通过实战炼成移动架构师

七、学会开发微信小程序

八、掌握hybrid开发与Flutter

最后
希望大家能有一个好心态,想进什么样的公司要想清楚,并不一定是大公司,我选的也不是特大厂。当然如果你不知道选或是没有规划,那就选大公司!希望我们能先选好想去的公司再投或内推,而不是有一个公司要我我就去!还有就是不要害怕,也不要有压力,平常心对待就行,但准备要充足。最后希望大家都能拿到一份满意的 offer !如果目前有一份工作也请好好珍惜好好努力,找工作其实挺累挺辛苦的。
这里附上上述的面试题相关的几十套字节跳动,京东,小米,腾讯、头条、阿里、美团等公司19年的面试题。把技术点整理成了视频和PDF(实际上比预期多花了不少精力),包含知识脉络 + 诸多细节。
由于篇幅有限,这里以图片的形式给大家展示一小部分。可以点击GitHub免费获取

%95%E9%9D%A2%E8%AF%95%E6%8B%BF%E9%AB%98%E8%96%AA%EF%BC%81.md)
[外链图片转存中…(img-Ac9SgPu1-1611043742150)]