本文通过一段时间的长江流量数据集来实战演示ARIMA模型的理论、建模及调参选择过程,其中包括数据准备、随机性、稳定性检验。本文旨在通过实践的操作过程,完成ARIMA模型的分享,相信大家也会通过此文而有所收获。
ARIMA的建模过程
1,对时间序列数据绘图,观察是否为平稳时间序列。
2,若时间序列数据是平稳时间序列,则直接进行下一步,若不是平稳时间序列,则对数据进行差分,转化为平稳时间序列数据。
3,对平稳时间学列数据绘制自相关系数ACF和偏自相关系数PACF图,通过对自相关图和偏自相关图分析,获得AM参数和AR参数。
ARIMA模型介绍
ARIMA模型是一种流行且广泛使用的时间序列预测统计方法。
ARIMA 是代表(Autoregressive Integrated Moving Average model )差分整合移动平均自回归模型,又称整合移动平均自回归模型(移动也可称作滑动),是时间序列预测分析方法之一。ARIMA(p,d,q)中,AR是“自回归”,p为自回归项数;MA为“滑动平均”,q为滑动平均项数,d为使之成为平稳序列所做的差分次数(阶数)。
一般概念-时间序列平稳性
从统计学的角度来看,平稳性是指数据的分布在时间上平移时不发生变化。因此,非平稳数据显示了由于趋势而产生的波动,必须对其进行转换才能进行分析。例如,季节性会导致数据的波动,并可以通过“季节性差异”过程消除。
白噪声
白噪声是由一组0均值,不变方差,相互独立的元素构成,当然可以对该元素的分布进行假设(如高斯分布)。白噪声如同他的名字听起来一样是杂乱无章的,各元素之间没有任何联系。由白噪声组成的序列是随机游走,随机游走序列的自相关特点是其自相关函数几乎为1并且衰减很慢,这种特征我们称为长记忆性。
白噪声表示数据之间没有相关性,如果时间序列都是由白噪声数据构成的,那么时间序列的数据就不能是自相关的。
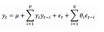
自回归模型AR
自回归模型描述当前值与历史值之间的关系,用变量自身的历史时间数据对自身进行预测。自回归模型必须满足平稳性的要求。
自回归模型首先需要确定一个阶数p,表示用几期的历史值来预测当前值。p阶自回归模型的公式定义为:
上式中yt是当前值,u是常数项,p是阶数 ri是自相关系数,et是误差。
自回归模型有很多的限制:
1、自回归模型是用自身的数据进行预测
2、时间序列数据必须具有平稳性
3、自回归只适用于预测与自身前期相关的现象
移动平均模型MA
移动平均模型关注的是自回归模型中的误差项的累加 ,q阶自回归过程的公式定义如下:
移动平均法能有效地消除预测中的随机波动。
差分法 I
对于非平稳序列可以使用差分法使得数据更平稳,常用的方法有一阶差分和二阶差分法。一阶差分公式:

自回归移动平均模型ARMA
自回归模型AR和移动平均模型MA模型相结合,就得到了自回归移动平均模型ARMA(p,q),计算公式如下:

差分自回归移动平均模型ARIMA
将自回归模型、移动平均模型和差分法结合,我们就得到了差分自回归移动平均模型ARIMA(p,d,q),其中d是需要对数据进行差分的阶数。
ARIMA实战
ARIMA的一般步骤
1,对时间序列数据进行绘图,检验数据的平稳性,对非平稳时间序列数据,要先进行差分,直到时间序列为平稳时间序列。
2,对平稳后的数据进行白噪声检验,白噪声是指零均值常方差的随机平稳序列。
3,如果是平稳非白噪声序列就计算ACF(自相关系数)、PACF(偏自相关系数),进行ARIMA模型识别。
4,对识别好的模型,确定模型参数,进行时间序列进行预测,并对模型结果进行评价。
Python 实现ARIMA模型
1、导入必要的函数库
import os
import warnings
import matplotlib.pyplot as plt
import numpy as np
import pandas as pd
import datetime as dt
import math
from pandas.plotting import autocorrelation_plot
from statsmodels.tsa.statespace.sarimax import SARIMAX
from sklearn.preprocessing import MinMaxScaler
from IPython.display import Image
from statsmodels.graphics.tsaplots import plot_acf, plot_pacf
from statsmodels.tsa.stattools import adfuller # adf检验库
from statsmodels.stats.diagnostic import acorr_ljungbox # 随机性检验库
from statsmodels.tsa.arima_model import ARMA
%matplotlib inline
plt.rcParams['figure.figsize'] = (12,6)
pd.options.display.float_format = '{:,.2f}'.format
np.set_printoptions(precision=2)
warnings.filterwarnings("ignore") # specify to ignore warning messages
2、导入数据
flow_data=pd.read_csv(r".k\data\TimeSeries\monthly-flows-chang-jiang-at-hankou.csv")
flow_data.head(3)

绘制从1975年至1978年(选择时间的窗口较短,主要便于观察数据的变化)汉口所测长江流量数据。通过这些数据可以观察数据的平稳性。
flow_data[-36:].plot(y='flows',x="month", subplots=True,
figsize=(15, 8), fontsize=12)
plt.xlabel('month', fontsize=12)
plt.ylabel('flows', fontsize=12)
plt.show()

3、划分测试集和训练集
现在已经对数据进行了导入,并对数据的平稳性进行了可视化分析,通过分析我们可以发现,分析的该数据是平稳序列数据。
通常,需要将数据集划分为训练集和测试集,一般在训练集上完成对模型的训练,当完成模型的训练后,使用测试集来评估模型的准确性。为了确保模型测试的准确性,需要时间序列的测试集数据早于且不包含测试集的数据。
将模型的数据划分为两段,其中,1978年1月之后的数据为测试集,1978年之前的数据为训练集。
train_start_dt = '1865-01'
test_start_dt = '1978-01'
4、可视化预测集和测试集数据差异
为了更加直观地看出训练集和测试集的差异,我们在同一张图中用不同颜色区分两个测试集,蓝色为训练集、橙色为测试集。
flow_data[(flow_data["month"] < test_start_dt)][['flows']].rename(columns={'flows':'train'}) \
.join(flow_data[(flow_data["month"] > test_start_dt)][['flows']].rename(columns={'flows':'test'}), how='outer') \
.plot(y=['train', 'test'], figsize=(15, 8), fontsize=12)
plt.xlabel('timestamp', fontsize=12)
plt.ylabel('flow', fontsize=12)
plt.show()

稳定性检验
adfuller(Augmented Dickey-Fuller)测试可用于在存在串行相关的情况下在单变量过程中测试单位根。
statsmodels.tsa.stattools.adfuller(x,
maxlag = None,regression ='c',autolag ='AIC',
store = False,regresults = False )
adfuller中可进行adf校验,一般传入一个data就行,包括 list, numpy array 和 pandas series都可以作为输入,其他参数可以保留默认。
如何确定时间序列的平稳性?主要看:
1%、%5、%10不同程度拒绝原假设的统计值和ADF Test result的比较,ADF Test result同时小于1%、5%、10%即说明非常好地拒绝该假设。另外,P-value是否非常接近0,接近0,则是平稳的,否则,不平稳。
若不平稳,则需要进行差分,差分后再进行检测。
def adf_val(ts, ts_title):
'''
ts: 时间序列数据,Series类型
ts_title: 时间序列图的标题名称,字符串
author:zhongzhi
'''
# 稳定性(ADF)检验
adf, pvalue, usedlag, nobs, critical_values, icbest = adfuller(ts)
name = ['adf', 'pvalue', 'usedlag',
'nobs', 'critical_values', 'icbest']
values = [adf, pvalue, usedlag, nobs,
critical_values, icbest]
print(list(zip(name, values)))
return adf, pvalue, critical_values,
# 返回adf值、adf的p值、三种状态的检验值
利用上面所定义的函数,对数据进行平稳性检验。
ts_data = flow_data['flows'].astype('float32')
adf, pvalue1, critical_values = adf_val(
ts_data, 'raw time series')
acf结果为-5.49 小于3个value的值,p_value也接近与0,所以是平稳的
白噪声检验
白噪声检验也称为纯随机性检验,当数据是纯随机数据时,再对数据进行分析就没有任何意义了,所以拿到数据后最好对数据进行一个纯随机性检验。
# 数据的纯随机性检验函数
acorr_ljungbox(x, lags=None, boxpierce=False,
model_df=0, period=None,
return_df=True, auto_lag=False)
构建随机性检验函数
def acorr_val(ts):
'''
# 白噪声(随机性)检验
ts: 时间序列数据,Series类型
返回白噪声检验的P值
'''
lbvalue, pvalue = acorr_ljungbox(ts, lags=1) # 白噪声检验结果
return lbvalue, pvalue
acorr_val(ts_data)
(array([905.15]), array([7.45e-199]))
搭建ARIMA模型
可以使用python 的statsmodels 库创建 ARIMA 模型。并遵循以下几个步骤。
1、通过调用SARIMAX()并传入模型参数: p, d, q参数,以及 P, D, Q参数定义模型。
2、通过调用fit()函数为训练数据准备模型。
3、通过调用forecast()函数进行预测,并指定要预测的步骤数(horizon)。
在ARIMA模型中,有3个参数用于帮助对时间序列的主要方面进行建模:季节性、趋势和噪声。
p:与模型的自回归方面相关的参数,模型中包含的滞后观测数,也称为滞后阶数。
d:与模型集成部分相关的参数,原始观测值差异的次数,也称为差异度。它影响到应用于时间序列的差分的数量。
q:与模型的移动平均部分相关的参数。移动平均窗口的大小,也称为移动平均的阶数。
值 0 可用于参数,表示不使用模型的该元素。这样,ARIMA 模型可以配置为执行 ARMA 模型的功能,甚至是简单的 AR、I 或 MA 模型。
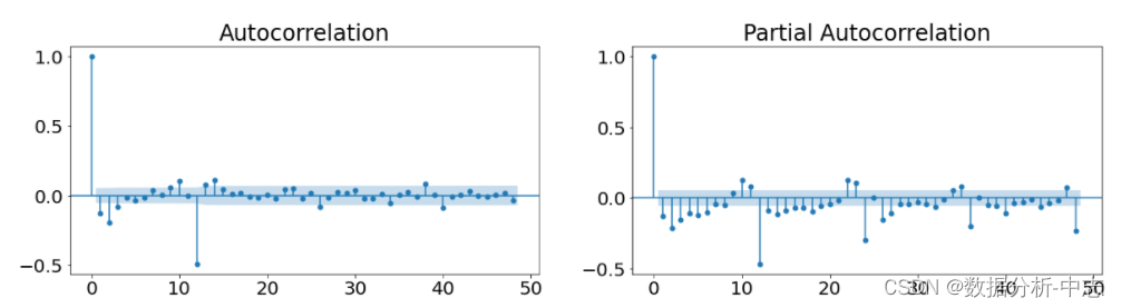
通过上图的数据分析发现,我们发现相关数据具有较强的季节性。下面我们需要确定数据的季节性周期。
原始数据使用ACF函数,会绘图:
从图中可以看到,该图可以很明显的识别季节的周期为12个月,因此,我们需要每隔12个月间隔的差分来消除季节性,然后对消除掉季节性的数据继续分析其平稳性、ACF、PACF函数特性,从而确定ARIMA模型。
# test stationarity after removing seasonality
Seasonality=12
waterFlowS12 = train.diff(Seasonality)[Seasonality:]
print("ADF test result shows test statistic is %f and p-value is %f" %(adftestS12[:2]))
nlag=36
xvalues = np.arange(nlag+1)
acfS12, confiS12 = sm.tsa.stattools.acf(waterFlowS12, nlags=nlag, alpha=0.05, fft=False)
confiS12 = confiS12 - confiS12.mean(1)[:,None]
fig = plt.figure()
ax0 = fig.add_subplot(221)
waterFlowS12.plot(ax=ax0)
ax1=fig.add_subplot(222)
sm.graphics.tsa.plot_acf(waterFlowS12, lags=nlag, ax=ax1)
plt.show()

如图所示,去掉季节性的数据图像显示这个时间序列有非常强的均值回归行为,ACF图显示为逐渐递减的序列直到第12个滞后项,但是第12个滞后项都没有显著的数值,这两点说明,去掉季节性的操作是比较成功的,但是还需要进行1阶差分。
# test stationarity after removing seasonality
waterFlowS12d1 = waterFlowS12.diff(1)[1:]
fig = plt.figure()
ax0 = fig.add_subplot(221)
waterFlowS12.plot(ax=ax0)
ax1=fig.add_subplot(222)
sm.graphics.tsa.plot_acf(waterFlowS12, lags=nlag, ax=ax1)
plt.show()
fig = plt.figure()
ax0 = fig.add_subplot(221)
sm.graphics.tsa.plot_acf(waterFlowS12d1, ax=ax0, lags=48)
ax1 = fig.add_subplot(222)
sm.graphics.tsa.plot_pacf(waterFlowS12d1, ax=ax1, lags=48)
plt.show()

通过1阶差分后构造数据的ACF图和PACF图,通过上图可以告诉我们有怎样的滞后项。确定完毕相关的参数后,开始采用StatsModels中的状态空间对模型进行拟合。
# Build SARIMA
arima_order1=(0,1,0)
season_order1=(0,1,1,12)
mod1 = sm.tsa.statespace.SARIMAX(train, trend='n', order=arima_order1, seasonal_order=season_order1).fit()
pred=mod1.predict()
print(mod1.summary())

模型拟合效果展示:
# check validation results
subtrain = train['1960':'1970']
MAPE = (np.abs(train-pred)/train).mean()
subMAPE = (np.abs(subtrain-pred['1960':'1970'])/train).mean()
fig = plt.figure()
ax0 = fig.add_subplot(211)
plt.plot(pred, label='Fitted');
plt.plot(train, color='red', label='Original')
plt.legend(loc='best')
plt.title("SARIMA %s%s Model, MAPE = %.4f" % (arima_order1, season_order1, MAPE))
ax1 = fig.add_subplot(212)
plt.plot(pred['1960':'1970'], label='Fitted');
plt.plot(subtrain, color='red', label='Original')
plt.legend(loc='best')
plt.title("Details from 1960 to 1970, MAPE = %.4f" % subMAPE)
plt.show()

模型结果展示:
# test alternatives
arima_order2 = (1,1,1)
season_order2 = (0,1,1,12)
mod2 = sm.tsa.statespace.SARIMAX(train, trend='n', order=arima_order, seasonal_order=season_order).fit()
forecast1 = mod1.predict(start = '1976-12-01', end='1978' , dynamic= True)
forecast2 = mod2.predict(start = '1976-12-01', end='1978' , dynamic= True)
MAPE1 = ((test-forecast1).abs() / test).mean()*100
MAPE2 = ((test-forecast2).abs() / test).mean()*100
plt.plot(test, color='black', label='Original')
plt.plot(forecast1, color='green', label='Model 1 : SARIMA'+ str(arima_order1) + str(season_order1))
plt.plot(forecast2, color='red', label='Model 2 : SARIMA'+ str(arima_order2) + str(season_order2))
plt.legend(loc='best')
plt.title('Model 1 MAPE=%.f%%; Model 2 MAPE=%.f%%'%(MAPE1, MAPE2))

最后,我们看到这两个模型参数的结果几乎重合,二者没有根本的差别。