一篇正儿八经的的论文都需要有参考文献,表示你说的每句话都有正确的来源,不是胡说八道。LaTex参考文献有两种使用方式,一是文档外参考文献库,二是文档内参考文献。
文档内参考文献库
如果是参考文献比较少,完全可以写在文档内,如以下LaTex文档:
\documentclass[UTF8, a4paper,12pt]{article}
\usepackage{ctex}
\usepackage{paralist}
\begin{document}
\title{论蔡文姬上单的对线细节与团战思路}
\author{醒过来摸鱼}
\maketitle
\section{最新上单强度榜}
\begin{inparaenum}
\item 蔡文姬
\item 花木兰
\item 曜
\item 亚瑟
\item 兰陵王
\item 赵云
\item 典韦
\item 瑶
\item 伽罗
\item 孙策
\item 吕布
\end{inparaenum}\cite{secret-book}
\section{对线细节}
蔡文姬上单主要带法强铭文,以消耗为主。\cite{heroes}
如果对线猴子,那么带点物防铭文。\cite{books}
\begin{thebibliography}{x}
\bibitem{secret-book}
上单王,王者荣耀上单宝典,肝帝出版社,2022
\bibitem{heroes}
英雄海,王者荣耀对线细节,肝帝出版社,2022
\bibitem{books}
数据帝,王者荣耀铭文方案,肝帝出版社,2022
\end{thebibliography}
\end{document}
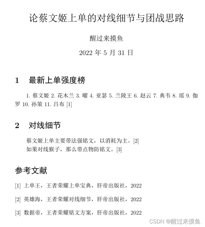
效果如下:
外部参考文献库
自己维护一个参考文献库,可以供多篇论文使用,不必在每个文档里都写一套参考文献库。但是这个过程比较麻烦。
写一个source.bib文件,作为参考文献库,内容如下:
@book{
secret-book,
Author = {上单王},
Title = {王者荣耀上单宝典},
Publisher = {肝帝出版社},
Year = {2022}
}
@book{
heroes,
Author = {英雄海},
Title = {王者荣耀对线细节},
Publisher = {游戏出版集团},
Year = {2021}
}
@book{
books,
Author = {数据帝},
Title = {王者荣耀铭文方案},
Publisher = {王者荣耀书局},
Year = {2020}
}
写一个tex文件,引用上述参考文献库,代码如下:
\documentclass[UTF8, a4paper,12pt]{article}
\usepackage{ctex}
\usepackage{paralist}
\usepackage[backend=biber]{biblatex}
\addbibresource{source.bib}
\begin{document}
\title{论蔡文姬上单的对线细节与团战思路}
\author{醒过来摸鱼}
\maketitle
\section{最新上单强度榜}
\begin{inparaenum}
\item 蔡文姬
\item 花木兰
\item 曜
\item 亚瑟
\item 兰陵王
\item 赵云
\item 典韦
\item 瑶
\item 伽罗
\item 孙策
\item 吕布
\end{inparaenum}\cite{secret-book}
\section{对线细节}
蔡文姬上单主要带法强铭文,以消耗为主。\cite{heroes}
如果对线猴子,那么带点物防铭文。\cite{books}
\printbibliography
\end{document}
编译,这个时候会报错,比如我用texstudio就报如下错误:
再使用Biber命令继续执行这个文件,可以用命令行,也可以在菜单中使用命令:
此时日志输出处理外部参考文献库成功,日志如下:
再编译一遍,结果就出来了:
版权声明:本文为m0_66201040原创文章,遵循CC 4.0 BY-SA版权协议,转载请附上原文出处链接和本声明。